
最近小编收到很多网友的咨询

如何办理登记注册业务?
登记注册要准备什么资料?怎么操作?

别急!
今天小编给大家整理了一份
全程电子化办理登记注册业务的
最全攻略
无论通过PC端、手机端、还是银政通一体机
都能快速完成登记注册业务
通过哪些途径可以办理?
PC端珠海易注册平台
银政通商事主体智能服务一体机
“粤省事”小程序
珠海市市场监督管理局微信公众号

PC端珠海易注册平台
登录珠海市易注册官网
(http://www.yizhuce.gov.cn/)

1、申请人阅读知悉有关事项告知通知
2、通过账号密码或手机验证码登录
3、选择办理事项
4、选择办理渠道(选择线上办理)
5、填写商事登记申报信息
(填写基本信息→填写申报住所信息→选择标准经营范围→填写经营者信息→填写组成形式及其他→经办人信息)
6、非规范地址需上传租赁合同或者房产证照片
7、申报信息确认
8、在线实名验证
9、选择领取执照方式(选择一体机领取执照)
10、提交申请
11、在线电子签名
12、收取可领取执照短信通知
(打开短信链接查看一体机布放网点清单)
13、到一体机领取营业执照
14、完成
银证通商事主体智能服务一体机 (只可办理自然人投资的内资有限公司、个体工商户)

个体工商户
一、办理登记注册流程
1、申请人阅读知悉有关事项告知通知
2、刷身份证并通过人脸认证登录
或者广东省统一身份认证登录(粤省事)
3、选择办理商事主体类型
4、填写商事登记申报信息
(名称查重→填写经营者信息→选择标准经营范围→申报住所信息→非规范地址用手机扫二维码上传租赁合同或房产证照片)
5、在线实名验证
6、申报信息确认
7、在线电子签名
8、收取易注册可领取执照短信通知
9、到一体机打印领取营业执照
10、管理员指纹授权打印
11、签名并领取营业执照
12、完成
二、快速打印领取营业执照流程
1、申请人阅读知悉有关事项告知通知
2、刷身份证并通过人脸认证登录
或者广东省统一身份认证登录(粤省事)
3、点击我的业务
4、全电快速打印营业执照
5、管理员指纹授权打印
6、签名并领取营业执照
7、完成
三、办理企业商事登记簿自助查询打印流程
1、申请人阅读知悉有关事项告知通知
2、刷身份证并通过人脸认证登录
或者广东省统一身份认证登录(粤省事)
3、选择资料打印
4、输入商事主体完整名称
5、打印
6、完成

自然人投资的内资有限公司
自然人投资的内资有限公司如何使用珠海市银政通智能服务一体机办理登记注册业务?
点击链接查看攻略: 如何通过珠海市银政通一体机快速办理登记注册业务?你要的攻略在这里→

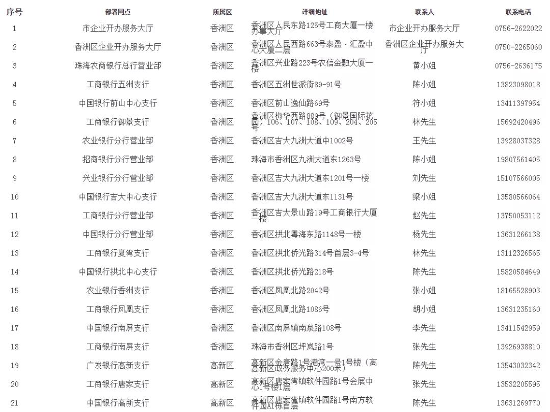
珠海市“银政通”智能服务一体机
网点分布如下:


(点击看大图)
“粤省事”小程序 (只可办理个体工商户)
关注“粤省事”小程序

第一步: 登录粤省事选择相对应的地区后点击企业开办。
第二步: 选择需要办理的相关个体户业务。
第三步: 点击开业登记-开始办理;此时会需要扫脸验证。
第四步: 根据自身情况选择相对应的选项-点击下一步。
第五步: 根据所展示的逐一填完相关表格内容。
第六步: 填写申报名称相关信息。
第七步: 填写经营场所相关信息。
第八步: 填写经营者相关信息。
第九步: 选择经营范围相关信息。
第十步: 填完后主页面会显示完成的字样;此时点击下一步需上传相关的身份证明和住所证明材料。
第十一步: 确认核实所填信息,如无误提交即可;如需修改可点击旁边的“修改”即可进行修改内容。
第十二步: 确认提交。
提交后也可撤回办件再修改。
第十三步: 需要补正的,退回补齐补正。
第十四步: 预核对通过的,申请人完成电子签名,通过一体机打印执照。
珠海市市场监督管理局微信公众号 (只可办理个体工商户)
关注“珠海市市场监督管理局”微信公众号
点击左下角菜单栏“公众服务“,选择”珠海易注册“
点击”珠海易注册“后,页面会跳转到”粤省事“登录界面,登录后参照在“粤省事”小程序上办理开业登记的流程操作(如上)。
你学会了吗?
来源: 珠海市市场监督管理局许可注册科
编辑:珠海市场监管团队
声明:版权归原作者所有,如有侵权,请联系后台,我们将24小时内进行处理