飞机被称为“工业之花”和“技术发展的火车头”,产业链长,覆盖面广。
当前国产大飞机产业链蓄势待发,进而带动航空零部件、设备与系统以及发动机等领域的需求高增。
其中,航空发动机是飞机的“心脏”,其构造与运作原理高度复杂,具备较高的技术难度,相关企业垄断性强,是军工行业长坡厚雪的优质赛道。
目前,全球仅少数国家,包括美国、英国、法国、俄罗斯和中国等,能够自主研制航空发动机。
机构测算,中美军机数量差距对应我国*用军**航空发动机市场总规模约1.5万亿,中国商飞作出的2020-2039中国民航客机队规模预测对应我国商用航空发动机市场总规模约2万亿。
未来20年内我国航空发动机产业有望走出一条“前10年*用军**放量、10年后民机接力”的“微笑曲线”。
以2027年实现百年建军目标、2035年基本实现国防和*队军**现代化为牵引,预计我国航发领域将快速增长。#航空发动机# #军工#

航空发动机行业概览
航空发动机研发周期漫长,需要大量资金投入。
新型航空发动机全寿命可分为预先研究、工程研制和使用发展3大阶段。
根据美国*四代第**发动机研究经验,发动机研究和发展全周期长达30年,其中发动机工程研制周期也要15年。
研发资金也在随着研发时间的增长投的越来越多,航空发动机由于型号和条件的不同所需要的经费和时间也不同。研究一台技术先进的大中型航空发动机,需要花费15亿-30亿美元。

资料来源:《航空发动机研制全寿命管理研究及建议》
据立鼎产业网数据,航空发动机价值约占*用军**飞机的25%、民用飞机的22%。
我国*用军**航空发动机市场景气度主要源自军机需求牵引、国产替代和新型号陆续推出。
根据飞机类型来看,市场预计将由战斗机发动机部门主导,占市场份额的60.3%,其次是运输机发动机和旋翼机发动机部门,份额分别为17.4%和13.9%。
考虑到我国规模列装和国产替代需求旺盛,我国*用军**发动机市场的增速有望高于全球水平。
*用军**航空发动机市场规模预测按类型占比:

数据来源:PRNewswire
全球航发民用占主导且需求持续增长,民用市场国产替代势在必行。
根据波音公司发布的《Commercial Market Outlook 2022-2041》预测,到2041年航空机队将增加近一倍。
2022-2041年期间将有41170架飞机实现交付,其中,单通道交付量超过30880架,占总交付量的75%;宽体飞机的交付量将达到7230架,占总数的18%。

航空发动机的研制难度主要体现在设计之难、先进材料之难、制造之难和试验之难。
通过长期的实践摸索,核心机的派生发展成为当前各国发动机系列化发展的主要技术途径。
核心机包括了推进系统中温度最高、压力最大、转速最高的组件,其研制成本和周期在航空发动机研制中占比较大,是航空发动机研制主要难点和关键技术最集中的部分。
目前“部件-核心机-验证机-型号”的航空发动机研制途径是世界各国普遍采取的方法。#5月财经新势力#

燃气涡轮发动机:航空发动机中绝对的主流
航空发动机起步于活塞式发动机,发展至今的绝对主流是燃气涡轮发动机。
随着飞机飞行速度的不断提升,要求发动机功率大大增加,从而导致活塞发动机重量和体积的迅速增加,同时在接近声速时螺旋桨的效率会急剧下降,所以活塞式发动机-螺旋桨组合制约了飞机速度的提升,喷气式发动机能以较轻的重量产生很大的推力。
航空发动机分类:

资料来源:《航空发动机-飞机的心脏》
主要包括涡轮喷气发动机、涡轮风扇发动机、涡轮螺旋桨发动机和涡轮轴发动机四种。
它们的工作场景和总体架构有所差别,但工作原理相似,并且均由涡轮喷气发动机这一基本构型发展而来。
四种燃气涡轮发动机简单工作原理图:

资料来源:explainthatstuff
航空发动机产业链
行行查 | 行业研究数据库 资料显示,航空发动机产业链主要包括发动机主承包商、子系统供应商、小部件及零组件供应商、原材料供应商四个层次,涵盖研发设计、加工制造和运营维护三大环节。
研发设计环节:分为基础预研、子系统设计、整机集成设计等子环节,参与主体为中国航发系统内单位、航空类高校及相关科研院所。
加工制造环节:涉及原材料、零部件、整机集成等子环节,参与主体除了中国航发系统内单位,还包括系统外企业、科研院所。
运营主体主要是*队军**,维修主体包括中国航发下属维修企业和专业化维修企业。
航空发动机产业链:

资料来源:资料来源:《无动力,难远航——中国航空发动机产业发展回顾》
航空发动机主承包商
航空发动机主承包商是产业链的链长,负责供应链系统的搭建和维护,居于产业链的核心地位。
航空发动机主承包商将核心能力定位于设计、工程和系统集成,主要进行总体设计、系统集成、市场销售和售后服务等,并研发、制造部分关键分系统和零部件,其余大量的分系统和部件均转包或者分包给其他专业化公司。
中国航空发动机集团公司(简称“中国航发”)是我国最主要的发动机主承包商,在2016年成立之初就明确了“小核心、大协作,专业化、开放型”的发展模式。
其旗下的航发动力是我国*用军**航空发动机唯一整机上市公司,航发动力的产品几乎涵盖了国内所有*用军**型号航空发动机。
我国航空发动机产业链结构及代表厂商:

资料来源:天风证券
航空发动机控制系统
航空发动机控制系统处于航空发动机产业链中游,是航空发动机的大脑。
航空发动机控制系统历经4个发展阶段,根据《航空发动机控制系统发展概述》(孙志岩,测控技术,2019),发动机控制技术从20世纪50年代简单的液压机械控制,发展到现代的全权限数字电子控制技术,并向智能/分布式控制方向发展。

数据来源:《航空发动机控制系统发展概述》(孙志岩,测控技术,2019年)
全球市场格局来看,在发动机控制系统领域,国际市场主要有美英法等少数国家的企业参与。
电子控制系统的主要厂商有法国的赛峰集团、英国航空航天系统公司、FADEC International、美国的汉密尔顿标准公司、俄罗斯的UEC-STAR等,其他控制器件的制造商主要有美国的沃德伍德、伊顿,以及东南亚的多家代工厂商。
国内航空发动机控制系统的产业链主要包括控制器及燃油调节器、电机及点火装置、传感器的生产厂商,主要参与者为国企,部分为民企。
国内航发控制产业链已形成较完整的产业链,并且已掌握核心技术,在电子元器件等领域国产替代率较高。
国内航发控制系统产业链:

资料来源:Wind,公司公告
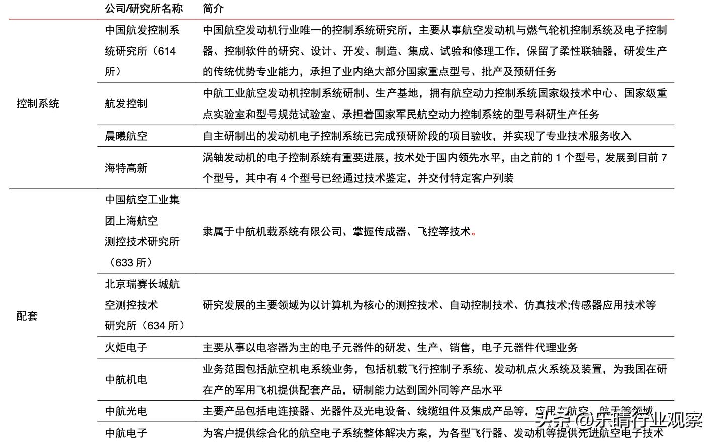
国内控制系统环节主要参与厂商包括航发控制、晨曦航空、海特高新等。
航发控制是航空发动机控制系统龙头,背靠中国航发集团,拥有全谱系航空发动机控制系统关键核心技术,先发优势明显,配套地位明确。
公司主要产品为航空发动机控制系统及部件,作为国内主要航空发动机控制系统研制生产企业,在*用军**航空发动机控制系统方面一直保持领先,与国内各发动机主机单位均有密切合作,全面参与了国内所有在役、在研型号的研制生产任务,是航发控制系统唯一上市标的。
航发控制在机械液压控制系统中市占率绝对领先,而614所(中国航发动控所)在电子控制中市占率领先,两者业务侧重点不同,在发动机控制领域不存在竞争,而是呈有效补充的市场格局。
当前发动机控制系统生产厂商的下游客户发动机企业的纵向一体化水平不断提升,行业内竞争日趋激烈,行业整合趋势明显。
随着发动机性能逐步提高、设计日益复杂,发动机控制系统控重要性持续提升,核心地位日益凸显。
国内航空发动机系统相关企业:

资料来源:各公司公告,各公司官网,中信证券
航空发动机原材料和零部件
航空发动机冷端、热端部件需要采用钛合金、高温合金,未来亦有采用复合材料及陶瓷材料的趋势,代表企业有:高温合金(钢研高纳、抚顺特钢);钛合金(宝钛股份、西部超导、西部材料);复合材料和陶瓷材料(火炬电子、赛力菲、众兴新材);元器件(中航机电、火炬电子)等。
航空发动机各部位价值占比:

资料来源:前瞻研究院
锻件&铸造
锻件在航空发动机中具有核心地位。
*用军**飞机航空发动机大量使用锻件的盘轴件、叶片、框架、机匣、燃烧室、传动装置等占据了整个发动机价值的70%以上。
锻件在飞机机身中的应用部位:

资料来源:参考消息
锻件铸造企业有纵向拓展机会,该环节主要厂商包括中航重机、派克新材、航宇科技、钢研高纳、航亚科技、铂力特(增材制造)、图南股份、万泽股份、应流股份等。
航空发动机产业链下游包括发动机整机装配环节(航发动力)、维护与大修(海特高新、航新科技、武汉航达)等。
*用军**领域真正形成航空发动机产业并具有相当规模的国家只有美、俄、英、法、中等少数几个国家。
民用领域行业集中度更高,美、英两国的三家公司(美国的GE公司、普惠公司以及英国的罗罗公司)及其成立的合资公司(CFM、IAE、EA公司)几乎占据了全球民用航发市场90%的份额。
根据Flight Global发布的《CommercialEngines2022》报告,2021年全球共交付了1812台商用航空发动机,其中59%由CFM国际提供,市场份额全部被欧美国家占据。

中国航发制造企业和设计单位以满足科研批产采购需求为目的,体系性开展非核心业务对外转移,构建包含原材料、二级配套到一级配套产品管理的航空发动机产业链供应链,在此过程中航发主机单位当前以机械加工为重点的部分生产配套环节开始进入加速外协阶段。
政策方面来看,二十大报告指出,“我们要着力提升产业链供应链韧性和安全水平,要确保重要产业链供应链安全”,对中国航发提出了进一步建设现代化产业链链长的要求,中国航发运营管理体系(AEOS)供应链管理体系建设或将进一步加快。整体来看,航空发动机有望受益于*用军**、民用及维修三大增长点稳步增长。
关注乐晴智库,洞悉产业格局!