华立凤凰城业委会 2022-12-01 20:38 发表于湖北
重庆新东原物业管理有限公司踏勘报告
一、踏勘日期:2022年8月13日;
二、踏勘地点:东原乐见城、东原启城;
三、踏勘业主:吴小铎、陈晓艳、华玲娟、李建东、李浩澄、孙世武;
四、项目概况:
- 东原乐见城:占地面积为34033.91㎡,建筑面积为148154.95㎡,容积率为2.59,共23栋楼,有3735户,绿化率为30%,于2019年竣工交付。
- 东原启城:占地面积为61835㎡,建筑面积为264000㎡,容积率为3.38,共17栋楼,有6500户,绿化率为30%,于2018年竣工交付。
五、踏勘过程
- 门岗、门禁:进入小区设有测温、扫码、登记,门口有保安站岗,外来人员无登记无法进入小区;门岗设有免费冰镇饮料;有便民小推车;楼栋门禁95%处于关闭状态;




- 建筑物外立面:整个小区未见飞线、走线情况;没有外接防盗网,所有空调外机均在指定位置安放;无墙皮脱落情况;


- 绿化方面:整个园区未见到明显的黄土裸露情况;对不抗晒的植物做了专门的避光网遮盖处理;配有专利滴灌设备,草坪与路面之间设置有导流槽;整体绿化修剪有型,可以看出日常精心打理的痕迹;





- 路面:整个园区路面无白色垃圾;部分主路路面有裂缝破损;部分路面有污迹;


- 楼道:未发现门口张贴有小广告;随机抽查了不同楼栋的楼梯间、连廊的护栏,手摸无灰尘;楼道无堆杂;




- 消防设施:随机抽查了楼道内的灭火器、消防栓,均有检修表,检修频次为每月一次;抽查了楼栋最高层33层的消防栓,栓内有水,水压充足;



- 天台:有物业牵拉的晾晒绳;高空临边护栏均贴有明显的安全警示标识;天台无杂物堆积;


- 保洁:电梯内无异味,有物业额外配备的降温通风机;公共区域玻璃干净透亮,配有灭蚊设备;垃圾分类专业,每个垃圾桶都是关闭状态,套有垃圾袋;垃圾处理设在地下车库,处理中心较封闭,无异味







- 地下车库、电动车棚:地库配有多台洗地机,地面较干净;电动车棚在地下车库集中管理,电动车停放较密集,但排列整齐。




- 监控设施:监控室24小时值班,整个监控室所有画面均正常显示,未出现“雪花屏”,管理员手机可随时调看实时监控画面;重点部位如电动车充电处,摄像头均有加密布置;



- 公共区域设施:整体维护较好,儿童乐园下水道有少量杂草;



- 机电设备:水箱已移交至市政水厂统一管理;机电房风设备用房门口均设有“挡鼠板”;各种设备房均有详细的巡检、检修记录;电气设备管理房均有空调24小时恒温除湿;





六、观感记录表(平均得分95.5分)






七、部分业主观后感





收录于合集 #华立凤凰城重新选聘物业服务公司
14个
上一篇 踏勘报告-襄阳市青源物业管理有限公司 下一篇 踏勘报告-中海物业管理有限公司
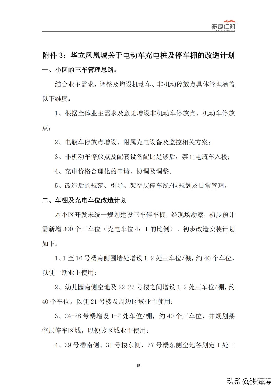
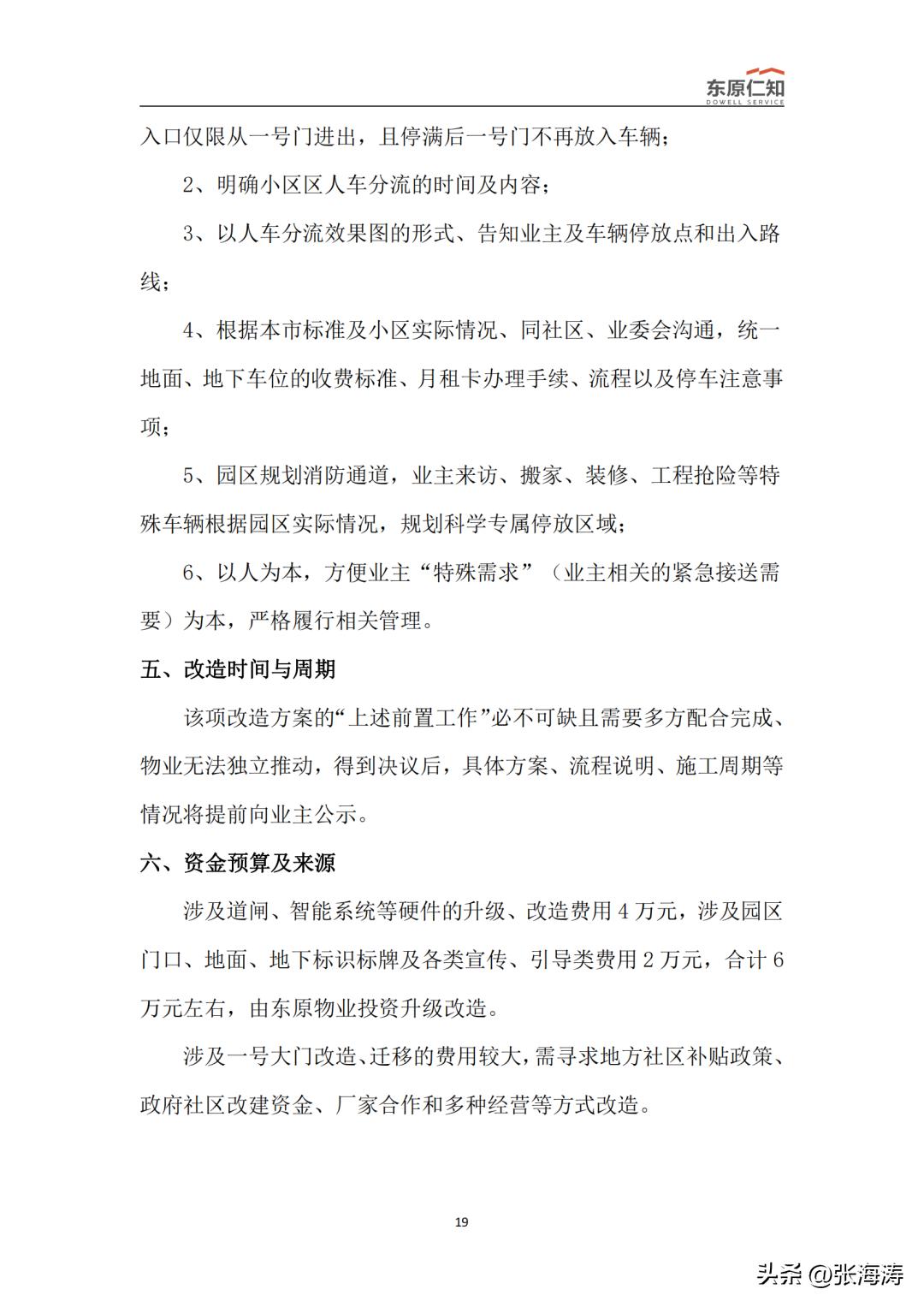
整改方案-重庆新东原物业管理有限公司
华立凤凰城业委会 华立凤凰城业委会 2022-12-29 11:09 发表于湖北
收录于合集 #华立凤凰城重新选聘物业服务公司 14个





















