一年一度的开学季被突如其来的新冠疫情阻断了。1月27日,教育部正式发布《关于2020年春季学期延期开学的通知》。新的形势下,为确保新学期的教学工作顺利进行和提高课堂教学的质量。学校领导统筹安排提前布置教师课前备课工作,老师们笔耕不辍“停课不停研”,在年级组内开展线上教研活动。

一年级语文组――如何上好识字课





一年级数学组――线上教研,碰撞智慧


二年级语文组――潜心教研,静待开课





二年级数学组――非常时期,别样教研








三年级语文组――关注单元导语,落实语文素养






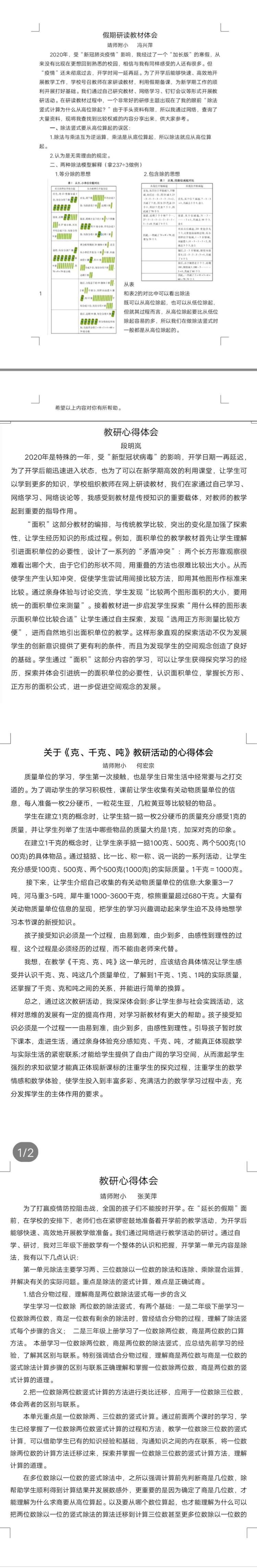
三年级数学组――凡事欲则立,不欲则废





四年级语文组――停课不停研









四年级数学组――在研读教材中点亮教学智慧










五年级语文组――认真研课,扎实备课






五年级数学组――风雨声中等待读书声






六年级语文组――研读教材,胸有成“教”







六年级数学组――我们在春天里等你





英语组――且行且学习,共同谋进步











美术组――磨刀不误砍柴工





科学组――认真教研,静待花开





音乐组――网络教研,我们是认真的






“学无止境、教无止境、研无止境”,在这浩瀚的教海中,唯有乘风破浪、勇于开拓,才能激起一朵朵美丽的浪花!相信,在我们全体教师的共同努力下,我们靖师附小下学期教育教学工作会做得更好!