本文来自中银证券研究所于2023年6月1日发布的报告《房企退市专题研究:十余家房企面临“1元退市”风险,对行业整体影响有限》,欲了解具体内容,请阅读报告原文。夏亦丰 S1300521070005
核心观点
退市制度持续优化。 通过多次退市制度的改革,不断优化退市指标、缩短退市流程,加大市场出清力度,提升退市效率,构建有进有出、优胜劣汰的市场生态。退市制度的完善也能有效抑制市场上的投机行为,同时让资源将更集中于优质企业,使A股市场不断走向成熟。
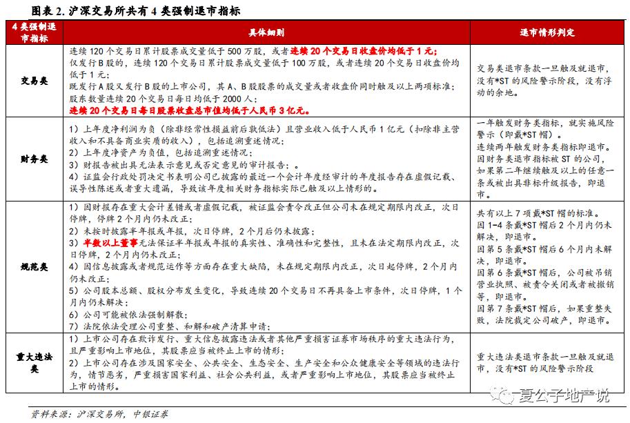
我国沪深交易所四大类强制退市指标有:
1)交易类:包含“1元退市”(连续20个交易日收盘价均低于1元)和“市值退市”(连续20个交易日每日股票收盘总市值均低于3亿元),交易类退市条款一旦触及即退市;
2)财务类:包括“扣非净利和归母净利较小值为负且营收低于1亿元”和“净资产为负”,一年触发实施风险警示,连续两年触发即退市;
3)规范类:包含财报造假、半数以上董事无法保证半年报或年报的真实性、准确性和完整性等;
4)重大违法类。
2022年成上市公司退市最多的一年。 2001-2023年5月末, 我国A股退市公司合计198家 ,平均退市率仅0.33%。其中2022年退市46家,是有史以来退市数量最多的一年。但我国退市制度仍有改善空间,退市数量与退市率远低于成熟的资本市场,美股过去十年的平均退市率为6.6%。
从退市原因来看,并购(占比20%)、财务问题(16%)及股价过低(6%)成为我国退市三大原因。
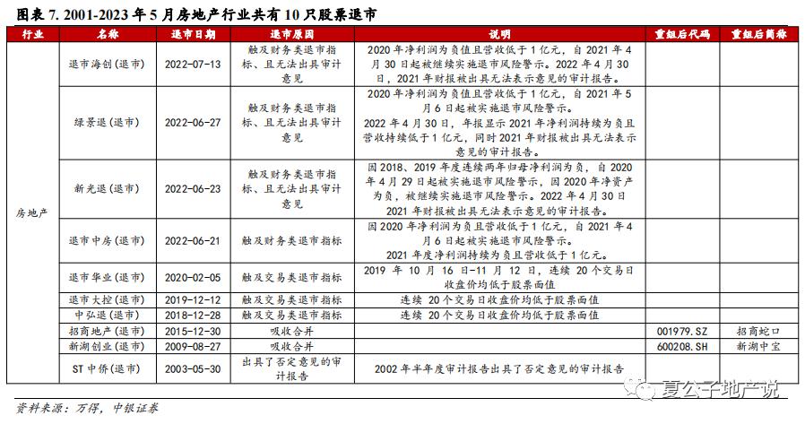
从行业分类来看,主要集中在工业、信息技术和可选消费;房地产行业共有10只股票退市,占比5%。
目前房地产行业上市公司主要面临的退市风险为“面值退市”即“1元退市”。
1)“1元退市”:当前所有A股上市公司中,股价跌至1元附近或以下的上市公司中约26%为房地产行业上市公司。当前A股市场共有上市公司5192个,其中房地产行业115家,占比2.2%。截至6月1日,收盘价低于1元的公司有30家,其中房地产行业10家,占比33%;收盘价在1-1.5元的公司有17家,其中房地产行业2家,占比12%。
12家房地产行业上市公司股价跌至1元附近或以下:其中*ST中天、*ST蓝光、*ST嘉凯、ST美置已超过20个交易日的收盘价低于1元;ST泰禾、ST粤泰、ST阳光城、*ST宋都、*ST海投分别有连续19、16、14、13、13个交易日的收盘价低于1元;金科股份连续7个交易日的收盘价连续低于1元;另有荣盛发展、中南建设收盘价低于1.5元,临近1元。8家房地产行业公司已锁定“1元退市”: *ST蓝光作为今年A股首家退市房企将于6月6日摘牌,其他锁定退市的还有:*ST中天、ST泰禾、*ST嘉凯、ST美置、ST粤泰、ST阳光城、*ST宋都。
2)当前上市房地产行业公司中无公司面临“市值退市”风险。
3)当前上市房地产行业公司中有4家可能面临财务类退市风险,分别为*ST海投、*ST嘉凯、*ST蓝光、*ST中天,可能触发连续“净利为负且营收低于1亿元”、“净资产为负”等退市条件。
当上市公司的股价跌至1.5元以下的时候,通常会加速跌至1元以下,面临退市风险。 因为当上市公司股价跌至1.5元以下,投资者担心公司股价跌破1元被退市,开始选择抛售,这种抛售行为导致公司股价持续大幅度下跌,当连续20个交易日股价在1元以下时,最终导致公司触及“1元退市”。
此外,今年年报季中房企2022年业绩普遍承压,部分房企处于大额亏损的情况,投资者对公司自身的信心也受挫,再度使股价承压。
公司努力通过股东、高管增持或公司回购,以挽救股价重新回到1元之上。 *ST新联增持运作初现成效,5月19日股价跌至0.97元,控股股东新华联控股宣布对公司增持1-2亿元,并在5月22日起的三个月内实施完毕,5月22日-6月1日已经连续9个交易日涨停,股价回到1.51元。*ST泛海在5月5日、5月10日两波增持公告发布当日均出现涨停。百强房企金科股份也通过控股股东和高管增持积极“护盘”。
房企退市风波出现的原因: 部分面临退市风险的公司财务数据与经营情况表现尚可,应理性看待其当前面临的困境。12家房地产行业面临退市风险的公司中不乏百强房企:金科、中南、阳光城、荣盛2022年销售额均破300亿元,营收也超200亿元。房企退市风波出现主要是由于整体拿地销售市场复苏乏力,叠加部分房企资金链紧张导致接连暴雷让市场对于这部分房企的安全性和成长性均产生了强烈的担忧。
房企退市风波的影响: 我们认为面临退市风险的企业仍属个别现象,对房地产板块的影响相对有限,应理性看待。
短期内市场对于地产股的关注度及受欢迎度将降低,直接融资通道也受到影响,也一定程度上反映了市场对房地产行业的信心不足。
但是我们认为面临退市风险的企业仍属个别现象,对整体房地产板块的影响相对有限。一方面,强化退市制度有助于保证股票市场合理供给,在一定程度上提升投资者的风险意识,促使投资者关注基本面优质、行业发展前景较好的地产公司。整体而言,利于行业加速出清,对整体行业格局产生一定变化,这也符合当下地产供给侧出清的大逻辑。另一方面,此次有退市风险的房地产行业公司在整体板块内的权重影响不大。截至6月1日,有退市风险的12家房地产行业公司总市值仅274亿元,占整体地产A股公司总市值的比重仅2.0%;已经锁定退市的8家房企市值仅115亿元,占比仅0.9%。退市后,这部分的份额将会让出,行业“强者恒强”的现状将持续深化,优秀企业仍具立足之处,长期价值犹在,不应该因个别企业问题否定整个行业。
投资建议
2023年来行业基本面逐步修复,应理性看待房企退市风波对整个行业的影响。行业中优秀企业仍具立足之处,长期价值犹在。当前时点是基本面兑现预期落空、叠加政策空窗期,板块缺乏明显催化剂,因此建议关注alpha机会。
我们建议关注内生增长快、拿地有效性强的内驱动力型公司;REITs相关的商业地产、保租房、产业园区、物流地产等资产持有方;以及在行业大环境收缩的背景下,重要性提升的渠道公司。
我们建议关注以下两条主线:1)主流的央国企和区域深耕型房企,销售、拿地均有较好增长,行业见底复苏后带来β行情:招商蛇口、华润置地、建发国际集团、越秀地产、绿城中国、华发股份、滨江集团;2)主题性投资机会,包括REITs相关:大悦城、光大嘉宝、中新集团;房地产渠道相关的标的:贝壳、我爱我家。
风险提示
房地产调控持续升级;销售超预期下行;融资持续收紧。
目录

1
退市制度持续优化,2022年成上市公司退市最多的一年
1.1 退市制度改革不断深化,沪深交易所共有四大类强制退市指标
退市制度是资本市场重要的基础性制度,深化退市制度改革是加强资本市场基础制度建设的重要环节,对提高上市公司质量、促进资本市场良性发展具有重要意义。2001年,连续四年亏损的PT水仙(PT即Particular Transfer特别转让的缩写。依据《公司法》和《证券法》规定,上市公司出现连续三年亏损等情况将被退市。沪深交易所从1999年7月9日起,对这类退市股票实施特别转让服务,并在其简称前冠以PT,称之为PT股票)被退市,成为我国第一家退市的公司,开创了A股市场退市的先例。
此后,A股退市制度经历了多轮改革,不断成熟。2005-2012年,退市制度被逐步完善,在此期间,A股市场引入了财务类及市场交易类退市指标,并从法律层面赋予了交易所暂停、恢复、终止上市权利。2012年改革完善了主动退市制度,同时明确实施重大违法公司强制退市制度。2018年7月27日,证监会发布《关于修改〈关于改革完善并严格实施上市公司退市制度的若干意见〉的决定》。沪深两地交易所也推出相应规则,细化了4种重大违法退市指标,如上市欺诈发行、年报造假规避退市等,新增了社会公众安全类重大违法强制退市指标。随后,长生生物重大违法强制退市成为标志性案例。2019年证监会首次制定了提高上市公司质量行动计划。
2020年3月,新《证券法》正式生效施行,不再对暂停上市情形和终止上市情形进行具体规定,改为交由证券交易所对退市情形和程序做出具体规定。同年10月9日,国务院印发《国务院关于进一步提高上市公司质量的意见》,将健全上市公司退出机制作为一项重要任务,要求完善退市标准,简化退市程序,加大退市监管力度;11月2日,中央深改委审议通过《健全上市公司退市机制实施方案》,再次明确强调健全上市公司退市机制安排是全面深化资本市场改革的重要制度安排;11月3日公布的《*共中**中央关于制定国民经济和社会发展第十四个五年规划和二〇三五年远景目标的建议》中,也明确提出了“建立常态化退市机制”。
2020年12月14日,沪深交易所分别发布退市规则征求意见稿,对A股市场的退市标准和退市程序进行具体优化,改革力度空前,也一直延用至今。2022年11月,证监会制定了《推动提高上市公司质量三年行动方案(2022-2025)》,巩固深化常态化退市机制,在八方面作出部署,力争到2025年,上市公司结构更加优化,市场生态显著改善,监管体系成熟定型,上市公司整体质量迈上新的台阶。

退市规则,主要在于退市指标和退市程序的设计。退市指标,即上市公司触及到什么样的标准,会有可能被要求退市,我国A股市场现有财务类、市场交易类、规范类、重大违法类4类强制退市指标。退市程序,即约束有退市风险的股票,以及退市后的具体操作流程。
通过多次退市制度的改革,不断优化退市指标、缩短退市流程,加大市场出清力度,提升退市效率,构建有进有出、优胜劣汰的市场生态。退市制度的完善能有效抑制市场上的投机行为,同时让资源更集中于优质企业,使A股市场不断走向成熟。
具体而言,我国沪深交易所四大类强制退市指标有:

一、交易类的退市指标:
1)连续120个交易日累计股票成交量低于500万股,或者连续20个交易日收盘价均低于1元;
2)仅发行B股的,连续120个交易日累计股票成交量低于100万股,或者连续20个交易日收盘价均低于1元;
3)既发行A股又发行B股的上市公司,其A、B股股票的成交量或者收盘价同时触及以上两项标准;
4)股东数量连续20个交易日每日均低于2000人;
5)连续20个交易日每日股票收盘总市值均低于人民币3亿元。
交易类退市条款一旦触及就退市,没有*ST的风险警示阶段,没有浮动的余地。这其中就包含了“面值退市”:连续20个交易日收盘价均低于1元,以及“市值退市”: 连续20个交易日每日股票收盘总市值均低于人民币3亿元。
二、财务类退市指标:
1)上年度净利润为负(除非经常性损益前后孰低法)且营业收入低于人民币1亿元(扣除非主营收入和不具备商业实质的收入),包括追溯重述情况;
2)上年度净资产为负值,包括追溯重述情况;
3)财报被出具无法表示意见或否定意见的审计报告;
4)证监会行政处罚决定书表明公司已披露的最近一个会计年度经审计的年度报告存在虚假记载、误导性陈述或者重大遗漏,导致该年度相关财务指标实际已触及以上情形的。
一年触发财务类指标,就实施风险警示(即戴*ST帽)。连续两年触发财务类指标即退市。因财务类退市指标被ST的公司,如果第二年继续触及以上的任意一条或被出具非标升级报告,即退市。
三、规范类退市指标:
1)因财报存在重大会计差错或者虚假记载,被证监会责令改正但公司未在规定期限内改正,次日停牌,停牌2个月内仍未改正;
2)未按时披露半年报或年报,次日停牌,2个月后仍未披露;
3)半数以上董事无法保证半年报或年报的真实性、准确性和完整性,且未在法定期限内改正,次日停牌,2个月内仍未改正;
4)因信息披露或者规范运作等方面存在重大缺陷,未在规定期限内改正,次日起停牌,2个月内仍未改正;
5)公司股本总额、股权分布发生变化,导致连续20个交易日不再具备上市条件,次日停牌,1个月内仍未解决;
6)公司可能被依法强制解散;
7)法院依法受理公司重整、和解和破产清算申请;
共有以上7项戴*ST帽的标准。其中因1-4条戴*ST帽后2个月内仍未解决,即退市。因第5条戴*ST帽后6个月内未解决,即退市。因第6条戴*ST帽后,公司被吊销营业执照、被责令关闭或者被撤销等,即退市。因第7条戴*ST帽后,如果重整失败,法院裁定公司破产,即退市。
其中明确了财务造假退市判定标准。根据证监会行政处罚决定认定的事实,公司披露的年度报告存在虚假记载、误导性陈述或者重大遗漏,上市公司连续两年虚增营业收入\净利润\利润总额\资产负债表各科目金额,每年均超过当年年报报告对外披露净利润金额的50%,且两年合计虚增净利润金额达到5亿元以上。

四、重大违法类退市指标:
1)上市公司存在欺诈发行、重大信息披露违法或者其他严重损害证券市场秩序的重大违法行为,且严重影响上市地位,其股票应当被终止上市的情形;
2)上市公司存在涉及国家安全、公共安全、生态安全、生产安全和公众健康安全等领域的违法行为,情节恶劣,严重损害国家利益、社会公共利益,或者严重影响上市地位,其股票应当被终止上市的情形。
重大违法类退市条款一旦触及就退市,没有*ST的风险警示阶段。
在退市程序上,退市流程不断缩短,提高了市场的风险警示能力,提高退市效率的同时,也能遏制退市振荡期内市场上的投机炒作行为。2020年12月的最新退市规则规定:1)取消暂停上市和恢复上市环节,明确上市公司连续两年触及财务类指标即终止上市;2)取消交易类退市情形的退市整理期设置,也就是说交易类退市不设整理期;其他类型退市整理期为15个交易日,整理期首日不设置涨跌停板;3)将重大违法类退市连续停牌时点从收到行政处罚事先告知书或法院判决之日,延后到收到行政处罚决定书或法院生效判决之日。
1.2 2022年成上市公司退市最多的一年
随着退市规则的不断优化,A股市场“优胜劣汰”。2001-2023年5月末, 我国A股退市的上市公司合计198家 ,过去23年的平均退市率仅0.33%(平均退市率=年均退市数/年均上市公司总量)。自2017年以来,退市数量逐年增加,其中2021年退市20家,2022年退市46家,是我国证券市场有史以来退市数量最多的一年,当年退市率达0.91%。2023年1-5月退市7家。
但我国A股的退市制度还远不到健全的程度,平均退市率仅0.33%,退市公司数量与退市率远低于成熟的资本市场,2013-2022年十年间美股退市股票数量合计3269家,平均退市率为6.6%。

从退市原因来看,并购、财务问题及股价过低成为退市三大原因。其中高达20%为吸收合并(即并购),16%因财务方面连续亏损3-4年触发退市,6%因股价过低而退市,另有5%因私有化退市,2%为转板上市。
从行业分类来看,2001-2023年5月198只退市的股票主要集中在工业、信息技术和可选消费行业,占比分别为21%、15%、14%。房地产行业共有10只股票退市,占比5%,分别为2003年退市的ST中侨、2009年退市的新湖创业(后重组为新湖中宝)、2015年退市的招商地产(后重组为招商蛇口)、2018年中弘退、2019年退市大控、2020年退市华业、2022年退市中房、新光退、绿景退和退市海创。除了新湖和招商地产之外,其余退市原因为 “净利润连续为负且营收连续低于1亿元”、“无法出具或出具否定的审计意见”等财务类退市指标触发,或“连续 20个交易日收盘价均低于股票面值”的交易类退市指标触发。


2
目前房地产行业上市公司主要面临的退市风险为“1元退市”
2.1 当前房地产行业上市公司中有8家已锁定“1元退市”
当前所有A股上市公司中,股价跌至1元附近或以下的上市公司中约26%为房地产行业上市公司,共有12家房地产行业上市公司面临“1元退市”的风险。在交易类的退市指标较为容易触发退市的有:“1元退市”,即“连续20个交易日收盘价均低于1元”;且交易类退市条款一旦触及就退市。
根据我们的统计,当前A股市场共有上市公司5192个,其中房地产行业115家,占比2.2%。截至2023年6月1日,收盘价低于1元的公司有30家,其中房地产行业10家,占比三分之一;收盘价在1-1.5元的公司有17家,其中房地产行业2家,占比12%。
12家房地产行业上市公司股价跌至1元附近或以下:其中*ST中天、*ST蓝光、*ST嘉凯、ST美置已经超过20个交易日的收盘价低于1元;ST泰禾、ST粤泰、ST阳光城、*ST宋都、*ST海投分别有连续19、16、14、13、13个交易日的收盘价低于1元;金科股份连续7个交易日的收盘价连续低于1元;另有荣盛发展、中南建设收盘价低于1.5元,临近1元。
当前所有全A所有上市公司中,有8家已经锁定“1元退市”:
1)今年首家A股退市房企:5月30日*ST蓝光(股价0.40元,市值12.14亿元)发布公告称,上交所决定终止公司股票上市,将于6月6日终止上市暨摘牌。因2023年4月6日-5月9日公司股票连续20个交易日的每日收盘价均低于人民币1元,经上交所审议,决定终止蓝光发展的股票上市。根据规定,蓝光发展股票不进入退市整理期交易,上交所在5个交易日内(即6月6日),对蓝光发展股票予以摘牌。蓝光发展应当立即安排股票转入全国中小企业股份转让系统等证券交易场所进行股份转让相关事宜,保证公司股票在摘牌之日起45个交易日内可以转让。
公司曾经是成都最大的本地开发商之一,成立于上世纪90年代,2008年斥资3.22亿元取代因债务问题而转让控制权的迪康集团,拿下迪康药业约30%股份成为迪康药业的大股东,并于2015年挂牌上市。2015年4月16日迪康药业在上交所正式更名为蓝光发展,其股价最高在2015年6月曾达到20.1元/股。2019年蓝光发展在上海虹桥启动了“成都+上海”双总部战略,同年10月,蓝光发展旗下物业公司蓝光嘉宝服务在港交所挂牌上市,蓝光完成了“A+H”双资本平台搭建。但2021年7月,蓝光发展宣布公开债务违约,此后开始了自救之路,2020-2021年公司先后出售成都迪康药业100%股权于汉商集团、出售其所持有的蓝光嘉宝服务64.26%股权于碧桂园服务。但始终未能扭转公司资金紧张和股价的颓势。
2)其他已经锁定面值退市的房地产行业上市公司还有:*ST中天、*ST嘉凯、ST美置、ST泰禾、ST粤泰、ST阳光城、*ST宋都,其中*ST中天、*ST嘉凯、ST美置已经连续20个交易日股价低于1元,而ST泰禾、ST粤泰、ST阳光城、*ST宋都以6月1日的收盘价格,即便是每日涨停,股价也无法在第20个交易日回到1元(根据A股一般股票每日涨停的最大幅度为10%;ST股票每日涨停的最大幅度为5%来计算)。

2.2 当前房地产行业上市公司中无公司面临“市值退市”风险
市值跌至3亿元附近或以下的上市公司中无房地产行业上市公司,无房地产行业上市公司面临“市值退市”的风险。在交易类的退市指标较为容易触发退市的有:“市值退市”,即“连续20个交易日每日股票收盘总市值均低于人民币3亿元”;且交易类退市条款一旦触及就退市。
截至2023年6月1日,市值跌至3亿元以下的公司仅3家,分别为金融行业的吉艾退、信息技术行业的*ST中昌、工业行业的旭杰科技;市值为3-4亿元的公司有18家,无房地产行业上市公司。

2.3 当前房地产行业上市公司中有4家公司可能面临“财务类退市”风险
当前房地产行业上市公司中4家公司可能面临财务类退市风险。
1)在财务类退市指标中规定连续两年“上年度扣非净利与归母净利较小值为负且营业收入低于人民币1亿元”的企业将触发退市风险。截至2023年6月1日,房地产行业共有115家A股上市公司,暂无公司已经触发风险。不过*ST海投2022年扣非净利与归母净利较小值为负,2021、2022年连续两年营业收入低于1亿元,面临较大的财务类退市风险;若2023年年扣非净利与归母净利较小值仍为负,营业收入仍低于1亿元,则触发退市条件。
房地产行业*共中**有47家(占比41%)2022年扣非净利与归母净利较小值为负,但除了*ST海投以外,其他公司的营业收入均大于1亿元,同时我们认为今年行业内企业业绩普遍承压主要是因为:a)结转项目毛利率低,整体行业毛利率持续承压;b)资产和信用减值计提规模增加;c)停工之下利息资本化减少,外汇波动造成汇兑损失,财务费用上升;d)合作项目增多致使少数股东损益占比提升。2023年多数企业有望扭亏为盈,因此整体来说面临财务类退市风险的概率相对较小。
2)在财务类退市指标中规定连续两年“上年度净资产为负值”的企业将触发退市风险。2022年末,房地产行业中*ST嘉凯、*ST蓝光、*ST中天出现资不抵债的情况,净资产为负值,以上三家企业2021年末净负债为正,若2023年末仍为负,则触发退市条件。

3
房企退市风波对整体板块影响较为有限
3.1 当上市公司股价跌破1.5元后大概率会加速下跌,触发退市的可能明显提升
当上市公司的股价跌至1.5元以下的时候,会快速跌至1元以下,面临退市风险。因为当上市公司股价跌至1.5元以下,投资者担心公司股价跌破1元被退市,开始选择抛售,这种抛售行为导致公司股价持续大幅度下跌;公司股价的大幅度下跌又再度加剧了投资者的恐慌,加速了投资者的抛售,最终加速公司股价跌破1元,也可能在这个过程中导致公司股价跌停,最终使得股东无法在跌停板上将股票卖出,连续跌停之后,股价跌破1元,当连续20个交易日股价在1元以下时,最终导致公司触及“1元退市”。
此外,3-4月的年报季中房企2022年业绩普遍承压,部分房企处于大额亏损的情况,投资者对公司自身的信心也受挫,再度使股价承压。
我们以已经锁定退市的ST阳光城为例,其股价3月-4月中旬波动下跌,3月1日-4月20日跌幅为18.8%,日均跌幅为0.4%, 4月21日跌至1.5元以下后开始了加速下跌,4月28日晚披露的2022年报显示,阳光城亏损金额为125.5亿元,最终压垮股价,同时由于会计师事务所对阳光城出具了否定意见的内部控制审计报告,阳光城被风险警示为ST阳光城,股价于5月15日跌破1元。4月21日-5月15日跌幅高达36.4%,日均跌幅1.5%。6月1日ST阳光城收盘价为0.49元,从5月15日至6月1日,阳光城的股价已经连续14个交易日跌停并低于1元,即使每日涨停,股价也无法在第20个交易日回到1元,因此已经锁定退市。
截至2023年6月1日,房地产行业中,除了8家已经锁定“1元退市”的企业(*ST蓝光、*ST中天、*ST嘉凯、ST美置、ST泰禾、ST粤泰、ST阳光城、*ST宋都)以外,另有*ST海投、金科股份股价跌破1元,荣盛发展、中南建设最新收盘价低于1.5元,可能面临的“1元退市”的风险。

3.2 公司或通过股东、高管增持或公司回购“护盘”
公司努力通过股东、高管增持或公司回购,以挽救股价重新回到1元之上。
1)所属房地产行业的文旅类上市公司的龙头新华联(*ST新联)增持运作初现成效。5月19日股价跌至每股0.97元,*ST新联控股股东新华联控股宣布对公司增持1-2亿元,并在5月22日起的三个月内实施完毕。5月22日开始,*ST新联的股价出现连续涨停,至6月1日已经连续9个交易日涨停,公司股价回到1.51元。除了控股股东增持计划,董事长马晨山也在5月19日发出公开信重振信心:“公司预重整获得人民法院受理,我司将在法院的主持下启动预重整和重整程序,全力推动企业重整重生”。

2)金融行业的*ST泛海在两波增持公告发布当日均出现涨停。*ST泛海4月14日第一次股价收盘价格低于1元,当日收盘价格为0.97元。此后的4月14日-5月10日18个交易日收盘价低于1元,濒临退市。公司在5月5日发出高管增持公告:公司部分董事、监事、高级管理人员计划自2023年5月5日起3个月内通过二级市场集中竞价的方式增持公司股份,拟增持金额合计不低于3000万元,增持由董事长栾先舟带头,公司总裁刘国升等7名高管跟进。5月5日,控股股东中国泛海集团及其一致行动人也发布了2500万-5000万元的增持计划,以期扭转股价的颓势。5月10日,公司董监高和控股股东追加了增持金额至4000万元,控股股东中国泛海集团则将增持金额追加至5000万-1亿元。公司股价逆转跌势,5月5日与5月10日公告发出当日均出现了涨停,并在5月11日重新回到1元以上。但此后股价仍出现波动,6月1日收盘价为0.98元,再度出现了连续15个交易日股价低于1元。

3)百强地产公司金科股份积极“护盘”:在经过股价持续低迷后,公司实际控制人黄红云在5月22日的年度股东会上积极表态:“在这关键时刻,我将不遗余力协调各类资源来帮助公司发展,支持公司尽快走出困境,全力维护公司全体股东的利益。不管是引进国有企业战略投资人成为公司大股东及重要股东,还是债务重组重整,任何有利于公司化解流动性困境、回归平稳健康发展的工作我都会全力支持”。 5月23日黄红云通过金科控股发布了不超过1亿元不低于5000 万元的增持计划,增持价格不高于1.5元/股。但是从5月23日金科股份宣布增持股份后,公司 股价非但没有上涨,反而遭遇两个跌停板,5月24日公司股价首次跌入1元以下,收盘价格为0.96元,当日晚间,金科股份董事长周达在内的部分董事、监事、高级管理人员及核心骨干共计18名,发布了不超过1000万元的增持计划。5月25日,黄红云开始兑现增持计划,以0.86元的价格买入公司1000万股。金科股份的股价开始出现涨停,5月26日公司股价涨停至0.95元。

3.3 多家企业触发退市条件后对行业整体有何影响?
部分面临退市风险的房企财务数据与经营情况表现尚可,应理性看待其当前面临的困境。12家房地产行业面临退市风险的公司中不乏百强房企:金科股份、中南建设、阳光城、荣盛发展均为百强房企,2022年年销售额均破300亿元,2022年的营业收入也超过200亿元;半数企业2022年营业收入实现正增长。

房企退市风波出现的原因:一方面是由于受到2021年下半年以来行业下行期的影响,销售持续低迷,部分房企资金链明显紧张。另一方面是由于房企公开债务违约以及市场没有看到公司有效的解决方案。2018年房地产行业融资开始全面收紧,2020年“三道红线”和房贷集中管理制度提出后,过去的“高杠杆”、“高周转”的隐患开始显现,房企面临的融资困难问题凸显,这使得部分房企资金链紧绷,扩张步伐也明显放缓,同时,2021年下半年以来的房地产市场下行也加剧了房企的债务危机的爆发,引发了行业格局的变化。部分房企资金链紧张叠加债务违约后躺平的行为让市场对于部分房企的安全性和成长性均产生了强烈的担忧。
我们认为面临退市风险的企业仍属个别现象,市值占比仅有2%,对房地产板块的影响相对有限,应当理性看待。短期内,房企退市发生,市场对于地产股的关注度及受欢迎度将降低,在无外部支持的情况下,整体融资通道也会继续受到影响,也一定程度上反映了市场对房地产行业的信心不足。
但是我们认为面临退市风险的企业仍属个别现象,对房地产板块的影响相对有限,应当理性看待。一方面,强化退市制度有助于保证股票市场合理供给,在一定程度上提升投资者的风险意识,促使投资者关注基本面优质、行业发展前景较好的地产公司。整体而言,利于行业加速出清,对整体行业格局产生一定变化。
另一方面,此次有退市风险的房地产行业公司在整体板块内的权重影响不大。截至6月1日,有退市风险的12家房地产行业公司总市值合计仅273.8亿元,占整体115家房地产A股公司总市值的比重仅2.0%;已经锁定退市的8家房企市值合计仅114.9亿元,占整体115家房地产A股公司总市值的比重仅0.9%。退市后,这部分的份额将会让出。房地产行业“强者恒强”的现状将持续深化,优秀企业仍具立足之处,长期价值犹在,不应该因个别企业问题否定整个行业。此外2023年来销售已经开始修复,应理性看待房企退市风波对整个行业的影响。

4
投资建议
2023年来行业基本面有望逐步修复,应理性看待房企退市风波对整个行业的影响。房地产行业中的优秀企业仍具立足之处,长期价值犹在。 当前时点是基本面兑现预期落空、叠加政策空窗期,板块缺乏明显催化剂,因此建议关注alpha机会。
我们建议关注内生增长快、拿地有效性强的内驱动力型公司;REITs相关的商业地产、保租房、产业园区、物流地产等资产持有方;以及在行业大环境收缩的背景下,重要性提升的渠道公司。
我们建议关注以下两条主线:1)主流的央国企和区域深耕型房企,销售、拿地均有较好增长,行业见底复苏后带来β行情:招商蛇口、华润置地、建发国际集团、越秀地产、绿城中国、华发股份、滨江集团;2)主题性投资机会,包括REITs相关:大悦城、光大嘉宝、中新集团;房地产渠道相关的标的:贝壳、我爱我家。
5
风险提示
房地产调控升级;销售超预期下行;融资收紧。

风险提示及免责声明
本订阅号仅面向中银证券客户中符合《证券期货投资者适当性管理办法》规定的专业投资者,若非前述专业投资者,请勿订阅、接收或使用本订阅号中的任何信息,中银证券及其雇员不因接收人收到本信息而视其为服务对象。
本订阅号所载信息均选自中银证券已发布的证券研究报告,为免对报告摘编产生歧义,请以报告发布当日的完整内容为准。须关注的是,本信息所含观点仅代表报告发布当日的判断,中银证券可在不发出通知的情形下发布与本信息所含观点不一致的证券研究报告。
本订阅号所载信息仅供参考,在任何情况下不构成对任何机构或个人的具体投资建议,中银证券及其雇员不对任何机构或个人使用本信息造成的后果承担任何法律责任,投资者应自主作出投资决策并自行承担投资风险。
本订阅号所载信息版权均属中银证券。任何机构或个人未经中银证券事先书面授权,不得以任何方式修改、发送或者复制本订阅号所载信息。如因侵权行为给中银证券造成任何直接或间接损失,中银证券保留追究一切法律责任的权利。

中银地产团队

夏亦丰
中银证券房地产行业首席分析师
夏亦丰:房地产行业首席分析师,德国波恩大学经济学硕士,曾任职于德意志银行Global Markets、东方证券研究所、方正证券研究所。多年房地产行业研究经验,覆盖房地产和物业管理行业A+H股,擅长房地产周期、市场、金融、政策等研究。中新社中新经纬智库及专栏作家。金融界房地产特邀专家。2022年水晶球卖方分析师评选第一名,2022年金牛奖最佳分析师。
许佳璐:英国华威大学会计与金融学硕士,曾任职于方正证券研究所,2021年加入中银国际证券,覆盖房地产和物业管理行业A+H股。2022年水晶球卖方分析师评选第一名团队成员。
亦丰地产天天见 往期回顾
第1期 当前居民购房意愿低迷到何种程度了?
第2期 从宏观层面来看,居民部门是否还有继续加杠杆的空间?
第3期 从微观层面来看,我国居民家庭的房贷“掏兜比例”有多大?
第4期 房贷利率和首付比例下调之后,居民房贷负担会减轻吗?房贷利率降至多少才有效?
第5期 房票安置政策真的能实现多方共赢吗?
第6期 今年首批集中土拍的最大赢家是谁?
第7期 我国商品房预售制度真的走到尽头了吗?
第8期 海外房屋预售制度是怎样的?我国该如何借鉴?
第9期 房企近期的偿债压力到底有多大?
第10期 AMC 对房企纾困的作用到底有多大?
第11期 Q2公募基金对地产持仓的变化如何?
第12期 土地财政依赖度高的城市都具有什么共性?
第13期 现在的房地产库存有多高?
第14期 8家地产商被剔出恒指意味着什么?
第15期 哪些城市的房地产政策应该继续放松?
第16期 闽系房企是如何发展成重要派系之一?闽系房企具备哪些基因?
第17期 闽系房企暴雷是源于政策环境还是房企自身?
第18期 闽系房企暴雷究竟如何在财务指标上预警?
第19期 郑州房地产纾困基金究竟能释放多大的利好?
第20期 中国进入老龄社会了吗?
第21期 我国生育率为什么会走低?
第22期 中国人口增长的拐点出现了吗?
第23期 二批集中土拍热度回暖了吗?
第24期 中债信用增进对民营房企利好几多?
第25期 当前高企的失业率将会如何影响房地产市场?
第26期 我国人均住房面积还有多少提升空间?还能带来多少增量住房需求?
第27期 房企中报业绩集团下滑或亏损的原因何在?
第28期 房地产投资下滑对GDP的影响有多少?
第29期 房企高周转是否走到了尽头?
第30期 我国由结婚带来的新增住房需求有多少?
第31期 由家庭人数的增加带来的新增住房需求有多少?
第32期 由人口迁移带来的新增住房需求有多少?
第33期 我国房地产税的由来?沪渝试点效果如何?
第34期 我国房产税预计规模有多少?一线城市压力会有多大?
第35期 保障房REITs大涨后能否持续成为发展焦点?
第36期 从南昌集中土拍反映出的弱二线城市土地市场情况如何了?
第37期 房企商票发行与逾期情况如何了?
第38期 930地产政策密集出台释放了怎样的利好?
第39期 930政策利好后,“十一”楼市表现如何?
第40期 取消公摊面积会有怎样的影响?
第41期 从央行问卷调查看,三季度房企*款贷**需求与居民购房意愿如何了?
第42期 养老产业有什么更好的盈利模式吗?
研究成果
深度策略报告:
🔘《房地产行业2023年度策略——弩箭已离弦,能否冰解的破?》
🔘《凡益之道,与时偕行——关于短期博弈与长期格局的思考——房地 产行业2022年中期投资策略》
🔘《2022年,五问房地产行业——房地产行业2022年度策略》
🔘《房企的“道与术”和行业的“常与变”——房地产行业2021年度策略》
长期住房需求:
🔘《中国的真实住房需求还有多少?》
政策研究:
🔘 《从历史复盘中探讨本轮地产调控放松的最佳路径与当前房企的生存法则——房地产行业政策深度报告》
🔘 《央行下调房贷利率下限释放强信号,预计后续行业在金融层面的政策将密集出台—关于央行调整首套房贷利率下限的点评》
🔘《政治局会议支持各地动态优化地产政策,市场信心及行业供需修复可期——2022年中央政治局会议点评》
🔘《地产调控或进一步因地制宜宽松,“稳增长”政策发力关键时期建议持续关注地产板块机会 —— 2022年政府工作报告点评》
🔘 《五年期LPR 时隔21个月首度下调,行业政策仍需进一步改善;继续看好地产板块——LPR下调点评》
🔘 《银保监允许保函置换预售资金规定的点评: 允许保函置换预售监管资金,优质房企流动性压力或将进一步缓解》
🔘 《证监会房地产行业股权融资优化措施的点评:股权融资支持政策落地释放利好,房企资金面与资产负债结构均有望改善》
地产纾困路径探索:
🔘 《地产纾困新路径探索:AMC对房企化债的作用究竟有多大?》
房企暴雷研究:
🔘 《暴雷房企区域性研究系列之闽系篇:激进扩张和过度融资埋下隐患,政策收紧市场遇冷成为危机爆发的导火索》
土地供给侧改革:
🔘 《2021年集中土拍元年深度解读与展望:全年集中土拍呈现“热—冷—稳”趋势,央国企或将持续土拍主导地位》
🔘《对首次集中供地的深度分析与对后续的“七点猜想”》
房企融资 & 房地产金融:
🔘《融资渠道收紧,房企影响几何?》
🔘《房企融资收紧,路在何方?——行业资金链面临考验,销售回款成为房企首要目标》
🔘《公募REITs终破冰,产业园与物流地产先行试点,在制度完善后商业地产落地可期》
物业管理:
🔘《从BM到PM,重塑物业管理行业新框架——中短期看母公司,长期看PM乘数》
🔘《收购产业链下游场景公司、谋篇关联度较高的自营业务,物管行业迎来新变局》
🔘《“科技赋能物业”与“平台模式”将如何引领行业变革?》
🔘《万科物业:社区、商企、城市服务三驾马车齐驱的龙头物管公司》
财税系列:
🔘《从路径、估算总额、预期影响、海外经验来理解我国房地产税改革试点》
🔘《个税改革有望实现新突破,中低收入人群受益最大——从美国和德国个税制度看中国个税改革方向》
🔘《中央与地方财政的分合之道——财税系列报告一》
🔘《“综合征收”+“专项扣除”开启个税改革新篇章——财税系列报告二》
🔘《房产税落地征收规模预期不到万亿,全面推行中长期影响有限——财税系列报告三》
公司深度:
🔘 《 建发国际集团: 区域型国企资源禀赋优越,兼具稳健型与成长潜能》
🔘 《滨江集团:三十年深耕,销售逆势突破;融资通常资金充裕优势凸显》
🔘 《越秀地产:国资背景加持成就区域型优质房企,通畅融资渠道与多元增储模式优势凸显》
🔘 《金地集团:增长与稳健并重,高能级城市布局与融资优势赋予更多成长空间》
🔘《旭辉永升服务:“四轮驱动”公司快成长,业务结构不断优化推动实现高质量盈利》
🔘《保利发展:央企龙头具备穿越周期的战略定力,多重优势奠定未来发展基石》
🔘《碧桂园服务:规模制胜成就行业巨头,多元并举领航新时代物业》
🔘《万科:大道当然,做行业新时代的引路者》
🔘《融创中国:战略清晰促高增长,强周期把握能力助公司可持续发展》
🔘《金地集团:深耕广拓三十年,铸能致远未来可期》
🔘《招商蛇口:业务联动生态互补,资源优势大展宏图》
🔘《新城控股:“住宅 商业”双轮驱动,土储优质布局前瞻,增长步入快车道》
🔘《光大嘉宝:房地产基金的A股稀缺标的,开发业务受益于长三角一体化》
🔘《金融街物业:深耕北京,高端商务物管优势扩展至全国》

往期电话会议回顾
行业深度解读:
🔘 当前房地产政策会如何“松”?
🔘2021年集中土拍元年深度解读与展望:全年集中土拍呈现“热—冷—稳”趋势,央国企或将持续土拍主导地位
🔘关于首批与二批集中土拍“热”与“冷”的思考
🔘对首次集中供地的深度分析与对后续的“七点”
🔘五问房地产行业——2022年房地产行业年度策略
🔘从路径、估算总额、预期影响、海外经验来理解我国房地产税改革试点
🔘 暴雷房企区域性研究系列之闽系篇:激进扩张和过度融资埋下隐患,政策收紧市场遇冷成为危机爆发的导火索
🔘 地产纾困新路径探索:AMC对房企化债的作用究竟有多大?
🔘 凡益之道,与时偕行——关于短期博弈与长期格局的思考
🔘 中国真实住房需求还有多少?
🔘 居民购房杠杆是否还有继续增加的空间?
🔘 不动产私募投资基金试点政策解读
公司深度解读:
🔘碧桂园服务:规模制胜成就行业巨头,多元并举领航新时代物业
🔘保利发展:央企龙头具备穿越周期的战略定力,多重优势奠定未来发展基石
🔘 旭辉永升服务:“四轮驱动”公司快成长,业务结构不断优化推动实现高质量盈利
🔘 金地集团:增长与稳健并重,高能级城市布局与融资优势赋予更多成长空间
城市探究系列:
🔘 城市探究系列之一:武汉“房票制”新政及武汉房地产市场解读
🔘 城市探究系列之二:杭州房地产市场近况及集中土拍解读
🔘 城市探究系列之三:郑州市场近况及近期政策解读
🔘 城市探究系列之四:上海市场真的复苏了吗?
🔘 城市探究系列之五:西安房地产市场近况及政策解读
🔘城市探究系列之六:成都房地产市场近况及政策解读
🔘城市探究系列之七:南京房地产市场近况及政策解读
🔘城市探究系列之八:大湾区房地产市场近况及政策详解
🔘 城市探究系列之九:广州房地产市场近况及政策解读
🔘 城市探究系列之十:江西房地产市场真的韧性不错吗?
🔘 城市探究系列之十一:杭州政策放松一个月后,楼市的真实复苏情况如何了?
🔘 城市探究系列之十二:苏州政策反复的背后透漏着什么信号?
🔘城市探究系列之十三:南京房地产市场量价齐跌的背后?
🔘城市探究系列之十四:北京房地产市场稳中有升的势头能否延续?
🔘 城市探究系列之十五:上海楼市回暖了吗?
数据解读:
🔘 房地产行业2022年12月楼市、地市、政策、房企全扫描
🔘1月房企销售与春节市场解读
🔘 节后销售、政策变化及各地房企开工施工情况解读
🔘房地产市场拐点已至?
🔘县域城镇化后的房地产市场前景
🔘三四线需求退潮之下的市场走向
🔘 十一销售情况和当前房地产形势判断 🔘1月及春节楼市表现如何?后市又将如何演变?
🔘房地产行业2023年1月楼市、地市、政策、房企全扫描
🔘 房地产行业2023年2月楼市、地市、政策、房企全扫描
🔘 看多地产!Why Now?
🔘 房地产行业2023年3月楼市、地市、政策、房企全扫描
欢迎联系【中银地产 | 夏亦丰团队】索取往期会议纪要、报名参与最新会议!