
1 运营商在数据要素充当重要角色 深入数据全产业链
(一)三大运营商深度参与数据要素市场,掌握数据全产业链
运营商具备数据产业链端到端优势,可实现全程全网的数据安全可控,是国家网络和数据安全的可靠担当。 数据产生:手机号卡、物联网、智慧城市等终端;数据传输:基站、WIFI、FTTX、传输网路、核心网络提供全程全网数据安全调度;数据存储和分析应用:拥有最大的IDC 和云计算资源池,数据安全、可靠存储和应用。
作为数据要素市场中的数据资产运营商,三大电信运营商正积极探索数据变现路径,发展了精准营销、开店选址、舆情分析、城市规划等一系列应用方向。 在业务模式方面,数据出售、提供大数据行业解决方案、提供大数据平台服务、提供数据脱敏等数据交易服务成为运营商可能的商业模式方向。

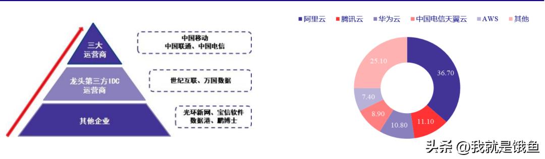
三大运营商数据产业链


三大运营商主要数据来源
(二)三大运营用户连接数量基数规模大
工信部数据,2021 年电信行业移动用户 16.4 亿户、宽带用户 5 亿户、蜂窝物联网用户 14 亿户,全年移动互联网接入流量 2216 亿 GB,运营商作为关键基础设施,拥有庞大用户基数。 中国移动: 截至 2022 年底,中国移动移动业务拥有用户数 9.7 亿人,固网业务拥有用户数 2.7亿人,物联网终端连接数约为 10.6 亿个。 中国电信: 截至 2022 年底,中国电信移动业务拥有用户数 3.9 亿人,固网业务拥有用户数 1.8 亿人,物联网终端连接数超 4 亿个。 中国联通: 截至 2022 年底,中国联通移动业务拥有用户数 3.2 亿人,固网业务拥有用户数 1.4 亿人,物联网终端连接数 3.9 亿个。

运营商与大型互联网厂商用户数对比

2022 年三大运营商运营发展数据
2 三大运营商云业务 加速迈向第一阵营
(一)三大运营商云业务加速
云计算重新定义运营商,三大运营商云业务加速迈向第一阵营。2022 年在中国整体云计算市场同比增长 10%的背景下,三大运营商的公有云业务增速均超 100%。 在业务落地方面,中国移动推出智慧中台“AaaS+”,天翼云在 2022 天翼数字科技生态大会上推出星河 AI 平台及 8 大行业数字平台,中国联通也在新发布的联通云 7 版本中提及 100+行业 PaaS 组件及七大场景云解决方案。在营业收入方面,2022 年,中国电信天翼云营收 579 亿元,同比增长 108%,收入继续保持翻番;中国移动云营收 503 亿元,同比增长 108% ;联通云加速发展,实现收入361 亿元,同比提升 121%。

(左)中国数据中心市场竞争层次
(右)中国公有云 IaaS+PaaS 市场份额

(左)三大运营商云业务收入(亿元)
(右)国内云厂商营收情况
(二)中国移动:移动云业务表现突出
2022 年中国移动移动云收入达到 503 亿元,同比增长 108.1% ,其中,行业云收入达到 412亿元,同比增长 114.4%;移动云盘收入达到 55 亿元,同比增长 59.5%。中国移动构筑云网一体、云数融通、云智融合、云边协同的差异化优势,持续推进移动云产品技术领先,综合实力迈入国内业界第一阵营。
业务应用方面,移动云签约云大单超 6200 个,拉动收入超 225 亿元,央企国企上云项目超 3700 个,成功打造政务云、医疗云等示范标杆,面向多个细分行业的场景化方案超过 100个。个人、家庭市场方面,移动云盘行业排名第二;政企市场方面,公有云收入份额进入国内业界前六,专属云排名第三,边缘云排名第一。建成 8 个 3AZ 高品质移动云资源池,自主知识产权超过 1300 项。

(左)中国移动大数据业务收入(亿元)
(右)2022 年中国移动移动云业务概况
(三)中国电信:天翼云业务发展较快
2022 年中国电信实现天翼云收入 579 亿元,同比增长 108% ,其中,在公有云 IaaS+PaaS领域的收入同比增长达 132%。产业数字化板块拉动服务收入增长 4.7 个百分点,对增量收入贡献 188 亿元。
业务发展方面,天翼云已成为全球最大的运营商和国内最大的混合云。在国内公有云市场,无论是 IaaS 领域,还是 IaaS+PaaS 领域,天翼云都位居前三甲。业务应用方面,同时,天翼云在国内医疗云基础设施服务市场、政务公有云基础设施市场、专属托管云服务市场都位居第一。中国电信已经全面布局云网安全、数据安全和安全服务以及其他的安全领域,推出了多项的安全产品,比如“云堤·抗 D”提供运营商级 DDoS 防护能力,服务超 8500 家政企客户。

(左)中国电信天翼云收入(亿元)
(右)2022 年中国电信天翼云云业务概况
(四)中国联通:边缘计算业务延伸助力合作发展
中国联通是首家与互联网大厂合作的运营商,公司与腾讯成立合资公司,优势互补,共同开发 CDN 与边缘计算业务。 2022 年“联通云”继续翻倍增长,实现收入 361 亿元,同比增速达到 121%。推出联通云 7.0 版本,进一步强化“安全数智云”的品牌形象。大数据持续领先,实现收入 40 亿元,同比增长达到 58%。中国联通大数据平台累计为超过 20 个省级政府、100个地市级政府提供数字政府建设服务,为 25 个部委提供大数据能力支撑。大应用实现领航,截至 2022 年底累计打造 1.6 万多个 5G 规模化应用项目,规模复制到国民经济 52 个大类,打造 1600 多个 5G 全连接工厂。产品形态不断丰富,中国联通在业内首创“2I2C”互联网卡产品模式,通过互联网化手段满足客户个性化通信服务需求。内容生态加速构建:打造 “终端+内容+应用”一体化的 5G 泛智能终端生态,赋能消费互联网。
3 云网基石夯实 催化大数据应用成为增收新动能
(一)新兴业务较快增长,大数据业务成为运营商增收新动能
根据工信部数据,22 全年三家基础电信企业积极发展 IPTV、互联网数据中心、大数据、云计算、物联网等新兴业务,完成新兴业务收入 3072 亿元,同比增长 32.4%,新兴业务快速增长。三大运营商的大数据通过数据建模能力、可以实现对“网站、网页、URL、移动应用、400 电话、短信、关键词”等用户数据的实时分析和捕捉。运营商大数据业务高速增长,2022年 1-10 月电信行业大数据收入同比增速 59.3%。中国联通 2022 年大数据业务收入 40 亿元(+53.85%),份额运营商领先达 50%。

(左)2018-2022 年中国联通大数据业务收入(单位:亿元,%)
(右)新兴业务收入维持较快增长(单位:%)
(二)中国移动:推进信息技术与数据要素的融合,助力数字化转型升级
中国移动成立中移信息技术股份有限公司。 持续做强中台赋能、智慧运营、IT 创新和 IT治理体系,助推“上云用数赋智”。


中国移动主流数据服务

“中移梧桐风控”应用场景
智慧中台是中国移动的“数智经济新引擎”。 中国移动 2021 年发布智慧中台 AaaS,构建了 “业务+数据+技术”智能中台能力服务体系,对内支撑企业数智化转型成效初显,在营销、服务、管理、创新等多领域深入推广;对外积极探索全社会数智化应用,为政务、金融、文旅等行业应用提供有力支撑。
梧桐大数据是中国移动构建的集资源、数据、工具、运维、安全等服务为一体的大数据能力开放平台。 平台向租户提供多样化的大数据云服务能力,各类服务按需申请、资源弹性伸缩。面向商业合作伙伴提供产品孵化一站式服务,面向高校及科研机构个人开发者,在安全合规的前提供模型探索及新技术研究的创新空间,打造技术社区,推进千行百业“用数赋智”。
(三)中国电信:大数据平台和天翼云深度融合,领衔云产业国家队
中国电信依托云网运营部(大数据和 AI 中心)构建“星汉大数 据和 AI 平台”,代表产品包括旅游大数据平台、交通大数据平台等,依靠电信大数据平台、自有/外部数据能力提供 PaaS到 SaaS 服务。 自 2020 年全面实施云改数转战略以来,中国电信利用其在固网基础设施方面的历史优势,并持续加大在产业数字化领域的资本开支投入,构筑了云网融合架构及丰富的算力资源布局,在产业数字化领域持续保持领先地位。
云网融合使得公司能够满足客户大带宽、低时延的需求,在产业数字化领域构筑核心竞争力。 中国电信“中心云-属地云-边缘云”三级云计算架构分别与网络中“全国骨干网-省骨干网-城域网”的架构对应。加强城域网与边缘节点之间的融合能够更好的解决带宽成本高、时延要求低、流量汇聚过大的问题,适应于实时性强、带宽密集型的业务,形成公司核心竞争力。

(左)中国电信“2+4+31+X+0”算力布局
(右)中国电信云网融合布局
(四)中国联通:深度参与数据挖掘与应用市场
中国联通成立联通大数据,后整合至联通数科 ,优势体现在庞大的客户群,高频次、高互动性的实时的动态轨迹以及用户的通信上网等数据,且数据连续性、真实性和实时性强,以及算力部署支持数据价值挖掘。 数据来源包括 IT 生产系统(内部数据)、业务平台(内部数据)、通信网络(内部数据,流量、信令)、互联网爬虫、外部合作伙伴数据等。
联通数科定位为“可信赖的政企客户数字化转型服务商”。 大数据方面,升级数据应用服务、数据技术服务、数据安全服务、AI、区块链服务能力,聚焦政务、金融、文旅、交通等行业,优化政务大数据、金融大数据、文旅大数据、行业 AI 产品及“行业+区块链”产品体系;持续服务疫情防控与复工复产;支撑 8 项区块链试点成功入选国家区块链创新应用试点。

联通云七大云产品应用场景

联通数科数据应用场景
4 算力网络新变革助力 数据要素市场向好发展
(一)三大运营算力推进布局
规模持续扩大算力路由是算网一体化的关键技术之一 ,通过对算力资源/服务的部署位置、实时状态、负载信息的感知,以及对业务需求的感知,将算力信息引入路由域,实现算力和网络的联合优化。中国移动自 2019 年起开始在 IETF 布局算力路由,成功推动 IETF 成立算力路由工作组(CATS)并担任主席,是算力网络原创技术走向国际的里程碑。

中国移动算力路由布局


三大运营商算力对比测算

我国数据中心机架规模(单位:万架)

贵阳大数据交易所三大运营商部分数据产品及服务
(二)运营商数据产品及服务发展潜力较大
数据资产纳入会计报表后,估值或再次迎来上修。 运营商资产随网络规模增大而增大;数据资产进表后,有望成为运营商总资产中重要部分。运营商是重资产经营,每年在通信网络部署建设上资本开支较大,随之总资产逐年增加。随着数据资产可确权定价后,运营商资产有望进一步增大。
叠加数据资产后,价值有望得到重估。运营商经营业绩稳步向上,盈利能力逐步提升,PB呈现企稳回升;叠加数据资产,运营商估值体系和盈利水平有望得到重塑。盈利能力增强,ROE企稳回升。5G 建设步入“收获期”,运营商资本开支企稳,创新业务保持 30%以上高增长,有望不断为业绩创造新增长点。

(左)叠加经营类数据资产,运营商盈利能力有望增强
(右)数据资源无形资产披露格式
(三)运营商净资产对比
净资产: 中国移动规模较大,同比增速较快,2022 年同增 7.77%,高于联通(3.45%)及电信(0.79%),中国移动净资产相对较领先主要原因为其在总资产领先的情况下,负债率控制在较低水平。 资产方面: 中国移动流动资产占总资产比例较高,现金储备及现金比例较多,固定资产较多,中国移动及电信商誉及无形资产较多,主因为二者参控股企业较多,可能代表二者数字化储备项目较丰富。 负债方面: 中国移动负债率相对较低(33.73%),中国联通及中国电信负债率均超 45%。

2022 三大运营商净资产规模对比图

三大运营商 2022 资产及负债对比
建议关注: “算力网络+”带来更大空间,上市公司业绩有望边际改善。
运营商:关注中国移动、中国联通、中国电信。设备商:关注紫光股份、锐捷网络、星网锐捷等。
传输端:关注光模块中际旭创、天孚通信、新易盛、华工科技等;
数据存储/计算:关注数据港、光环新网、奥飞数据、科华数据,佳力图等。
本文转载于 大信创圈公众号,仅供学习交流