
前 言
2022年对于许许多多人,尤其是创业者而言,是咬牙奋战的一年。三一基金会公益创投也在反复思考,如何让我们的工作发挥更大价值,真正帮助公益创业者。在冲突、匮乏和不确定性中,走出一条越来越稳健、宽广和明亮的道路。同创业一样,三一基金会公益创投自始至终都谈不上“容易”二字,但当我们在湍流中踩到下一块石头,我们就知道,道路又往前延伸了一些。
谨以下述反思,回望和收尾让我们对未来更加坚定的这一年。
“补位” 是出现在三一基金会公益创投2022秋季路演投决会上的关键词。会上,包括三一基金会理事在内的投决会成员,与外部专家一道,再次回应了“灵魂拷问”: 公益创投的独特价值应当是什么?
当补位一词出现时,与会者很快感受到了共鸣:现代公益的出现,回应了政府和商业部门在社会发展中的各有所长,但依然留出了空白和短板。而公益创投是“雄心勃勃”地希望在既定的部门界别之间, 补位传统慈善向现代公益转型中未能完全补足的短板 。
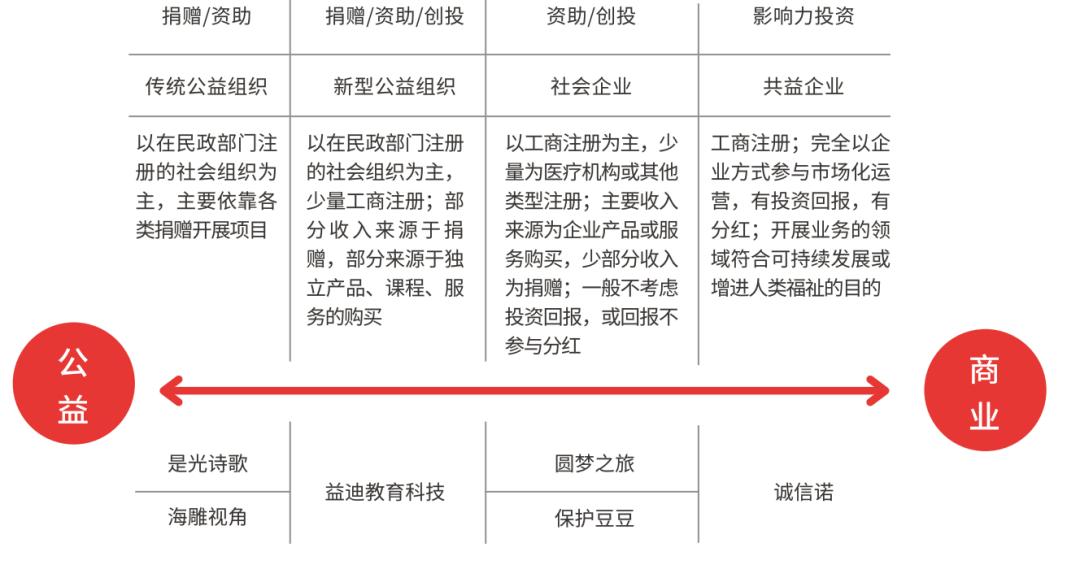
一般认为“公益创投”是从Venture Philanthropy翻译而来,也直译为“风险慈善”。洛克菲勒三世认为,私人基金会常常参与到被称为风险慈善的活动中,风险慈善往往追求更富有想象力的、更创新的、公共慈善机构较少支持的慈善目标。
回顾过去,正是基于这样的追求,2021年初,三一基金会将“创投资助”业务更名为“公益创投”,借着更名,进一步明确了“我是谁、我在哪儿、我要干什么”。
● 我们 弱化“资助”字眼 ,是希望打破传统慈善对资助行为的局限,突破短期项目制或服务采购式的合作关系,让社会资源的配置效率更高,我们与伙伴用各自最擅长的方式一起实现价值的持续增长。
● 我们 保留“创投”概念 ,是希望挖掘更多资源配置与合作的机制,与更多承载公益目的的伙伴,用更适当的方式建立关系,让创业者的善意和努力发挥更深远的作用,甚至最终让投入其中的慈善资源能实现可持续的循环和增长。
● 我们 强化“公益”属性 ,是希望明确我们工作的根本主旨,也即实现公共利益最大化,解决或有效回应人类发展的问题。这一点是我们存在的意义,始终不会改变。
总之, “公益创投”根本上是社会组织补位角色在资源配置层面的延伸 。公益创投和社会创业者一同去承担“第一个吃螃蟹”的风险,甚至愿意去尝试创新突破一些固有的行业认知和行为习惯。
更恰当的定位
基于上述反思和探索,我们在2022年正式发布了《三一基金会公益创投手册》,明确了三一公益创投将重点寻找传统慈善资源配置所忽略的一部分“角落”,补位传统慈善“尚难顾及”、典型商业投资“无法顾及”的部分。

因为定位为“公益创新增长引擎”,我们在投资谱系中并不对伙伴的领域、主体属性等予以限制,更不纠结于资助、创投、影响力投资等形式,而是愿意探索一切能够更有效创造社会价值的架构与方式。

三一公益创投伙伴谱系
通过2022年的工作,我们进一步意识到,发展较为早期的社会创新者们,可能 达不到获取政府资源的要求、收益不及商业资本预期 ,又因为捐赠与市场化的不对称限制了传统慈善的选择,导致处于成长期的创新者和项目,很难从任何一方获得有力的资源支持,处于“三不沾”的尴尬状态。
同时我们发现,具有坚定和强烈公益动机和社会使命感的创始人,对项目的掌控权有强烈的需求,这并不是出于财务利益动机,而是为了 竭尽全力地避免因为市场偏好或资本压力,而偏移其初衷与使命 。
于是, 他们希望能够找到价值追求更契合的社会资本支持 ,甚至导致在面对政府资金和商业资本时“有所保留”,对于这一小部分创业者而言,能够相互匹配的社会资本更是凤毛麟角。

三一公益创投的核心价值边界
或许在这三不沾的空白地带,需要更多的“补位”和助力。也或许在这些不起眼的边缘处,往往能萌发出对未来产生深远影响的创新。
更契合的伙伴
价值选择对于任何资源配置都有决定性影响。从项目表现上看,公益创投与影响力投资的选择偏好重合度较高,普遍看重兼具经济价值与社会影响力的项目。
但有所不同的是, 如果说影响力投资要求在财务增长的同时兼顾社会影响力,那么公益创投则定位于社会问题的有效解决,甚至很多情况下更强调社会影响力增长的同时兼顾财务增长 。
这要求创业者聚焦于为用户、对行业和社会创造更真实、更深度的价值。
可持续的财务模型是必要的,但极高的财务增长却不是首要要求。回归到定位, 公益创投不应过分“抢占”商业资本、传统慈善等其他资源所好,而应增加资源配置的均衡性。

三一公益创投价值选择偏好
基于这样的考量,我们形成了如上图的价值选择。可以看到,社会影响力的增长潜力可以视作三一公益创投的准入门槛。 H区域和M区域,都是三一公益创投积极寻找的合作对象。
其中,M区项目可能兼具高财务增长潜力和高社会影响力增长潜力(也同样获得商业资本的青睐),但他们往往希望找到更具公益发心,对一味追求财务增长或使命漂移保持警惕的投资者,此时三一公益创投就能够发挥更多的外部性作用。
2022年,三一公益创投共筛选出19个项目提交投决会审议,议题涉及多元融合、教育、卫生、环境与可持续发展等多个领域,却多数分布在上图H区域,即具备创新、持续回应社会问题的能力,但最可能不被政府、商业、传统慈善看好。
换句话说, 公益创投追求一定的财务增长潜力,更多是为了保障社会影响力的实现 。同样,作为风险慈善投资者,若通过长远创投合作获得了某种形式的财务增值,也会坚定地将财务回报继续用于慈善目的,使得社会资本支持社会创新的循环更加可持续。
“真”“心”“实”“意”的选择
相较于更容易衡量的财务潜力, 如何在缺乏衡量社会价值的“一般等价物”的情况下,定义和评价不同项目的社会影响力,是必须解决的问题 。
2022年,三一公益创投结合三一基金会“科学公益”理念,在项目的社会影响力方面作了更多的思考。
总结起来,可以归纳为“真心实意”四个字。

真:对社会问题的真实回应
当我们看到家庭教育的重要性时,有些人选择用人工智能的陪伴替代父母的缺位,也有人开发绘本、游戏等为父母提供更好的陪伴工具。这些方法回应的问题相同,但寻找替代的“懒父母”、或培养“懒父母”的产品,是在真实地回应需求吗?
“真”首先意味着,项目所回应的问题是真实存在的,回应和干预的必要性强,伙伴们对问题的表现、成因、结果、影响和对利益相关方处境的深度了解,可以通过证据予以证明。我们相信, 超越正义感的理性判断,更可能挖掘出真实的社会需求 。
“真”还需要我们积极解决问题。培养“懒父母”在大多数情况下都不是积极解决问题的方式, 当我们的目标是真正有利于用户、关注社会的长远发展、使人成为更好的人、让社会与环境变得更和谐……而非只是满足眼前的短期要求时,我们才能找到解决问题的方案 。
心:对使命初心的充分坚守
诚信诺 的创始人李霞女士,在自己的工厂发展得如火如荼时,看到了世界上还有很多地区没有电力网络,生活、学习、身体健康因此都受到影响,于是,李霞果断将业务转型,专门为缺电人口提供太阳能电力产品。
圆梦之旅 的创始人熊红霞女士,作为资深的旅*行游**业成功创业者,曾在天府之都享受着惬意的生活,只是因为接单了一次为无障碍人士提供旅行的服务,感受到了旅游对这些朋友们无可替代的价值,于是将服务群体精准聚焦,专为无障碍人士及家庭提供旅行服务。
“心”首先考量的既是创始人的初心,也是团队的认同感。
理想状态下,创始人因为希望实现某种公平正义而创业,最能体现其初心。可能是如李霞、熊红霞因为在某一行业浸润多年,发现了可以通过好的产品解决社会问题而转型,也可能是感受过某一群体的真实需求,于是在内心埋下了解决社会问题的种子。
当团队因为创始人的价值而产生强烈认同时,企业文化已无需刻意营造。上下同心,既是对项目更好发展的保证,也是所有人信心的来源。
“心”还需要关注创始人和团队的韧性,也就是坚守初心的内在力量。
对于大多数资方,都希望能找到连续创业者,不仅是因为有更多的经验,还体现了其坚韧的初心。当年刚刚转型的诚信诺,因为“出海”进程缓慢而一度陷入困境,如果缺少坚守初心的韧性,在疫情来袭的时候创始人也不会选择身怀六甲却仍然无畏面对,如今社会企业中很可能也少了一个明星企业。
实:已形成了实际积累
“实”要求实实在在的为回应社会问题而做事情,也需要实实在在的事情获得用户和其他相关方真切的认可 ,甚至是相较于同类项目更高的认可。于是,三一公益创投在筛选项目时,提出了 有基础、有优势、有潜力和有意愿 的“四有”基础标准。
有基础强调项目的产品和服务已经在一定程度上被验证和认可。 如果调查或业绩数据表明项目产品覆盖的用户数量已经达到一定规模,其他利益相关方对项目亦有较高满意度,便证明了价值是真实的。
性教育的必要性不言而喻,三一公益创投选择与 保护豆豆 合作的原因之一就是其用高品质的产品吸引了90万的粉丝,配合“网红”讲师的交付,让性教育这个重要但小众、敏感的议题被更多家长、儿童和学校所接受。与重视成效评估的公益组织深度合作赋能乡村教师和儿童,也体现了组织打下的市场基础。
对于有潜力的考量,对应的是科学公益对规模指标的期待。 我们接触到如“庇护工场”类的项目,从各个角度而言都非常值得关注,只是更倾向于在地发挥更深度的价值。没有绝对的标准可以证明“小而美”的项目不好,然而,资源都有自己的立场,当我们以回应和解决社会问题为目标时,让更多人受益就成为了更加顺理成章的选择。社会问题如果无法规模性地回应,就很难真正解决。
童萌亲子园 聚合了实用的早期家庭教育内容、社区空间、全职妈妈等资源,是以家门口的惠民早教中心为定位的普惠公益项目,发源于四川成都市区,曾与三一公益创投在规模化上进行了合作。
童萌与三一共创的内容是在县乡区域探索可持续的模型,结项时新增的十余个县乡服务点,基本都能够实现自负盈亏,模式上各具特色。结项2年后,回访得知即使是乡村的早教服务点,也仍然具备自主运营的能力。
意:突破性的创新意义
创新一事,未见得是为了新而新,创新更多是工具性的概念, 突破是创新的目的,瓶颈是创新的对象 。
因此,创新可以是多种多样的,也可以是不同切入点的,我们的“三新”标准,指出一些可能的方向,更重要的是提出了创新对于公益*局破**的重要意义。

“三新”标准释义与案例
“真心实意”对于整体项目而言,既是态度也是行动,我们希望能够有更多的真心实现更多的实意,也在此过程中一起填补不同发展层面的关键空白。
更大价值的共创
在“四有”的标准中,“有意愿”是很难量化和验证的指标,但核心意思很简单: 三一公益创投始终希望能够以类似“合伙人”的角色,与更多朋友们各自发挥优势,共创更大的价值。
所谓合伙人,意味着高度互信且荣辱与共,并在关键时候相互扶持,也能在细微之处互通有无。我们希望,不做机械的“钱袋子”,对于只希望获得短期现金流帮助、或仅仅觊觎资金合作的伙伴,会作加倍审慎的考虑。
2022年, 三一公益创投在北京、杭州、成都、深圳与8家伙伴机构合作举办了社会价值主题沙龙。
在活动中,我们提到:解决社会问题如同越野,问题所处的领域是车道,往往没有坦途,需要很多的探索和尝试。
项目的团队是车手,引擎和方向主要控制者,时刻做好承受颠簸的准备;项目的产品、服务或行动是车子,向前冲主要靠它的动力,有时也要修修补补,不同的路况还要更换装备;三一公益创投也许可以是公益性的领航员,并不掌握方向,但可以共同感受颠簸,提供支持,支持车手驾驶车子在车道上越走越远。

此外,为了和创业伙伴一起更及时地反思、衡量组织是否在持续、稳定、高效地发展,三一公益创投和每一个合作伙伴共创了一套针对性的评估方案,并支持其持续获取和更新评估结果。这是我们在越野时的共同路标。
2022年5月, 三一公益创投发布了保护豆豆等4个项目的阶段性评估报告 ,系统展示了三一公益创投与合作伙伴共创的结果。未来我们将与不断增加的合作伙伴一起,持续优化和更新社会影响力评估,并更有效地发挥评估的指引和推动作用。




我们也很荣幸地看到,这样进退与共的伙伴关系,已经得到了一些肯定。
2022年, 三一公益创投伙伴诚信诺创始人李霞入选2022向光奖年度向善企业家TOP10 ;我们与诚信诺的合作案例也获得了 向光奖最佳投资实践TOP5,并被写入中国影响力衡量与管理(IMM)指南 。

投资案例和李霞的获奖奖杯

IMM指南中三一基金会的公益创投案例
创投是手段,公益才是目的,为了实现共同的公益价值追求,我们不断结识志同道合的伙伴,希望形成一个更简单易行、行之有效、乐在其中的朋友圈,一同前行。
无论是躬身一线的伙伴、乐见公益的资源方,还是愿意共同回应和解决社会问题的伙伴,我们将继续做好补位,也为大家留好了座位,欢迎有空来坐坐。