
文/软捷科技
一、 产品信息
1.1 产品名称:荔枝FM
1.2 版本号:V 4.0.4
1.3 体验环境:Android 6.0 EUI 5.9
二、 产品介绍
2.1 产品结构图:
2.2产品主功能流程图:
荔枝FM的功能主要围绕听众和播客两种群体而展开,故其主要功能就是“听”和“播”。
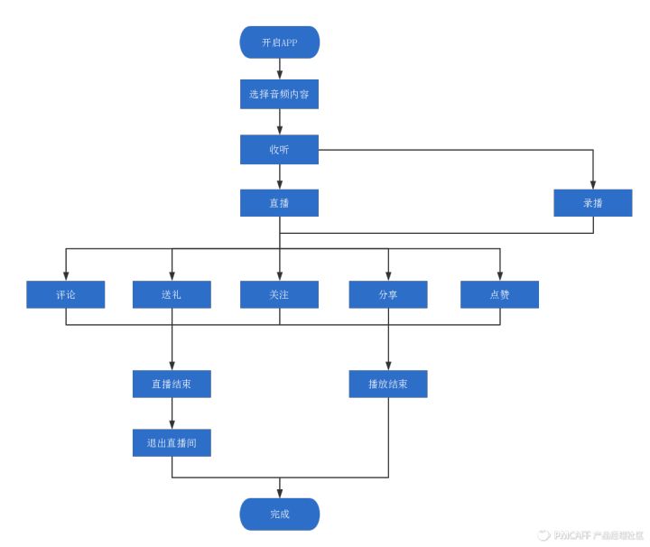
“听”的主要功能流程图:

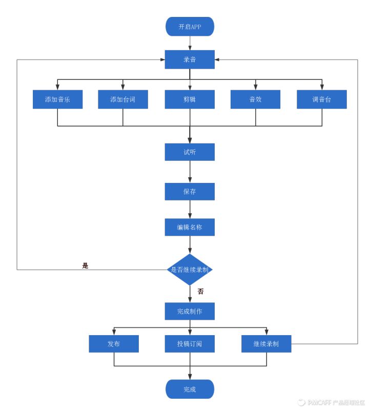
“播”的主要功能流程图:

2.3目标用户群画像:
根据易观千帆的数据显示说明,我们可得知:
① 该应用的用户群体多数是位于发达城市的年轻人群,且女性较男性更倾向于音频电台的使用;
② 广州的用户占比最高,除了该应用的公司就位于广州之外,还有其进行的一系列在本地公交站、地铁等公共场所的广告投入,扩展了流量。(不要问我为什么知道,因为我天天都看到……)
③ 该应用在一线城市的使用率远远超过其他线级城市,且对比竞品,我们能看到对于一线城市以下的市场和超一线城市还有待开发。
2.4 主要功能说明:
① 荔枝FM在推出语音直播功能的时候,其市场占比大幅度增加。然而,随着其他竞品也加入了语音直播功能,荔枝FM的市场份额便有了回落。不过对于PGC为主的竞品来说,走UGC道路的荔枝FM形成了明显的差异化。
② 荔枝FM的*放播**界面有很多细小却很实用的功能,例如倍数的选择、进度的快进或*退倒**等等,在用户“听”的过程中营造了更好的体验。
③ 该应用的社交因子成为了一个很有趣的入口,靠声音来交朋友。声鉴卡的存在给用户打上了乐趣的标签,再在此基础上和传统的照片交友区分开,给予用户耳目一新感。
三、 产品分析
3.1KANO模型分析用户需求:
基本型需求:收听电台、查看热门播单等
期望型需求:能真实听到主播声音的在线直播、相关音频内容的分类精选、自己录音当主播等
兴奋型需求:辨声交友、电台群体组织、声音收藏等
3.2功能点分析及优化建议:
① 播单的用户评论必须下拉到页面最下方,作为应该有沉浸式体验的页面,中间冗杂的“大家也在听”的播单列表是否应该放置到页面最下方?还有,既然是用户来收听节目,是否应该把其他纷杂的功能去掉或者弱化?14条播单干扰了用户注意力,能否减少或者采取其他措施?


建议:把评论相关功能移动到*放播**下方,首尾呼应。可模仿音乐*放播**器的界面,类似黑胶唱片式营造沉浸式体验,弱化其他播单等次级功能(只是举个例子,不一定是黑胶唱片式)。
② 榜单(守护榜、小时榜、今日荔枝榜)推送不可选择,若点击某一榜单则需要等待系统隔几秒切换。



建议:在榜单位置增加可选择榜单内容的设置(如向左滑动切换手动快速切换下一榜单),让用户等待系统按顺序推送并不是很好的体验。
③ 直播的社交元素一直很浓厚,然而荔枝FM除了用户量的问题,自身产品对于用户交流的问题并不算很重视。
建议:加入更多的趣味游戏,前提必须包含语音交流;电台故事分享,优化评*功论**能,让用户感同身受等。
④ 录播(声音主功能)下方并没有很好地分类播单,用户只能在系统推荐的纷杂的播单信息中碰运气式地找寻自己需要的内容,费时费力。

建议:像直播模块那样将录播的播单进行分类,优化快捷搜索能力。
⑤ 点击右下方悬浮*放播**控件时,进入的页面是播主及其相关的所有录音,若要强调沉浸式体验,是否此处点击*放播**进入的界面是第一张界面?将主播的所有录音平铺列表供选择是否应该放在更合适的地方,而不是快捷点击进入,分散用户注意力?


建议:在第一张界面处提供一个可快速选择切换主播录音列表的控件,右下方主*放播**功能项优先先进入目前播单的音频界面。
本文出自*今条头日**作者app开发公司软捷科技(ID:rjgroup006),未经同意不得转载