

在4月8日广州新冠疫情发生后,广州迅速在11区启动全员核酸,仅仅在一天半的时间,广州就已经完成了1918万人的核酸检测并最快更新检测报告。这个数据的背后,让我们看到了广州的反应迅速和坚定,也看到了广州超强的组织能力和资源调配能力,同时也看到了支撑这1981万份核酸报告的背后,是强大的检验检测服务力量、深厚的医疗服务资源。
01
概况
新冠疫情的出现,再次让我们深刻体会到医疗资源的重要性, 医疗水平成为一座城市应对紧急重大情况的底牌之一。 广州市作为广东省省会,全国三大医疗中心之一,拥有雄厚的医疗资源。截至2021年末,广州市共有各类医疗卫生机构(不含村卫生室) 4878个 ,其中,医院 291个 ,妇幼保健机构 12个 ,专科疾病防治机构 7个 ,疾病预防控制机构 16个 ,卫生监督机构 14个 。全市拥有床位 10.65万张 ,其中,医院床位 9.71万张 。全市各类卫生技术人员 18.77万人 ,其中,执业(助理)医师 6.62万人 ,注册护士 8.80万人 ,疾病预防控制机构卫生技术人员 1507人 ,卫生监督机构卫生技术人员 416人 。全市共有社区卫生服务机构 331个 ,社区卫生服务机构床位 0.26万张 ,社区卫生服务机构卫生技术人员 1.34万人 ;镇卫生院 32个 ,镇卫生院床位 0.23万张 ,镇卫生院卫生技术人员 0.49万人 。(数据来源:2021年广州市国民经济和社会发展统计公报)
强大的医疗服务资源,有利于新药研发及应用,加速生物医药产业高质、高量、高速发展。
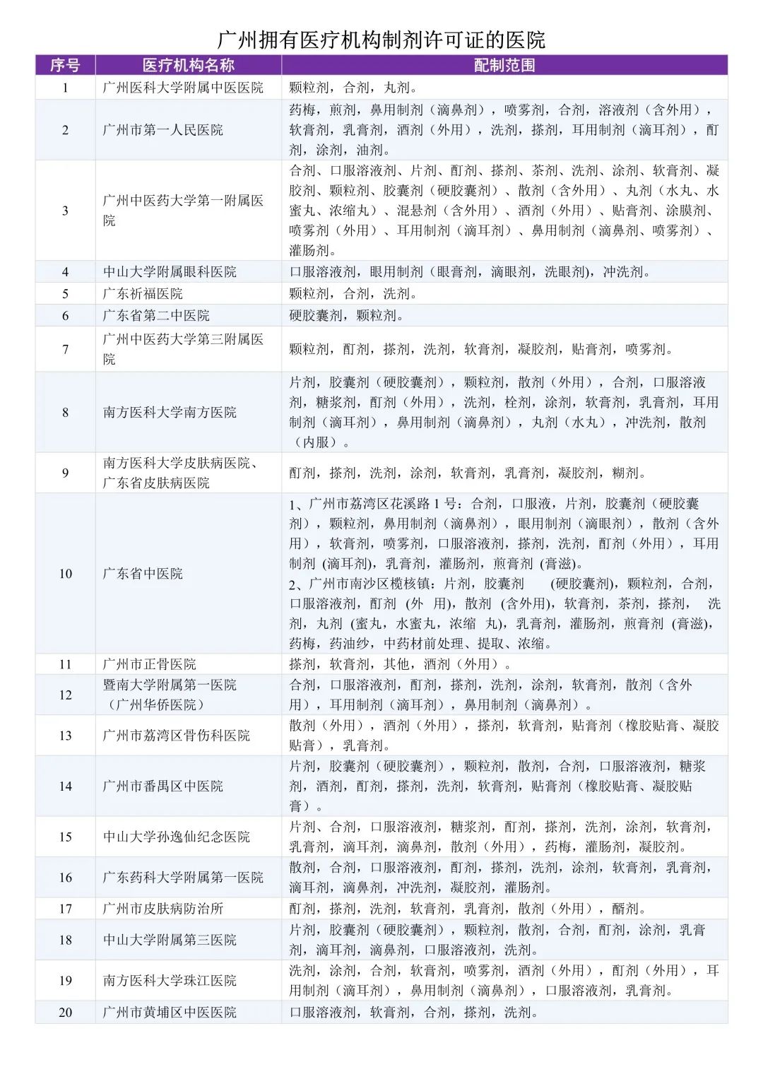
目前,广州有 20家 医院拥有医疗机构制剂许可证。医疗机构制剂在历史上曾发挥过重要作用,它弥补了临床用药品种的不足,缓解了临床用药矛盾。同时,不少具有特色的医疗机构制剂通过临床使用,逐步发展成为新药。
截至2021年3月底,根据NMPA医疗器械临床试验机构备案管理信息系统数据整理显示, 广东省共有 116家 医疗器械临床试验机构在系统备案,其中广州 46家 ; 根据NMPA药物临床试验机构备案管理信息系统数据整理显示, 广东省共有 103家 药物临床试验机构在系统备案,其中广州分布最多 40家 (名单详见附表)。
2020年, 国家呼吸医学中心、国家儿童区域医疗中心 相继落户广东。截至目前,广州拥有全省 8家 国家区域医疗中心。
即将启用的 广州呼吸中心 将作为国家实验室的临床研究基地,未来,广医一院将在广州呼吸中心打造全国领先、世界一流的呼吸系统疾病临床和研究中心,成为亚洲最大的呼吸系统疾病诊疗中心。

广州呼吸中心:亚洲最大的胸肺呼吸中心即将启用
02
盘盘三甲医院
近年来,广州在持续加大在生物医药产业的投入,其中就包括优化医疗资源,规划建设了众多高端医院。2021年,广州迎来了广州市花都区妇幼保健院(胡忠医院)、广州医科大学附属第五医院通过三甲评审,三甲分院中山大学肿瘤防治中心知识城院区正式运营,天河区第二人民医院扩建封顶、广东省第二中医院黄埔医院扩建封顶、知识城南方医院(九龙新城综合医院)封顶、中山大学附属第一(南沙)医院主体建筑全部竣工等等。
截至目前,广州拥有 52家 三甲医院(以总院计)。值得一提的是,广州三甲医院已经进入了“超三甲,大分院”时代,通过自建自营、托管,或是接过当地政府的“交钥匙”工程,与属地医院合作共建三甲分院、扩建、新建院区的趋势,早已持续多年,诞生了众多的超级三甲医院。截至目前,广州拥有 77家 三甲及三甲分院,在数量上排 全国第二 。预计2022-2025年将新增(含升级)投入运营多家三甲医院,主要有:
▶ 广州市第十二人民医院(易址新建项目落户黄埔)
▶ 广州医科大学附属妇女儿童医院(黄埔院区)
▶ 广州医科大学附属第四医院(广州市增城区人民医院)
▶ 天河区第二人民医院(扩建)
▶ 广东省第二中医院黄埔医院(扩建)
▶ 知识城南方医院(九龙新城综合医院)
▶ 广州市妇女儿童医疗中心(花都院区)
▶ 广东省人民医院黄埔院区
▶ 广州州市妇女儿童医疗中心南沙院区
▶ 中山大学附属第一(南沙)医院
▶ 广州医科大学附属中医医院(天河新院区)
▶ 前海人寿广州总医院
▶ 广州市妇幼中心增城新院区
▶ 天河区第二人民医院
▶ 中山大学孙逸仙纪念医院海珠院区
▶ 中山大学附属(南沙)口腔医院
▶ 广州市花都区人民医院新院
▶ 广州市老年医院
广州市三甲医院分布在各区,其中 越秀区 分布最多,医院主要有中山医系、南方医系、广中医系、广医系等高校附属医院,以及省人民医院、省中医院、省妇幼医院、市人民医院、市妇幼医院为代表的省、市属三甲医院。

2021年11月20日下午,复旦大学医院管理研究所发布 《2020年度中国医院排行榜》 ,整张榜单的100家医院中, 广东省入围百强的 10家 医院有 9家 都位于省会广州 ,其中中山大学附属第一医院排名《2020年度中国医院排行榜(综合)》 第8 ,蝉联 华南第一 。广州凭借一城之力位居全国第三,仅次于北京、上海。

(图源:腾讯网)
在 《2020年度中国医院专科声誉排行榜》 上,广州医科大学附属第一医院的呼吸科、中山大学中山眼科中心眼科连续12年占据榜首,拥有良好的业界口碑。

另外,相应榜单进入前十的还有:
▶ 南方医科大学南方医院专科综合: 病理科、传染感染科、肾脏病科、消化病科、整形外科、血液科;
▶ 广州市胸科医院: 结核病综合;
▶ 广州市妇女儿童医疗中心: 小儿外科、小儿内科;
▶ 中山大学光华口腔医学院附属口腔医院: 口腔专科;
▶ 广州医科大学附属脑科医院: 精神医学专科;
▶ 中山大学孙逸仙纪念医院: 泌尿外科;
▶ 中山大学附属第三医院: 风湿科、康复医学;
▶ 中山大学肿瘤防治中心: 肿瘤学、胸外科;
▶ 广州医科大学附属第一医院: 胸外科、变态反应科;
▶ 广州医科大学附属第二医院: 变态反应科。
03
未来发展
近年来,为了促进大健康产业快速、长足发展, 广州持续加大生物医药产业的投入 ,其中就包括优化医疗资源,规划建设了众多高端医院、医疗中心等,广州市人民政府办公厅于2019年4月,发布了重新修订的 《广州市医疗卫生设施布局规划(2011-2020年)》 ,旨在系统规划各级、各类医疗卫生设施,统筹布局全市医疗卫生资源,前瞻性完善医疗卫生设施空间体系,达到全市“多规合一”的目标要求,确保医疗卫生设施落地实施,以适应组团式、多中心枢纽型网络城市建设的需要,根据该文件全市规划(含远期规划)广州市新增 82家 医院。
另根据 广州市“十四五”规划 ,广州未来将按照“一主一副五分网格化”空间布局,积极引导优质医疗资源集中的中心城区向城市发展新区、外围城区等扩展,进一步优化医疗资源均衡布局。按此政策,番禺、花都、南沙、从化和增城等区域都将成为受益者。
广州聚集了中山大学中山医学院、南方医科大学、暨南大学医学部、广州医科大学等众多优秀医疗院校,不断为当地提供优质的医学人才,使得这座城市的医疗卫生服务水平一直走在全国前列。

清单附表










声明:本文基于公开资料整理,如有媒体与其他公众号欲转载稿件,请务必联系联盟秘书处:89882155,并注明来源,经秘书处同意后方可转载。
