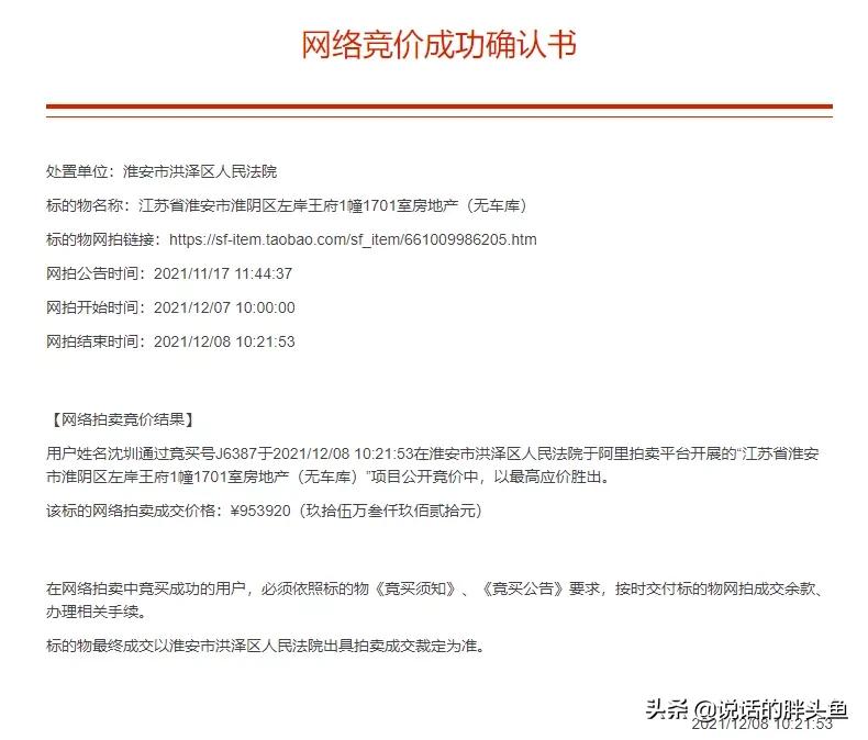
“29次延时,32轮出价,151人设置提醒,10个人抢一套房子。”
在淮安楼市低迷的情况下,法拍房拍卖现场却争破头,这么多人围观争抢的是一套淮阴区左岸王府一套房源。最终,房子 以超出起拍价18万,低于市场价42万,成功拍出 。


10人报名,加价18万
左岸王府法拍房约8960元/㎡成交
今天上午10点,经过10人报名32轮报价,淮阴区左岸王府 建面约106.46㎡的精装房源,顺利成交。
要知道,这套房源起拍总价仅77.3万,最终 成交价达到95.3万,加价18万,竞争比较激烈。


不过尽管加价幅度不算小, 但与市场评估价13.8万相比,还是省下了不少钱。
值得注意的是本次法拍房是二次拍卖,11月2日,左岸王府小区 第一次拍卖总价约96.74万 ,截至拍卖结束,吸引4314人围观,39人设置提醒,却并未有人出价。
本次拍卖价 降为56折77.3万 ,截至拍卖结束,吸引3968人围观,151人设置提醒。


拍品位于淮阴区
周边配套较为优越 !
拍品位于 左岸王府小区 ,房屋建筑面积为 106.46㎡三室两厅一厨一卫 ,房屋总层为18层,拍卖对象位于第17层。房屋建筑结构为钢筋混凝土结构,建筑年代为 2010年,中装。





<< 左右滑动查看房屋详情 >>
左岸王府位于淮阴区南昌北路9号, 小区紧邻城市主干道南昌北路,靠近黄河路高架, 附近有多条公交线路经过,通达全程。
同时根据2021年最新中小学施教区划分,该小区的 小学学区是淮安市长征小学 , 初中学区是淮海中学。

除此以外, 淮安母爱公园、樱花园 都在小区周围周围,风景秀丽,吃完饭散散步都是个不错的选择。
附近还有 双河美食街、瑞济医院、淮安万达广场、天山外国语、中业广场 等配套,因靠近水渡口商圈,生活很是便捷。


低于市场价42万元
是不是真的捡了个大便宜?
该拍品最后的 成交总价为96.74万元,单价8960元/㎡ 。小编在贝壳网上查到左岸王府的二手房挂牌价格, 均价在13320元/㎡,高于此套法拍单价 。

根据贝壳网最新数据显示,目前该小区最近的一次成交记录是在2021年11月17日,以 12606元/㎡的单价成交了一套79.33㎡房源 , 高于此套法拍单价!

本次拍卖的106.46㎡的房源,根据贝壳网的数据显示, 差不多同类型的106平三室二厅一厨一卫房源,成交价均价为1.1万-2.5元/㎡之间 ,此次拍卖的成交价格也低于网上成交价格!



除此以外,关于这套房源有几个关键点需要注意:
1.该房源限不限购?
根据页面提问回复内容显示,根据政策,通过司法拍卖购买房产不受当地限购政策影响。

2、这套房的面积/户型/腾空等基础信息是什么?
值得注意的是,该套房屋未腾空且无钥匙!

3、该房源能否过户?
根据页面提问回复内容显示,司法拍卖一般根据法院给的《裁定书》、《协助执行通知书》,买受人自行到房管局办理过户即可。过户的时候需要注意房屋土地性质,一般会在标的物介绍、附件中会有说明,如果没有请咨询资产处置机构。

4、税费需承担多少?
根据页面提问回复内容显示,淮安地区房屋税费政策如下图:

综合以上所述,拍下该套房源,自住比较方便,房源靠近水渡口商圈,小学学区为长征小学,学校还是比较优质的,在价格上,也较网上挂牌均价和成交价低,是捡漏了,但 法拍房存在一定的风险,业主在捡漏的同时也需承担这些风险!
最后也给大家普及一下法拍房的有关知识。感兴趣的朋友,一定要提前了解好房子情况,再出手!
法拍房须知
什么是法拍房?
法拍房是遭到法院强制拍卖的一类房子。
法拍房为什么这么便宜?
1、法拍房是个小众市场,参与的人不多,很多人甚至都不知道有这样一个市场;
2、大多时候法拍房需要付全款。虽然有银行已经开始对法拍房提供*款贷**,但相对来说还是比较麻烦的。
3,潜在风险高,普通人不敢参与。
参与拍卖房产交易有风险吗?有哪些风险?
存在一定风险,潜在纠纷主要是房产本身的欠费,过户需要缴纳的其他税费。
而一旦房子在国家划拨的土地上所建,二次交易时还要补交土地出让金。那么所有费用算下来可能高于市场价。还可能存在这些问题:
1、存在产权争议问题2、拍卖的房产存在长期租赁合同
3、房产存在抵押
4、房屋属于违法建筑或存在其他瑕疵
5、实际居住人拒绝搬迁,入住难
购房者应该注意什么?
法拍房,有利可图,但也有风险,如果想买,这些建议也需要仔细研读:
1、拍卖成功后,如果不能按时付尾款,竞买人不仅仅要损失拍卖保证金,还可能要损失重新拍卖造成的损失,所以务必要搞清楚对于付款的要求,是不是要求一次性付款还是可以*款贷**。
2、一定一定要去实地看一下+研读评估报告!若存在长期租约的法拍房被买下后,虽然购买人已完成房屋过户,却因租户不搬离或原来产权人拒绝搬迁,而无法实际入住。法院提示负责交付就没问题,如果说自己解决住的问题,不要碰!
