这是一位孩子跨境家长对香港、深圳小学教育详尽比较,尽量客观的描述而不加入主观因素。
大部分的内容都反映了深港两地的教育现实。供跨境的港宝家长们参考。
全部读完约需10-12分钟
港宝读公立的消息出来了,到底是坚持在香港读,还是果断回深,每个家庭最终都会有自己的答案。世界上从来不存在完美的教育,香港教育的好深圳教育望尘莫及,深圳教育的优势香港教育又拍马难赶,家长们需要权衡哪种教育更适合我们的孩子,只有最合适自己孩子特性的教育,没有最好的教育,甲之蜜糖乙之*霜砒**,家长们更要三思而定。
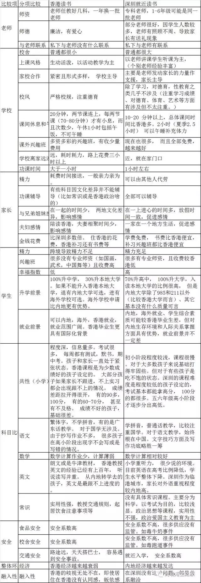
下面从深港两地教育的差别做一下详细对比,希望给纠结彷徨中的家长一盏指路的明灯。深圳教育优势是基础教育,从简单到复杂,从慢到快,循序渐进, 基础会比较牢固, 先慢后快,不断寻求短板,补上其短板。所以各科需要均衡发展。 香港教育的优势是小班教育,分层教学,重点英文,扬长避短,学校善于发掘每个孩子的长处加以培养。

香港小学教育核心是实用主义,教学内容偏向于实际应用,比如常识课会教授爱护自己的身体,遵守规则,健康饮食等,中文课会教授书信,信封,假条与生活息息相关的内容,深圳小学教育的核心是基础教育扎实。
下面就每一项做具体比较:
1、课程安排:
香港小学:
科目: 中文, 数学,英语,常识,音乐, 体育 ,视艺(美术) , 电脑 +学校特色课
早读: 不是每天都有, 一天最宝贵的时间没有用于早读。早读读的是课外读物,主要是阅读,朗读的比重少。
香港特有: 常识+健康生命+学校特色课+户外学习日
常识:学习很实用的知识,比如饮食的健康,如何爱护自己的身体,保护自己的隐私部位,如何遵守各项交通规则和社会秩序。
学校特色课:每个学校特色课都不一样,我们学校是AWANA , 是一个宗教类的团队合作的课程。
户外学习日:以参观学习为主要目的,完成后, 学生还有相关的作业需要完成。 兼具游玩功能,一般不会组织去主题乐园。
深圳小学:
科目: 中文, 数学,英语, 思品,音乐, 体育 ,美术, 电脑, 国学 ,书法
早读: 每天都有30分钟,以中英文课本阅读为主,主要是朗读。
深圳特有: 思品+ +早操+升旗+眼保健操+秋游
思品:以爱国主义教育为主,兼顾行为习惯,无相关实践操作,不列入正式考试成绩。
高年级会增加:国学+书法+科学
2.全年上课天数:
香港小学188天(不同学校略有区别)
深圳小学 208 天 (所有学校基本除了秋游,运动会)
深圳比香港多上20 天,实际上香港学校在考试的时候,有1个星期上半日,有时接近一个月都上半天,还有香港学校会开展一些活动,会要安排几天时间,所以实际香港上学的课时数是比深圳少很多天的。
香港全年分成四个大的假期:圣诞假(12月底到新年,2周),复活节假期(4月,2周),寒假(2周),暑假(1个半月),更多的假期特别是4月12月的假期可以方便家长带孩子错峰出游,增长见识。
深圳全年分成2个大的假期:寒假(1个月),暑假(1个月)。
3、课本内容:
香港小学:一年四本书, 中文四本, 英文两本,数学四本,常识四本,香港中英数常是主科,其他副科。 小升初这四科算入考试成绩。
深圳小学:一年两本 中文两本, 英文两本, 数学两本,思品两本
从知识量来看:从书本厚度来看,香港小学的课本比较厚而且大。
语文:深圳小一上是以学拼音开始,香港小一是从上学教育开始


数学:深圳小一是从认识数字开始,香港小一从也是从数量开始。
英语:深圳小一是从教授字母开始,香港小一是从单词和词汇开始(字母在幼稚园已经学过了)
常识:深圳小一常识即是思品以爱国主义,道德教育为主,香港小一常识以爱护自己身体,生活常识,社会规则为主。



4.师资
深圳小学: 专科老师, 语文老师只教中文, 数学老师只教数学,深圳小学教师分在编教师和聘任老师, 在编老师按级别可以达到8000-14000/月, 香港老师都是聘任制按级别可以的达到30000-65000/月,深圳老师平均10-16节/周,但作业批改量很大。深圳老师和家长联系的渠道是电话,QQ ,微信,家长会。老师很大一部分精力在和家长的沟通上, 另外有家委会协助老师处理班级活动,收费等琐碎事情。一部分家长坦言,过年过节要给老师送礼,
家长也要努力拉近与老师的关系,才能重视你的孩子。
香港小学:非专科老师, 语文老师可能会兼其他副科, 比如语文和音乐是一个老师教, 数学和体育是一个老师教, 老师平均12-20节/周,香港老师和家长的联系基本是电话, 手册,家长会。老师的精力主要在教学和批改作业上, 家长一般没有老师的私人联系方式,一般有事情可以写手册,或是打电话到学校,让老师回电话的形式进行沟通。香港老师基本不存在送礼现象。
5、上课时长:
香港小学: 280-340分钟/天 一节课35分钟-45分钟, 2节课连上, 一天8节课
深圳小学: 240分钟/天, 一节课40分钟,6节课
香港比深圳多上 40-100分钟/天
香港小学:35-40分钟一节,一般两节连上 ,小息20分钟, 一天累计课间+午息时间 80-90分钟,中午不睡午觉
深圳小学: 40分钟一节, 每节课休息10分钟. 一天累计课间+午息时间175分钟/天,中午可以睡午觉
6.教育局对学校的管控
深圳小学:统一教材, 统一课程, 统一教改, 统一委派老师, 统一管理, 统一校服,整齐划一,内地教育喜欢教改, 几年一次改,比较随意,有可能越改越好, 也有可能越改越差, 老师家长孩子都难以适应。
香港小学:教材教程校服会有差异,教育局对香港小学有管控,但是让他们最大限度的保持自己的特色。香港教育几十年如一日,就连取消SAT (三年级的一个学力测试)都讨论好几年了,还没有动静。过于民主,改革方面会缩手缩脚。比如香港的普教中,用普通话教学中文,已经实行多年, 但始终没有得到精髓。
7.关于奖惩机制:
深圳小学:只有奖励, 很少惩罚,常做的惩罚是抄书之类, 但如果孩子不接受惩罚, 老师也没有办法。 对于小霸王的孩子, 多数老师采取的是放弃教育,只要孩子不影响课堂和别的孩子,就放任自流了。 或者说老师们不敢惩罚孩子,怕家长投诉, 也怕引起孩子的一些过激行为。老师会买一些小礼物(多为班费购置也有老师自费),奖励给表现好的同学,此处的表现好一般是指成绩好的孩子。因为是义务教育阶段,没有留级和开除。
香港小学:有奖有罚, 手段有:批评,记手册,罚站, 面壁,交家长, 记缺点, 留级, 开除。老师会买一些小礼物(老师自费), 奖励给表现好的同学,不一定是成绩, 某些方面突出也可以获得奖励。 每个学生有一本学生手册,上面记录了孩子请了多少天假,欠交了多少次功课,多少次上课没有带书,迟到早退了多少次。
8.考试与排名
深圳小学:期中期末两次大考,全市统一命题。低年级成绩差别不大,低于90分的都算极差的成绩,不排名,家长不知道孩子在班级在年级的位置。
香港小学:每个学校不一样,有的一学年四次大考,有的只有两次。但是很多小测,默书。成绩分化很大,有的满分或是90多分,有的不及格。 中英文更是从听说读写四个分卷考察学生水平, 题量大。每次大考排名, 小学低年级有的学校只公布前几十, 后面排名不公布。班级排名, 年级排名, 各科排名,总分排名, 主科排名。
9. 作业
深圳小学:书面作业量在1小时左右,每天语文和英文老师会布置朗读背诵作业,甚至还有跳绳等体育作业。假期作业会比较多,除了印刷好的作业册。以抄写生词,小字大字,日记,阅读为主。语文老师会开阅读清单要求孩子在家完成阅读。深圳小学的作业是老师发到QQ群,家长们负责帮忙检查。
有老师让学生批改作业的现象。相对来说, 深圳小学的语文英文字词抄写量,数学的计算量都会大于香港学校.
香港小学:所有的作业老师布置在黑板上,孩子们抄在手册上,家长会在校讯通里面看到当日作业的照片以供核对。 书面作业量在1小时左右,语文老师和英文老师会偶尔布置朗读作业,但是不要求背诵,可能在默书的时候要求整段默写。各科有网上作业,这个作业不是强制要求,只是供学有余力的孩子去做。老师在学期末会对积分高的孩子发个奖状以资鼓励。假期作业主要是印刷好的作业册为主,做几篇阅读笔记等。
10.学校班级规模和学生背景
深圳小学:班级人数50人/班,部分达到60人/班,个别收生不足学校45人-50人/班
师生比:1:8 左右,但是深圳老师里面行政管理人员占到了近1/3, 面积:10000-70000M2 班数:20-100 在校师生人数:700-20000深圳小学356间(包括私立和民办),2016年报名小一人数12.89万人,深圳小学的班级规模,学校规模远远大于香港小学,在管理的难度方面高于香港小学,深圳小学低年级不排名分班,低年级考试内容简单,成绩差距不大,到了高年级差别就巨大。深圳小学是积分入学,积分的依据主要是房子,户口,计生信息,期中房子占最大比重,买房的积分比租房的比重大,所以深圳小学生源的分布,有的小学基本都是农民工子弟,有的小学主基本是高档社区子弟,圈子基本固化。
香港小学:班级人数25人/班,部分到达33人/班,个别收生不足学校20人/班,师生比:1:6-8左右,香港最高时候的师生比也曾经达到1:19左右,但是随着出生降低,师生比重进一步降低。面积:3000M2-8000M2 班数:12-30班 在校师生人数:400人-1000人 ,全港共有524间小学(包括私立,直资,资助), 2106年报名小一人数5.8万,即香港小学生数量是深圳的一半。 需要排名分班,有的小学二年级就分精英班,香港实行分类教学,
好的学生放在一起,差的学生放在一起教。从规则上来说有助于补差培优,但是从另一方面给家长和孩子都带来很大的压力。另外香港流行插班试,好的学生可以通过插班试进入到名校学习,这也造成强者更强,弱者更弱的局面。香港小学入学分两轮,第一轮自选按积分,和适龄儿童,宗教信仰,世袭学位(父母或是兄弟姐妹就读该校)有关,第二轮电脑派位和运气有关,所以每个小学都会分布经济条件好的孩子,也有经济条件差的孩子。
但是相对来说,九龙港岛等地学校的孩子,总体家庭经济条件较好,天水围区家庭条件比较差的孩子比较多。
11.学校兴趣班和活动:
深圳小学:现在开展四点半课堂,多是校外专业机构来做,费用全免,但是基本是打广告推广的意图,想要长期参加,必须参加培训机构开展的校外培训。机构盈利性明细。深圳学校的活动主要是秋游春游,运动会之类的。
香港小学:各种兴趣班,收少量费用,家庭经济差的可以免费参加,报名人多的话,要抽签才能参加。有些学校比赛会从兴趣班中选取参加。但受费用制约, 师资并不专业, 多是为了解决双职工家庭托管的问题或是为了丰富孩子业余生活而设置。香港学校的活动主要是户外学习日,运动会, 专题研习活动为主。
那么香港上学的孩子特怎么做才能补上深圳的优势:
英文方面:
香港英文比深圳英文强很多,很多内地孩子反应英文跟不上,即使一直在香港读书的孩子,很多也是英文不好。在香港英文不好比中文不好还可怕,因为香港BAND ONE 的中学基本是英文中学,英文不好基本与这些学校无缘了。
a.听:反复听英文故事或是多看动画片,提高英文的听力水平。
b.读:多阅读,尤其是分级读物,让阅读能力可以拾级而上。
c.说:可以利用一对一在线英语随时随地的优势,让孩子多开口说。
d.写:从仿写句子开始,拓展英文能力,另外需要强化英文生字的抄写和默写
语文方面:
a.抓中文生字:
香港老师作业布置的抄写量不够,中文又是繁体字,所以很多孩子到了高年级出现字不会写,或是错别字多的情况。所以我们家长要在家里多给孩子温习中英文生字。写字不会写,或是写错, 到了高年级就会影响写作的分数。
b.抓中文阅读理解:
中文考试阅读理解占分比较大,这个题目香港学生一年级就开始做了,但是深圳直到三年级才有阅读理解。会认字, 不等于会理解,孩子从认字到自主阅读到会思考是一条很长的路,要慢慢积累。香港小学都配有阅读理解的网上作业,而且是根据孩子程度还有年级分级的,基本上坚持每天做1题,慢慢积累阅读不会差。其实美国教育,很多孩子也是坚持每天做RAZ , 一种在线的英文阅读题目,后面有问题需要回答,经常做可以提升孩子的理解能力。所谓理解能力是孩子的学习力,老师讲的内容能否进去,一个取决于专注力,另外一个取决于理解力。为什么同样一个老师讲课,有的孩子能听明白,还能举一反三, 有的孩子却一头雾水。 如果说他们都有认真听的话, 差别就在理解力。
c.抓中文精读:
香港是很重视阅读的, 每个学校有图书馆, 孩子们每周要求他们借书看, 但是在阅读上基本以孩子的泛读为主,没有相关的精读。 香港家长可以参考深圳学校开的阅读清单, 按照清单上的书目来给孩子选择图书阅读。 另外, 注重文章分析, 段落大意, 中心思想等的提炼也可以帮助孩子了解文章结构, 加强文章的逻辑性和严谨性。深圳图书馆也有很多深圳一线老师精讲的绘本阅读,可以带孩子参加。
d.注重积累:
要想文章写得好,写得东西要有内涵深度,需要博览群书, 了解成语,历史故事,典故, 写作的时候能够引经据典。 低年级的孩子不妨让他们有空背诵一些唐诗宋词, 听多一些成语典故,历史故事, 加强积累。
e.抓拼音
香港很多学校不教拼音,或是教了, 拼音掌握不牢固,比如深圳孩子从小学一年级以后基本可以自主阅读,可是香港孩子做不到,因为没有拼音的帮助,拼音的用处不仅在于查字典,打字,还有一个重要的作用是写作文,深圳孩子不会的字,就用拼音替代了,但是香港孩子每个不会写的字,都要查字典, 大大打击了他们的写作积极性。
f.抓写作
多读还要多写, 香港写作量比较少, 深圳基本每周都会有写作课, 寒暑假还要求每日写日记。
g.抓中文听说
香港考试中英文都是分听说读写,中文因为是母语,它的听说比英文又难上几个度。考试分成听音频或是看短片回答后面的问题,要求孩子能够仔细聆听,并且能瞬间记住里面的关键点。所以平时要让孩子多听粤语故事,提高中文听力水平。说方面,主要是看图说话,要求孩子有流畅的语言组织能力,平时要多锻炼孩子的复述故事能力。
数学方面:
a.抓20以内的加减乘除,香港学校的计算作业布置得少,基础不牢固,计算在小学阶段还是占有很大比重。
b.每天做一些奥数题,增加数感,逻辑思维,抽象思维,空间思维能力为将来数学难度的提升做铺垫。
如果单纯从教学方面来讲,其实如今的深圳与香港区别已经不是很大。香港的国际视野深圳的家长也是有的,毕竟如今不是生活在一个封闭的社会,这一代的家长普遍接受过良好的教育,能在深圳生存发展下去的基本上都有一定的能力和水平。应该说,目前国内最接近香港的城市是深圳,最容易赶超香港的城市依然是深圳。依托中国目前的发展和实力的不断提升,香港的优势只能不断被替代,香港如果不能解决自身的问题仍然孤芳自赏、固步自封的话,当然会被不多弱化。
说回到跨境家庭,其实没有人向我们这么幸运, 可以有两种选择, 无论深圳教育还是香港教育都各有其优点长处,但不可避免的有其短板。因为爱孩子,我们选择在香港读书,也因为爱孩子, 我们选择回深读书,本身没有对错可言,只要这个选择,将来不会后悔就是最适合的选择了,但无论做出什么选择,前提都是要夫妻双方共同的选择才好,一方一意孤行都会给家庭带来隐患,无论深圳还是香港,都比不上给孩子一个完整的家庭重要。
香港读,我们失去的可能是深圳主场的优势,还有国内孩子人脉的搭建,深圳读,我们将来没有办法享受香港方面在升学方面的优惠政策。
两地的教育很不相同,无论是在深圳读后来去香港,还是香港读, 后来再转回深圳, 都会给孩子带来不必要的麻烦和困扰。
个人的想法和建议是如果家里有2个孩子,而且年龄相仿,夫妻都有工作,精力不可兼顾,住得离口岸较远, 将来也没有办法搬到口岸边上住 回来是不二选择。如果孩子年龄差距较大,老大已经不要家长费心了,或者一个孩子, 选择就比较多,家庭条件允许香港居住(或尽可能融入香港社会)为最佳(不忘初心)即使不能住到香港,至少将来也要搬到口岸附近居住方可能坚持到底。 将家庭、工作、孩子将来发展等方面综合考虑分析利弊也就一清二楚了。太多选择也是一种痛苦,当初或许只是觉得香港社会公平稳定,或许是单纯认为我生孩子为啥要交钱(证明我们是有前瞻性的),或许就是香港的生产条件、医院环境好就去了。那么不忘初心、方得始终。我们的孩子都是宝贝都是我们的心头肉,为了孩子,也许选择并没有对错,选择了就一条路就坚持走下去。