导语:
曾经辉煌的日本巨头东芝,宣告了135亿美元的私有化,成为了百年企业的倒下巨树。这家曾经的"日本之光",从一个手工耿的小店起步,发展成了全球最大的电器制造商之一,但在多元化扩张、贪心决策和财务造假的重压下,东芝最终走向了退市的命运。本文将深入揭示东芝背后的起起伏伏,探究它是如何由一个手工匠变成"躬匠",并最终走向没落的。
---
一、从手工耿小店到全国第一的大厂
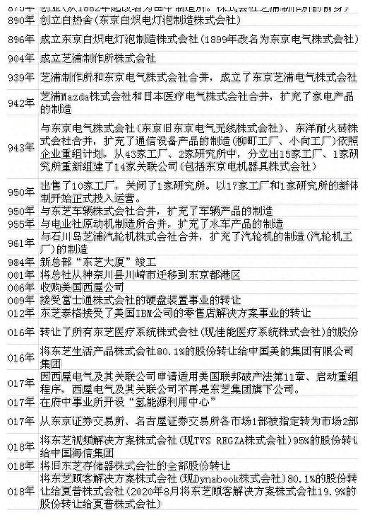
1875年,一个小小的钟表店在日本诞生,老板名叫田中久重。

起初,他只是一个手工匠,修钟表,做小发明,过着朴素的生活。然而,在1882年,随着明治天皇改革的浪潮,田中的钟表店扩充成了田中制造所,开始涉足研发生产领域。在1890年,田中与藤冈市助、三吉正一共同创立了白热舍,制造出了日本第一个白炽电灯泡,标志着东芝的崭露头角。白热舍的成功,使东芝逐渐走向了繁荣期,不仅制造了日本的第一台电风扇、电饭煲、洗衣机、电冰箱,还造就了世界上第一台彩色可视电话、第一张NAND型记忆卡、第一台HDDVD*放播**机等创新产品。

然而,在日本实现遥遥领先的同时,东芝将目光投向了全球市场。它的产品,从电子设备到消费电子,无一不引领着市场潮流。然而,这种成功背后隐藏着东芝的野心,它希望在各个领域都有所作为,于是,它开始了多元化的扩张。家电、半导体、电机、医疗设备,东芝似乎无所不能。然而,这个步子迈得太大,太快,最终使得东芝绊倒在自己的野心和贪婪之中。
---
二、步子迈太大、贪心不足,东芝把自己带入沟壑
在中国改革开放的时期,东芝曾一度看到了中国市场的巨大商机,但随着中国本土企业的崛起,东芝的市场份额开始下降。

同时,在电子领域,由于美国的重锤打击,东芝的产能逐渐流失至韩国和中国台湾。尽管面临这些挑战,东芝并未放缓脚步,反而愈发努力地开疆拓土。2006年,东芝决定以54亿美元的天价收购美国的西屋电气,希望在未来的新能源领域占得先机。然而,这个投资却成了东芝的巨大包袱。西屋电气的资产中,不仅包括高昂的价格,还有大量的债务,使得东芝不得不为填坑筹措资金。更糟糕的是,西屋电气的质量和安全问题,给东芝带来了致命的打击。

2011年,福岛核电站泄漏事件引发了全球关注,而造成此次泄漏的核反应机组就是由东芝制造的。这一事件导致东芝在核电业务上丧失了市场信任,订单纷纷取消,将核电业务变成了一颗毒药。
此外,东芝还卷入了财务造假的丑闻中。2015年,东芝前后三任社长承认了他们在连续7年里的财务造假,虚报利润高达1562亿日元。这一事件使得东芝的股价暴跌,市值骤降四成,公司领导层几乎全部辞职。

这种财务造假的行为,不仅使东芝陷入信任危机,还导致了法律责任的追究。东芝不得不开始大规模甩卖资产,以填补造成的巨大漏洞。从电梯业务到家电、医疗设备,再到核电业务,东芝不断剥离自己的支柱性产业。而为了生存,东芝不得不引入外资,但这也意味着失去了自主权,公司决策受到外部干预,这对于曾经自负盈亏的东芝来说,无疑是一种巨大的打击。
---
三、终结之路:东芝的退市和日本巨头的没落
在多年的辉煌之后,东芝终究走到了退市的边
缘。

在私有化过程中,东芝将自己评估为135亿美元,以日本国内基金"日本产业合作伙伴"(JIP)为主的财团完成了对东芝的要约收购。尽管表面看起来是东芝找到了新的出路,解决了债务问题,但实际上,这也标志着东芝作为一个独立上市公司的终结。此前,东芝不断剥离业务,试图实现自救,但由于步子迈得太大、贪心不足,最终导致了东芝的覆灭。
东芝的没落,不仅仅是一个企业的崩溃,也是日本制造业巨头的共同命运。
