
要约收购作为一种市场性和公共性极强的收购方式,具有掌握收购主动性、信息披露成本较低等优势,但交易的每一节点又受到法律的强制约束。本文重点研究交易方案的设计,包括收购目的的披露、设置先决条件、确定要约价格、提前签订预受协议,协助客户防范收购后公司退市等风险,助力客户合法、合规收购。
去年,*ST梦舟(600255.SH,现简称为“鑫科材料”)的股价一度徘徊在面值线附近,退市风险高悬。楚恒投资为协助*ST梦舟梳理业务、实现脱困自愿发起部分要约收购,预定收购股份数量为224,712,982股,占*ST梦舟总股份的12.70%,若预受要约股份数量少于上述预定股数,则要约收购自始不生效。
收购期满,实际预受股数未满足先决条件,本次要约收购以失败告终,楚恒投资未能救场。
上述案例中,股东为稳定股价对上市公司施以援手,但结果却不尽如人意。商场变幻莫测,为实现收购目的,收购人究竟可以从哪些方面着手设计交易方案?又应当警惕哪些交易风险?本文通过分析既有要约收购案例,为你解答以上困惑。
-Part- 1
交易方案设计
01收购目的
根据《收购管理办法》第29条的规定,要约收购报告书中应载明收购人的收购目的。从实务中来看,监管部门的问询函、关注函也多要求收购人就其收购目的及收购后的计划进行说明,以明确要约收购对公司控制权、经营管理方面产生的影响。
如格力集团对长园集团(600525.SH)的要约收购中,格力集团披露其收购目的在于加强对长园集团的战略投资和战略合作。但上交所的问询函指出要约收购如完成,格力集团的持股比例将与前两大股东较为接近,故要求格力集团披露该次要约收购是否以谋求控制权为目的以及对公司控制权的影响,并进一步说明是否仍有继续收购公司股份的计划,同时向市场提醒相关不确定性及风险。

在浙民投对ST生化(000403.SZ)要约收购一案中,要约报告载明收购目的系因看好ST生化的发展潜力,拟取得ST生化控制权。为此,深交所下发的关注函进一步要求浙民投说明在收购完成后的36个月内是否计划将持有的股份直接或间接地转让给第三方,以及是否计划重新调整或改变ST生化的主营业务。
在雪松文旅全面要约收购希努尔(002485.SZ)一案中,雪松文旅因协议收购希努尔控制权触发强制全面要约义务,在披露文件中雪松文旅称该次要约不以终止希努尔的上市地位为目的,但不排除未来12个月内进一步增持希努尔股份的可能性。深交所发出问询函,要求其进一步说明收购意图,以及收购完成后12个月内是否有对上市公司资产、主营业务的重大调整计划,如是,要求补充说明计划内容,并说明与相关调整匹配的人才储备和资金筹措等方面的具体安排;如否,则补充说明雪松文旅拟提高希努尔盈利能力的具体措施。

合法合规是一次成功的要约收购的必备条件。因此,结合前述案例中的监管重点,我们建议收购人根据其收购目的与收购方案,对可能造成的上市公司控制权变更、公司经营管理、市场风险等方面的影响进行预判,并在要约收购报告书中予以说明。
02 设置先决条件
《收购管理办法》第29条规定要约收购报告书应当载明的事项包括“收购要约约定的条件”,此外,相关法规并未强制规定部分要约收购是否必须具备先决条件,因此除属于主观判断的先决条件外,部分要约收购的先决条件可以由收购人自行设定。
实务中,常见的先决条件为预受要约的股票达到上市公司已发行股份总数的某个百分比要约才生效,例如在我们统计的2018-2020年度54例要约收购案例中,有7例案例设置了从3%到51%不等的预受比例最低门槛。基于此,收购人在未能取得预设股份比例时可免于继续履行该要约收购。
例如神州高铁(000008.SZ)要约收购中,收购人中国国投高新产业投资有限公司在要约收购前未持有神州高铁的股份,神州高铁无控股股东及实际控制人。收购人为取得上市公司控制权主动发起要约,并将要约生效条件设置为:“在要约期间届满时,中国证券登记结算有限公司深圳分公司临时保管的预受要约的神州高铁技术股份有限公司股票申报数量不低于366,382,800股(占神州高铁技术股份有限公司股份总数的13.00%)。若要约期间届满时,预受要约的股份数量未达到本次要约收购生效条件要求的数量,则本次要约收购自始不生效……”对收购人中国国投而言,通过设置先决条件,可以避免在预受要约比例未达13%,即无法取得上市公司控制权的情况下继续履行要约。

同时,若涉及前置行政审批和行业监管要求的,收购人应当审慎考虑是否将审批纳入先决条件,以免审批未通过引发违约风险。例如2017年武汉市汉阳区国资委要约收购汉商集团(660774.SH),就以汉阳区人民政府批准汉阳区国资委本次要约收购和履行法律法规所要求的其他国资监管部门的审批备案程序为先决条件。
03确定要约价格
《收购管理办法》第24条规定,收购人对同一种类股票的要约价格,不得低于要约收购提示性公告日前6个月内收购人取得该种股票所支付的最高价格。若要约价格低于提示性公告日前30个交易日该种股票的每日加权平均价格的算术平均值的,收购人聘请的财务顾问还应当就该种股票前6个月的交易情况进行分析,说明是否存在股价被操纵、收购人是否有未披露的一致行动人、收购人前6个月取得公司股份是否存在其他支付安排、要约价格的合理性等。
这一规定仅仅是对要约收购的最低价格进行限制,除此之外,要约收购价格的设计还应当考虑收购人的收购目的。具体而言,若收购人仅仅是为了履行其强制要约义务而不得不发出要约,则溢价应当控制在较低水平,或不存在溢价,以减少收购人的履约负担。若收购人系自愿要约,特别是在争夺上市公司控制权的情况下,就应当慎重考虑溢价空间、市场股价走势以保持其要约对股东的吸引力。
在2018-2020年总计37例部分要约中,溢价比例在10%-20%的案例最多,占比为32.4%,其次是溢价比低于10%和20%-30%,案例数量都为8例。由于法律规定低于公告日前30个交易日均价的情形,需要财务顾问进行特别说明,只有2个案例(600785.SH;002552.SZ)存在此种情况。
需要注意的是,收购价格溢价过高也有可能引起监管的关注。如乐铮网络收购汇源通信(000586.SZ)时,深交所就曾要求乐铮网络说明其要约价格相对较高的原因,以及是否存在操纵市场、内幕交易等违法违规行为。

从成功的要约来看,收购溢价比例在20%左右的较为多见(如000008.SZ;000048.SZ),个别案例也有达到30%-40%。在低于10%的成功案例中,为了保证收购成功,收购人一般会先和几个主要股东达成合意并签订预受协议,即约定要约收购公告发布后愿意以公开的价格将股票卖给收购人,如此一来,就算溢价不高也能达到收购目的。
04提前签订预受协议
对非以履行强制全面要约义务的收购人而言,为确保实现要约目的,尤其是为取得上市公司控制权的情况下,事先与部分股东签订预受协议,以确保取得最低预期受让股权比例是一个较为可取的方法。
例如汇源通信(000586.SZ)要约收购中,收购人安徽鸿旭及一致控制人乐铮网络就与陕西省国际信托股份有限公司、王穗湘、黄承郁等92名股东签订了预受协议,约定收购人发出要约后,除非签订协议的股东有确切证据证明收购人无法筹集收购必要资金,否则须在收购期限内就标的股份委托证券公司办理预受要约,并确保不撤回其预受要约。
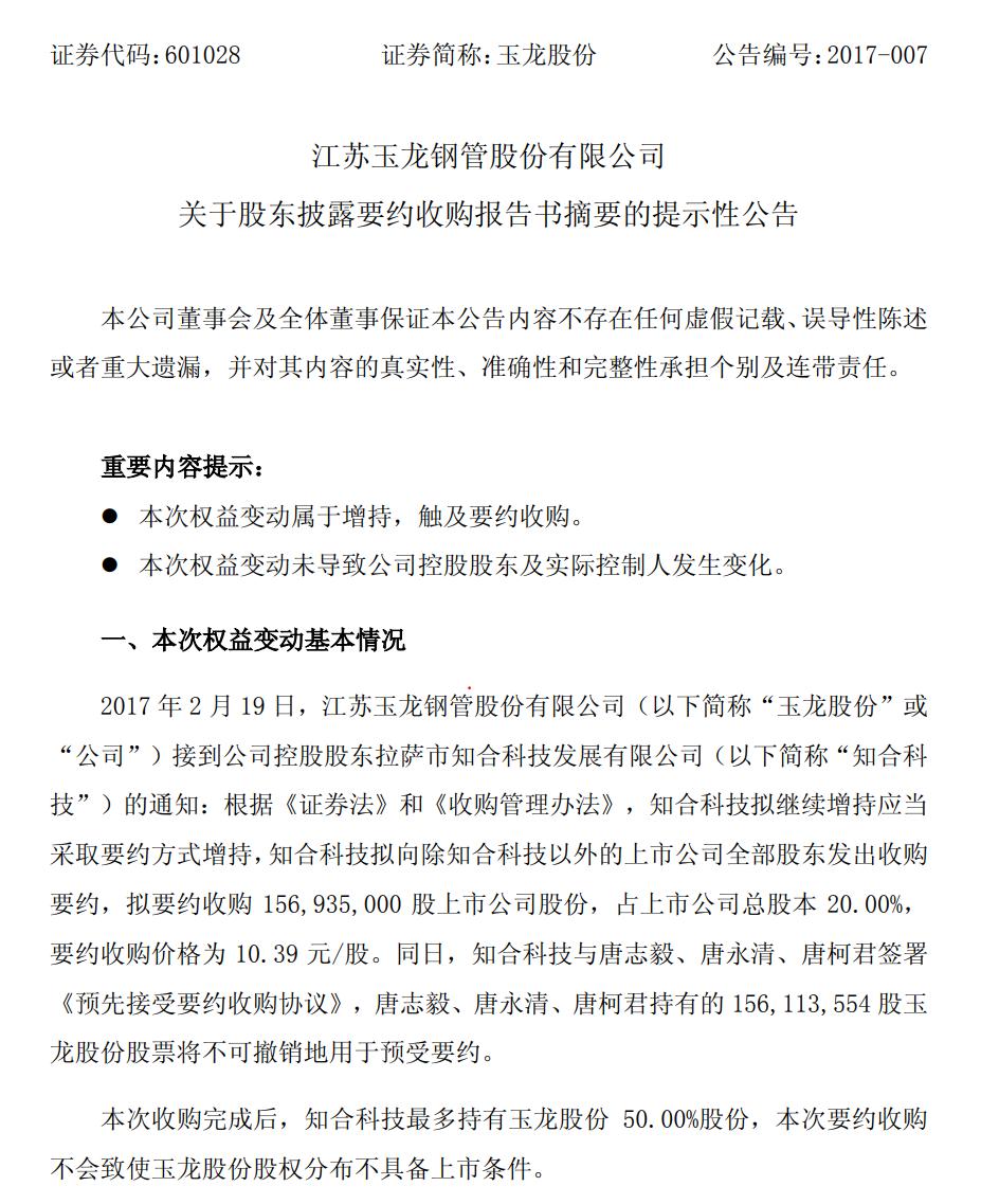
在知合科技要约收购收购玉龙股份(601028.SH)一案中,收购人知合科技在要约收购前已持有上市公司16.95%的股份,为提高对上市公司的持股比例、增强控制权,知合科技就要约收购的156,935,000股股票中的156,113,554股与玉龙股份唐志毅、唐永清、唐柯君签订预受协议,以确保实现其要约目的。

但需注意的是,收购人应当注意签订预受协议的时间不得早于首次对外披露收购进展的时间,否则可能构成不公平披露要约收购价格等重大信息的情况。在汇源通信要约收购案中,由于收购人在对外披露要约收购价格等重大信息、要约收购报告书摘要前即与部分公司股东签订预受协议,证监会认定其违反《收购管理办法》中关于公平对待被收购公司的所有股东的规定,对收购人上海乐铮及其一致行动人安徽鸿旭作出了公开谴责处分。
05明确收购期限
影响要约收购的另一重要因素为收购期限。根据《收购管理办法》第37条的规定,要约收购期限不得少于30日,并不得超过60日;但出现竞争要约的除外。一般来说,大幅度股价波动对收购人来说是不利的,故收购期限不宜过长。从2018-2019年要约收购的统计数据来看,87.5%的收购期限为30-40日,且其中超过30日的多因周末、节假日或交易便利性的考量,极少数要约设置收购期限为60日(如汉商集团660774.SH;汇源通信000586.SZ)。因此,合理设置收购期限也是确保要约收购平稳进行、控制投资风险的重要条件。
-Part 2-
交易风险防范
01防止退市风险
在非以终止上市公司地位为目的要约中,若导致上市公司股本总额、股份分布发生变化(股本总额低于5000万元或社会公众持有的股份低于公司股本总数的25%;公司股份总数超过4亿元的,社会公众持有的股份低于股本总数的10%)根据《证券法》《股票上市规则》等相关规定,上市公司将不再满足上市条件,面临退市。
对此,上市公司、收购人可采取下列措施来避免公司退市:
(1)通过公开发行、非公开发行等方式增加社会公众持有公司股份的数量,使上市公司的股权分布重新符合上市条件;
(2)收购人及其一致行动人将通过市场竞价交易、大宗交易或其他合法方式在二级市场上减持,出售超比例持有的流通股份,使上市公司的股权分布重新符合上市条件;
(3)通过转股、送股等方式,增加上市公司的股本总额,使股本总额超过4亿元,降低维持上市地位所需的社会公众持股比例要求至10%;
(4)引入非关联第三方参与股份受让,使受让后符合社会公众股的相关规定。
实务中因发出要约收购而导致上市公司面临退市风险的案例并不多见,而最近发生的重庆燃气(600917.SH)就采用了第四种方式应对。
2020年5月,因混改需要,重庆渝康宣布引进华润金控,致使华润金控通过重庆渝康间接持有重庆燃气15%股份。同时,华润燃气作为华润金控的一致行动人已持有重庆燃气22.49%股份,再加上华润金控的间接持股,华润一方持股比例已超过30%,触发了强制全面要约义务。在此情况下,华润不得不在2020年10月被动发出全面要约,在要约报告书中注明了该次要约不以终止重庆燃气上市地位为目的。

根据重庆燃气2020年三季报显示,其前四大股东合计持有股份比例达到88.97%,作为总股本4亿以上的公司,重庆燃气距离退市的公众股东持股不能低于10%只有1.03%,华润发出的全面要约极有可能导致重庆燃气退市。
最后接受要约的结果也证明了这一风险的现实性。截至11月12日要约收购最后日,共有3218.93万股股份接受要约,导致重庆燃气社会公众股股份比例降至8.96%,根据《股票上市规则》的规定,上市公司因收购人履行要约收购义务,股份分布不具备上市条件,而收购人不以终止上市公司上市地位为目的的,在五个交易日内提交解决股权分布问题的方案,因此重庆燃气在五个交易日内开始火速自救。
11月16日晚,重庆燃气发布公告称其股东重庆城投拟将其持有的1.05%股份协议转让给重庆渝锋,由此,重庆燃气的社会公众持股比例精准地回到了10%的红线以上,解除了退市风险。
02禁止实施的行为
《收购管理办法》针对不同的要约阶段,对收购人的行为作出了强制性规定,主要是从上市公司及其股东的角度出发,防止公司股价过度波动,保障交易公平和交易安全。
首先,在提示性公告发布至要约收购报告书公告前,收购人拟自行取消收购计划的,应当公告原因,且自该公告之日其12个月内,不得再次对同一上市公司进行收购。
其次,在要约收购期间,收购人不得撤销其收购要约。变更要约的,不得存在对上市公司股东不利的情形,如降低价格、减少收购数额、缩短收购期限等。
最后,为避免收购人利用要约收购公告套利,收购人作出公告后至收购期限届满前,不得卖出被收购公司的股票,也不得采取要约规定以外的形式和超出要约的条件买入被收购公司的股票。
结论与提示
在设计要约收购方案时,需要重点关注收购目的、设置先决条件、确定要约价格、提前签订预受协议、要约收购期限等问题,从而选择对收购方有利的方案,同时,还要防止公司被收购后不再符合上市条件而被退市的风险等。
参考文献:
[1]雷霆:《图解并购重组——法律实务操作要点与难点》,法律出版社2019年第1版,专题18“上市公司收购:概念、类型与监管”。
[2]刘成伟:《【中国法律透视·人物】控制权争夺战之新利器:要约收购——环球律师事务所刘成伟访谈》,载微信公众号“律商视点”,2018年1月4日。
[3]ListCo:《收购|要约收购2020》,载微信公众号“ListCo”,2021年1月9日。
[4]牛牛金融 张弘:《要约收购差点让公司退市,重庆燃气给出这样的自救方案》,载微信公众号“牛牛金融”,2020年11月18日。
[5]hhhy:《翻遍了案例:上市公司要约收购审核实践及关注要点》,载微信公众号“小兵研究”,2019年8月20日。