
文/瑞财经 孙肃博
进入2024年,IPO审查“严”字当头,终止审核频频出现。截止2024年3月31日,已有88家企业IPO终止,数量较去年同期增长了31%。
于去年6月底在深交所创业板递交上市申请的北京青牛技术股份有限公司(以下称“青牛技术”),在经历一轮问询后,于今年3月20日主动撤回了上市申请。3月21日,深交所发文,正式终止对其的上市审核。
今年是青牛技术成立的第20年,可以说,其上市之路也已走过了20年。早在青牛技术的前身“青牛有限”成立前的两个月,青牛技术的四位联合创始人孔卫东、洪海波、张军、胡云飞就搭建好了境外红筹架构。从2015年起,青牛技术才把上市的目标转向国内。
从青牛技术的招股书中可以发现,其筹划上市的过程中引入了大批的投资者,身上背负了多达28份对赌协议。
因多次未在对赌协议中约定的时间截点前完成上市,及未达到业绩承诺,青牛技术实控人孔卫东及前董事洪海波均曾对投资者们进行过股份补偿。
01
上市目标转向A股
境外红筹架构搭建过程被疑是否合法
90年代初,孔卫东与洪海波相识于哈尔滨船舶工程学院(现哈尔滨工程大学)。毕业后,孔卫东先后就职于北京证天电子科技有限公司、亿阳信通股份有限公司(以下称“亿阳信通”)。
在亿阳信通担任研发中心总经理时,孔卫东结识了时任亿阳信通研发中心开发经理的胡云飞和时任亿阳信通总经理助理的张军。
2004年,同看好软件和信息技术服务业的孔卫东、胡云飞、洪海波、张军四人聚在一起萌生了创业的想法,且是一个远大的目标。
第一步,他们先是在境外搭建了红筹架构,注册成立境外控制主体China Science Holdings Limited(以下称“青牛控股”),为境外上市做准备。当年10月,青牛控股向孔卫东、洪海波、张军、胡云飞分别发行了普通股 79 股、12股、6股、2 股,共计 99 股,每股面值1美元。
次月,青牛控股投资设立了青牛技术的前身青牛有限,投资总额为1,000万美元,注册资本为700万美元。之后,青牛有限通过VIE协议控制北京华云互联科技有限公司(以下称“华云互联”,由孔卫东、洪海波、张军、胡云飞持股100%)、北京毕方易通信息技术有限公司(以下称“毕方易通”,由孔卫东、洪海波、张军、胡云飞持股100%)在境内进行业务发展。
2005年4月及2006年8月,青牛控股先后完成了A轮融资和B轮融资。然而,B轮融资完成后,青牛控股长达9年再未获得过融资。
2014年,青牛控股将上市目标转向了境内,当年9月,青牛控股将个人增值业务板块出售。
次年5月及12月,青牛控股先后与华云互联和毕方易通终止了VIE协议控制安排。孔卫东、洪海波、张军、胡云飞还将华云互联100%股权转让给了深圳市万裕业金融投资有限公司,毕方易通则在VIE协议终止后无实际运营并于2021年9月被注销。
同时,2016年8月,青牛控股与孔卫东等股东签署协议,将各股东持有的相应青牛控股权益平移至境内,由该股东或其关联方按比例取得青牛有限的权益。2016年末,红筹架构被拆除。
对于青牛技术的境外红筹架构,深交所在问询中也提出了质疑,要求青牛技术说明红筹架构搭建、存续及拆除过程中所需审批备案等手续的齐备性,是否符合外商投资、外汇管理以及税务征管等相关法律法规规定。
根据青牛技术的回复,瑞财经《预审IPO》发现,其中国籍员工股东曾未办理返程投资登记。
据悉,2005年3月27日,青牛控股向26名中国籍员工(夏苇、江静、孙国滨等人)合计发行普通股2,958股,每股名义价格为1美元。
2014年7月14日起,国家外汇管理局废止了外汇75号文,并发布外汇37号文(与“外汇75号文”登记合称“返程投资登记”),但青牛控股层面的中国籍员工股东始终未办理返程投资登记。
据了解,返程投资中,只有完成境外投资合规手续,即37号文登记,才可打通境内居民境外资金调回的合法通道。
对此,青牛技术以境内员工并未向青牛控股实缴任何出资、向各员工发行股份时并无此类规定等由,声称中国籍员工股东未办理返程投资登记合法合规。
此外,青牛技术的四位创始人在红筹架构搭建及存续期间,还存在未办理外汇变更登记的行为。
青牛技术对此解释称,由于青牛技术的红筹架构拆除后,孔卫东等四位创始人已于2018年办理完毕境外投资外汇注销登记手续,现孔卫东等四位创始人无法也无需就曾经持股的特殊目的公司权益变动申请补办境外投资外汇变更登记手续,该等情形不会对青牛技术的外汇合规性产生影响。
02
问询函曝光28份对赌协议
实控人补偿股份后持股一度不足20%
将上市主体转移到境内后,青牛技术引进了多位投资者。招股书中,青牛技术称,公司实际控制人孔卫东曾与中移投资控股有限责任公司(以下称“中移投资”)、新余鑫桥投资管理合伙企业(有限合伙)(以下称“新余鑫桥”)等多名股东签署约定了回购权、反稀释权、共同出售权等特殊权利的相关协议。
据青牛技术称,自公司正式递交上市申报材料之日起,公司股东享有的股份回购约定自动终止,但若暂停发行上市或放弃上市申请并撤回上市申请或监管部门作出不予核准公司上市申请或终止注册程序的正式决定,回购权利将自动恢复。
对于引进投资者并签订对赌协议,青牛技术在招股书中大致就披露了这些内容,篇幅不足一页。问询中,深交所直接指出青牛技术对于对赌协议的信息披露得过于简单。
1.实控人持股比例下滑,与创业伙伴签一致行动协议
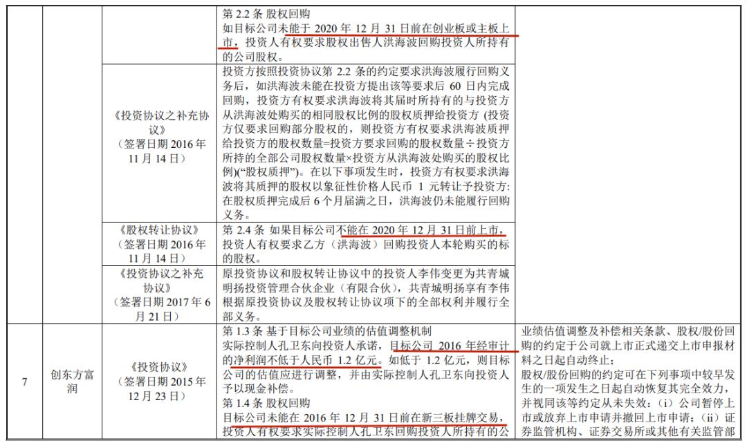
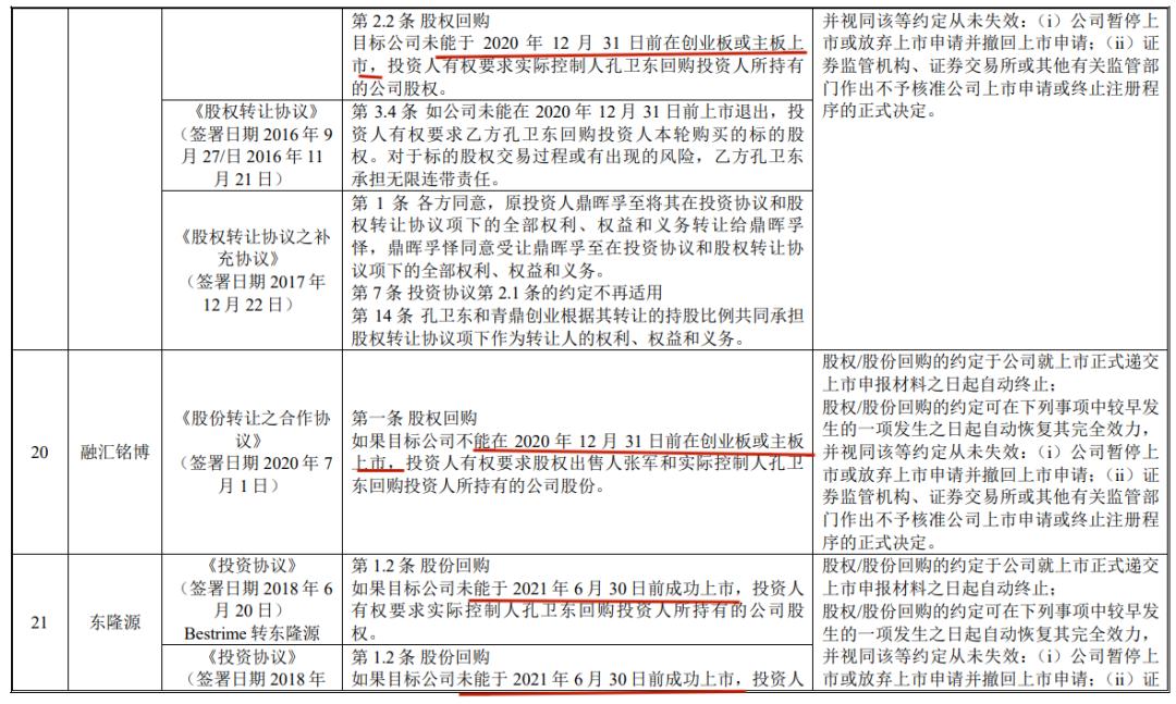
青牛技术在回复问询时,才将对赌协议的具体内容展示出来。令人震惊的是,其背后竟背负着28份对赌协议,义务人多为实际控制人孔卫东,部分协议义务人为青牛科技创始人之一洪海波、张军。

瑞财经《预审IPO》仔细查看这些对赌条款发现,孔卫东曾向投资者承诺,青牛技术将在2020年12月31日、2021年6月30日、2021年9月30日、2022年12月31日等日期前成功上市或于2016年12月31日前在新三板挂牌交易。此外,还对业绩提出了承诺,2016年经审计的净利润不低于人民币1.2亿元、2018年度预计净利润不低于1.8亿元、2021年度预计净利润不低于2亿元、2018年度预计净利润与2021年度预计净利润之和不低于4.6亿元等。
因未在规定期限前完成上市或新三板挂牌,业绩也未达到承诺水平,孔卫东及洪海波均对投资者进行了补偿。
其中,因公司未能于2021年9月30日前完成IPO上市,洪海波于2022年12月向常州莲炬以1元/股的价格转让了其持有的青牛技术66.852万股股份以做补偿;因未能于2020年12月31日前完成IPO上市,洪海波分别于2022年12月及2023年2月以1元/股的价格向共青城明扬转让持有的青牛技术242.784万股股份、117.216万股股份以做补偿;因未能于2020年12月31日前完成IPO上市,洪海波于2023年6月以1元/股的价格向共青城宜我转让所持有的青牛技术115万股股份以做补偿。
因青牛技术2021年度净利润未达到约定目标业绩,孔卫东于2023年3月向中移投资转让了所持有的青牛技术1800万股股份以做补偿。
值得注意的是,向中移投资履行业绩补偿义务前,孔卫东持有青牛技术8945.38股股份,占青牛技术总股本的24.85%,较当时第二大股东Primrose持有青牛技术股份的比例12.37%高出约12.48%。
而向中移投资补偿股份后,孔卫东持有青牛技术7145.38万股股份,占青牛技术总股本比例降至19.85%。同时,中移投资跃居成青牛技术的第二大股东,持股比例为16.4286%,与孔卫东的持股比例极为相近。
这样的情况下,在向中移投资履行业绩补偿义务补偿股份的同日,孔卫东、胡云飞、员工持股平台*藏西**青鼎创业投资管理合伙企业(有限合伙)(以下称“青鼎创业”)签署了《一致行动协议》。自此,孔卫东及其一致行动人胡云飞及青鼎创业合计持有青牛技术9902.927万股股份,占青牛技术总股本的27.5081%,较第二大股东中移投资持股份比例高出了约11.0795%。
据瑞财经《预审IPO》查阅获悉,中移投资成立于2016年12月9日,是中国移动通信有限公司(以下称“中国移动”)的全资子公司。
2017年12月,中移投资以4亿元的价格受让了孔卫东及青鼎创业合计转让的青牛有限11.43%股权,首次入股。也就是彼时,其与孔卫东签下了对赌协议。
递表前,中移投资仍持有青牛技术16.43%股权。若青牛技术没有IPO终止,而是成功上市,其股权比例将被稀释为14.79%,价值约7.4亿元,较入股价格浮盈八成左右。

除中移投资外,青牛技术递表前的前十大股东分别为孔卫东、Primrose、华新致远旗下的鼎泓华新、员工持股平台青鼎创业、中金公司管理的新余鑫桥、鼎晖投资旗下的鼎晖孚怿、中科控股、奕远启智、共青城明扬,持股比例分别为20.38%、12.37%、7.185、6.3%、5.71%、4.29%、3.7%、2.67%、2%。
2.递表前外部股东减持套现近5000万
青牛技术递表前两个月,创东方投资旗下的深圳市创东方长和投资企业(有限合伙)(以下称“创东方长和”)、深圳市创东方富润投资企业(有限合伙)(以下称“创东方富润”)、新余市东隆源投资管理中心(有限合伙)(以下称“东隆源”)、江西省创东方科技创业投资中心(有限合伙)(以下称“创东方科技”)、深圳市创东方吉利投资企业(有限合伙)(以下称“创东方吉利”)为回笼资金,合计向孔卫东及青鼎创业转让了共计1,914,894股股份,套现价格合计2500万元。
转让完成后,孔卫东持有20.38%,孔卫东及其一致行动人胡云飞及青鼎创业合计持有28.04%,较第二大股东中移投资所持股份比例高出了11.61%。
2023年4月,创东方长和、创东方富润、东隆源、创东方科技、创东方吉利还向一个叫金勇的人合计转让了1,914,894股股份,合计套现2393.62万元。
可以看到,创东方长和等5位股东向孔卫东及青鼎创业转让股份的价格为13.06元/股,高于向金勇转让股份的价格12.5元/股。据瑞财经《预审IPO》了解,这主要是因为创东方等5名股东与孔卫东早于2022年5月就签署了股转协议,但2023年4月方才完成转让。
3.终止上市实控人或面临1.74亿股份回购,递表前对赌透露借壳计划
瑞财经《预审IPO》发现,在青牛技术递表前几个月,实控人孔卫东还在与投资者签署对赌协议。
其中,2023年2月28日,北京邑仕生态农业发展有限公司(以下称“北京邑仕”)受让北京华新知一管理顾问有限公司(以下称“华新知一”)480万股青牛技术股份,突击成为青牛技术股东。在双方的股转协议补充协议中约定,若青牛技术未能于目标上市日期2025年12月31日前成功上市、合格并购;未能在2024年12月31日之前实现首次公开发行或借壳上市或被上市公司并购的上市材料申报,北京邑仕有权要求实控人孔卫东回购其所持有的部分或全部股份。
2023年4月3日,金勇受让创东方长和、创东方富润、东隆源、创东方科技、 创东方吉利、赵文成转让的青牛技术合计351.49万股股份。双方的股转协议补充协议中约定,若青牛技术未能于目标上市日期2025年12月31日前成功上市、合格并购,金勇有权要求实孔卫东回购其所持有的部分或全部股份。
青牛技术称,这两份对赌协议已在公司正式递交上市申报材料之日起自动终止。但同时,瑞财经《预审IPO》也了解到,青牛技术与投资者还约定,若公司暂停上市或放弃上市申请并撤回上市申请或监管作出部门作出不予核准公司上市申请或终止注册程序的正式决定,则孔卫东的回购义务将自动恢复。

也就是说,如今在青牛技术撤回上市申请的情况下,孔卫东还面临着股份回购问题。
据瑞财经《预审IPO》统计,除了与北京邑仕、金勇之间有“因主动撤回上市申请而股份回购义务自动恢复”的约定外,孔卫东还与19位投资者存在此约定。因撤回上市申请,孔卫东预计最多需要回购的股份数量达1.74亿股。

4.实控人套现超9亿
另据瑞财经《预审IPO》统计发现,除曾向中移投资转股进行股份补偿外,自青牛技术红筹架构被拆除后至递表前,孔卫东合计转股套现超9亿元。

目前,青牛技术虽主动撤回了上市申请,但根据孔卫东与北京邑仕之间的对赌协议,其或有并购上市、借壳上市的计划。

03
递表前多位董监高离职引问询
退股子公司支持离职副总独立创业上市
瑞财经《预审IPO》发现,递表前三个月内,青牛技术有2位董事及2位独立董事离职,分别为洪海波(前董事)、江善颂(前董事)、黄文玉(前独董)、黄文玉(前独董)。
算上2020年12月离职的前监事顾禹、2021年11月离职的前财务总监李静、2022年6月离职的前董事聂宇田,近三年的时间里,青牛技术共有7位董监高成员离职。如此频繁的变动,也引起了深交所的关注。问询中,深交所要求青牛技术说明较多董监高变动的原因,是否存在纠纷。
根据青牛技术的回复,7位离职的董监高成员均未与公司有过纠纷,各自的离职多与个人及家庭有关,聂宇田和江善颂则是因为人事变动原因,青牛技术的股东Primrose及中移投资均换了董事提名人。
不过,瑞财经《预审IPO》发现,2021年3月,青牛技术还有一位离职高管——前副总裁沈洪波。
2017年10月,沈洪波开始担任青牛技术的副总裁。此前,他曾历任过腾讯控股(00700.HK)的系统架构师、大连研发中心总经理、武汉研发中心总经理。
加入青牛技术的次年,沈洪波与青牛技术共同投资设立了青牛智胜(深圳)科技有限公司(以下称“深圳智胜”),初始注册资本3,000万元人民币,其中青牛技术持股70%,沈洪波持股30%。
彼时,青牛技术希望通过与沈洪波设立深圳智胜,对人工智能向各领域进行超前布局,同步积累核心技术,增强业务推广能力。
2021年,深圳智胜的业绩突增,营收同比增长3.17倍至3,301.36万元,净利润扭亏为盈至300.15万元。然而2022年,其受特殊的宏观经济环境影响,营业收入和净利润水平又有所下降,营收为2,512.15 万 元,净利润为-1,123.44万元。
也是从2021年起,青牛技术开始减持深圳智胜股权。当年12月,青牛技术以 1,000万元的对价向沈洪波转让了深圳智胜2.6667%的股权。次年5月,青牛技术又将所持有的深圳智胜 20.41%的股权转让给了沈洪波,对深圳智胜的持股比例由 62.6666%下降至了42.2565%。同时,青牛技术将深圳智胜作为联营公司核算,不再将其纳入合并范围。
值得注意的是,2022年,青牛技术处置深圳智胜股权相关的投资收益金额为 6,764.05万元,占当年利润总额之比为50.81%,比例较高。对此,青牛技术已将其作为非经常性损益计算。
招股书显示,2020年-2022年,青牛技术的归母净利为5,634.19万元、3,618.2万元、1.24亿元;扣非归母净利则为2,105.03万元、3,347.7万元、5,426.78万元。
对于处置深圳智胜股权的原因,青牛技术表示,是出于深圳智胜急需进行对外融资以及支持其未来独立上市等商业考量。递表前,沈洪波是深圳智胜的控股股东暨实际控制人,青牛技术是深圳智胜的股东,并计划继续作为深圳智胜的股东,支持深圳智胜独立发展。
不过,瑞财经《预审IPO》发现,青牛技术于递表前,持有深圳智胜的持股比例为30.8953%,较2022年5月减持后又有所减少,但青牛技术对于其后续处置深圳智胜股权的具体情况并未披露。

另外值得注意的是,2022年5月大量处置深圳智胜股权后,6-12月,青牛技术又向深圳智胜关联交易金额合计15.29万元。对此,青牛技术解释称,深圳智胜与公司就某客户智能外呼项目开展合作,深圳智胜负责市场策划推广及向该客户收费,公司向其提供技术及运营服务,双方按比例分成,因而形成对深圳智胜的收入。
青牛技术称,除项目合作外,深圳智胜在业务推广过程中存在少量智慧联络软件需求,因此还向公司采购了少量全媒体联络平台服务。
此外,瑞财经《预审IPO》还发现,截至2022年末,青牛技术还应付深圳智胜 972.98万元,是向深圳智胜采购技术服务而产生的款项。
据悉,青牛技术一直向深圳智胜采购质检、外呼机器人、智能语音(语音转文字、文本转语音)等服务,双方以内部结算的方式进行交易。深圳智胜不再是青牛技术合并范围内子公司后,为确保原项目平稳运行,青牛技术未对原项目的供应商进行变更。针对原合作项目,青牛技术继续向深圳智胜以原有定价原则采购。
需要指出的是,问询环节,深交所主要关注了深圳智胜的估值变化情况,对深圳智胜的公允价值合理性,投资收益的计算过程及合规性提出了质疑。
据悉,2021年1月,东江智胜(东莞市)股权投资合伙企业(有限合伙)(以下称“东江智胜”)向深圳智胜增资2,500万元。此次增资前,深圳智胜的估值为人民币3.5亿元,增资完成后,深圳智胜估值为3.75亿元。
后于2022年5月,青牛技术向沈洪波转让深圳智胜控股权时,深圳智胜的整体估值仅为1.43亿元,远不及一年多前的外部股东增资时的估值。
2022年11月,深圳市深云智胜科技合伙企业(有限合伙)又向深圳智胜增资2,000万元。此次增资前,深圳智胜的估值为1.75亿元。增资完成后,深圳智胜估值为1.95亿元。
2023年6月,深圳景林景盈股权投资基金合伙企业(有限合伙)向深圳智胜增资2,600万元,增资完成后,深圳智胜的估值为6.26亿元。
对于深圳智胜的估值波动,青牛技术表示,深圳智胜全部股权的公允价值经第三方评估机构出具的评估报告得出,并经第三方评估机构进行复核,公允价值得出的过程合法合规。
04
七成收入靠三大运营商
三年半超2亿的第三方回款引质疑
根据招股书,青牛技术是一家专注于信息通信技术领域的软件企业,主要产品是其自主开发的智慧联络平台。
2020年-2023年上半年(以下称“报告期/期内”),青牛技术为电信、保险、银行等行业的企业客户提供智慧联络平台,助力企业客户改善用户体验,提升服务效率。
期内,青牛技术的营收分别为2.73亿元、3.41亿元、3.35亿元及1.34亿元;扣非归母净利分别为2,105.03万元、3,347.7万元、5,426.78万元及739.35万元。

瑞财经《预审IPO》穿透招股书发现,青牛技术来自电信、保险、银行行业客户 收入占主营业务收入的比例于报告期各期分别为94.75%、90.48%、95.18%、97.28%,占比较高。
具体来看,2021年、2022年、2023年上半年,三大运营商中国联通、中国电信、中国移动均位列青牛技术的前五大客户,三大运营商合计于各期向青牛技术产生的收入占比分别为54.09%、69.54%、70.22%。

2020年,虽然中国移动不在青牛技术的前五大名单中,但其他两大运营商合计向青牛技术产生的收入占比也达到34.46%。
不仅是大客户,三大运营商在报告期内还是青牛技术的供应商。2021年、2022年、2023年上半年,青牛技术合计向中国联通、中国电信、中国移动采购金额占比分别为59.04%、38.01%、33.05%。2020年,青牛技术合计向中国电信、中国移动采购金额占比为32.01%。

可以说,三大运营商对青牛技术是包产包销,为其发展不断添柴加火。而且,三大运营商其中之一中国移动,还是青牛技术的间接股东,其全资子公司中移投资递表前位列青牛技术第二大股东,与青牛技术实控人孔卫东的直接持股比例极为接近,此前甚至曾威胁到了孔卫东的实控人地位。
值得注意的是,青牛技术于报告期内的第三方回款金额一直较高,各期分别为1亿元、4,463.73万元、5,833.42万元、3,031.23万元,占当期营业收入之比分别为36.80%、13.07%、17.39%、22.58%。

可以看到,2021年青牛技术的第三方回款金额有所减少后,2022年又再次上升,这也引起了深交所的关注。
青牛技术解释称,2020年,客户集团内公司代付款金额较大,系关联方北京森标代其子公司安徽中林信息技术有限公司支付前期软件销售款,金额为 6,030万元。报告期内,其他客户集团内公司代付款系电信运营商、银行、保险公司等客户受统一的支付结算安排,由总公司或上级分支机构代为付款的情形,符合同类客户普遍回款特点。
瑞财经《预审IPO》发现,报告期各期,三大运营商均与青牛技术有第三方回款的情况发生,回款金额合计4,480.89万元。

回复问询时,青牛技术表示,公司已采取了事前规范、事中控制、事后复核的规范措施。
05
递表前突击分红1亿
募资1亿元补流必要性遭质疑
此次IPO,青牛技术计划募资5亿元。其中,“全媒体联络平台技术升级建设项目”拟投入募集资金2.36亿元,“研发中心建设项目”拟投入募集资金8,110.66万元,“营销网络建设项目”拟投入募集资金4,309.27万元,余下1.4亿元将用于补充流动资金。
瑞财经《预审IPO》,在IPO大额募资之前,青牛技术曾于2022年进行了现金分红1亿元。

对于募资补流,青牛技术曾表示,伴随业务规模持续扩大,公司需要保持与业务规模相匹配的流动资金以满足日常经营需求。
问询环节,深交所要求青牛技术说明,2022年度大额现金分红后且期末存在大额货币资金的情况下,“补充流动资金”为募集资金第二大用途的必要性与合理性。
对于深交所的质疑,青牛技术表示,公司2023年至2027年的资金缺口预测为2.42亿元。
截止2023年上半年末,青牛技术的货币资金为3.6亿元。青牛技术于招股书中称,公司货币资金主要为银行存款,2023年上半年末时的受限资金仅有33.09万元。
瑞财经《预审IPO》了解到,青牛技术撤回上市申请前,3月15日,证监会连发四大重磅政策。其中,《关于严把发行上市准入关从源头上提高上市公司质量的意见(试行)》中明确提出,要严密关注拟上市企业是否存在上市前突击清仓式分红等情形,严防严查,并实行负责清单式管理。