原创:保参谋
题记:没有十全十美的产品,选一款适合自己的产品即可。保参谋的【产品测评】系列,只是把保险销售不愿意告诉你的内容,找出来告诉你而已。无关褒贬,只看合同。
如果你对百万医疗尚无概念,请点击阅读
医疗险和重疾险,我们不一样!
百万医疗:要怎么选?
百万医疗:宽限期就是“救命期”
百万医疗:一年一个新版本的“玄机”
百万医疗:续保条款才是命门
百万医疗险:有医保和无医保的差别
01
概述
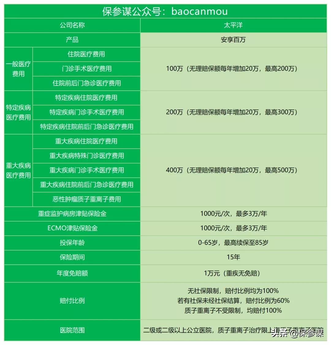
应微信公众号后台粉丝要求,今天测试的产品为:太平洋安享百万医疗保险(2020版)。这也是太平洋推出的续保时间最长的百万医疗险,保障续保期为15年,相比太平洋保险旗下的其他百万医疗险,这款产品的续保期非常不错。

02
续保条款

点评:
1-这款产品的保障期为15年;
2-这款产品为非保证续保产品,续保需要提交申请,保险公司同意后可继续续保;
3-如果产品停售,或超过续保年龄不再接受续保。也就是说,这款产品如果15年后依旧没有停售,是可以提交续保申请的。
03
既往病

点评:
1-这款产品的既往病定义的很明确:合同生效之前或观察期内出现的疾病(或并发症),均在免责条款中;
2-作为一款续保15年的百万医疗险来说,这样的责任界定也是可以理解的。严格是严格了一点,但保险公司也需要做适当的风控不是。
04
费率调整


点评:
1-在15年的续保期期间,保险公司有权对产品的费率进行调整;
2-首次费率调整在上市销售后3年,且费率调整幅度不超过调整前的30%;
3-触发费率调整的两条线:单品赔付率超过85%,或者高于行业平均赔付率10%;
4-由于这款产品上市不久,各种数据都尚未显现,后期费率走向只能依靠时间来检验了。
05
宽限期

点评:
1-这款产品的宽限期为60天,也就是说这60天内发生医疗事故,保险公司仍承担保障责任;
2-不过由于这款产品的续保期为15年,所以60天的宽限期已经不那么重要了。因为如果某个人动用了百万医疗,是绝对不会停止续保的;
3-虽然这款产品的续保费率可调,但再怎么调整费率也不会比医疗费用高。
4-只是如果费率过高,很多健康体后续可能会自行退保,从而选择其他的医疗险进行投保。当然,这仅仅是猜测,具体情况还有待时间检验。
06
延长治疗



点评:
1-合同期满,被保人住院治疗仍未结束的,继续承担此次住院发生的住院医疗费用;
2-继续承担的住院医疗费用最长不超过合同期满后的30天,包括一般住院医疗费用、特定疾病医疗费用和重大疾病医疗费用。
07
保障责任



点评:
1-这款产品的住院医疗责任,界定的非常明确;
2-只要是合同内的责任,保险公司都会赔付,如果不是合同内的责任,保险公司可以不赔付。
08
重症监护病房津贴保险金

点评:
1-被保人发生重症监护病房治疗的,按实际住院天数和每日津贴金额给付重症监护病房津贴保险金;
2-每日津贴金额为1000元,不过一年最多只能领取30天。
09
ECMO津贴保险金

点评:
1-被保人发生ECMO,也就是人工肺治疗的,按实际住院天数和每日津贴金额给付ECMO津贴保险金;
2-每日津贴金额为1000元,一年最多只能领取30天。
10
无理赔优惠

点评:
1-太平洋安享百万一般医疗初始保额为100万,无理赔保额每年增加20万,最高为200万;
2-特定疾病医疗保障涵盖了55种轻症,初始保额为200万,无理赔保额每年增加20万,最多300万;
3-重疾医疗保障覆盖了105种重疾,初始保额为400万,无理赔保额每年增加20万,最多500万;
4-市面上的百万医疗险一般医疗保额大多在200-300万左右,这款产品的一般医疗保额仅100万;
5-在无理赔情况下,次年增额20万,增至满额需要5年无理赔,一旦有理赔,额度就不能再增加。
11
免赔额及赔付比例
为了避免和保险销售撕逼,后面的内容不放了。有兴趣的可搜索微信公众号保参谋(baocanmou),查看原文。