很多小的不适,到附近公立医院就能解决,但遇上大点的病就要去更擅长的医院了。
在山西,都有哪些好医院呢?不同专科到底哪家医院水平更好呢?
这份医院综合及专科排名一定能够帮到你,快看看吧。
综合排名

山西省医院综合实力
专科排名
- 儿科
小儿呼吸疾病、心脏疾病、五官疾病、消化问题、神经发育问题、皮肤病、生长发育、儿童保健、小儿骨病等

山西省医院排名-小儿疾病
- 妇科
妇科炎症、妇科内分泌疾病、盆底疾病、妇科肿瘤、流产、不孕不育、计划生育、性功能障碍等

山西省医院排名-妇科疾病
- 心血管内科
心律失常、心衰、高血压、冠心病、心瓣膜病、心肌病、心包疾病、心血管病、肺动脉高压、低血压等

山西省医院排名-心血管疾病
- 呼吸内科
肺部&呼吸道感染、支气管病、结核、肺栓塞、肺心病、间质性肺病、肺结节、肺癌、呼吸窘迫、呼吸衰竭等

山西省医院排名-呼吸系统疾病
- 消化内科
食管疾病、胃疾病、肠道疾病、肝胆胰疾病、腹膜及肠系膜疾病、腹水、便秘、腹泻、消化道出血

山西省医院排名-消化系统疾病
- 神经内科
脑血管疾病、偏头痛、脑部炎症性疾病、脊髓炎、癫痫、痴呆、代谢病和遗传倾向疾病、神经病、周围神经病及重症肌无力等

山西省医院排名-神经系统疾病
- 内分泌代谢科
糖尿病、肥胖症、脂质代谢紊乱以及甲状腺、垂体、肾上腺、性腺、甲状旁腺等疾病

山西省医院排名-内分泌代谢疾病
- 皮肤科
皮肤真菌病、昆虫性皮肤病、维生素缺乏皮肤病、皮炎、皮疹、红斑、毛发及甲床问题、皮肤肿瘤、疱疮等、皮肤美容

山西省医院排名-皮肤病
- 泌尿外科
尿结石、肾结石、肾脏和膀胱肿瘤、前列腺疾病、*丸睾**疾病、梗阻性尿道疾病、女性泌尿系统疾病等

山西省医院排名-泌尿系统疾病
医保报销提醒
- 以上医院多位于太原,有当地医保的小伙伴,持社保卡就医,门诊和住院均可按规定报销。
- 如果参保地不是就医地,属于异地就医,就医前一定要备案。
- 山西省的小伙伴如果需要在外省异地就医,也一定要在参保地提前备案。
- 备案后,在异地定点医院住院可刷卡直接结算,无需再返回山西省报销。
- 就医报销范围统一为贵州省目录,报销比例执行参保地政策,一般比在本地看病低。以太原市为例,异地就医报销比例在太原市待遇标准基础上降低5%-10%
- 未按规定办理异地就医备案登记,报销比例降低,甚至不予报销。具体备案流程和材料,可以电话咨询参保地医保局。一般可以现场备案或者电话备案。
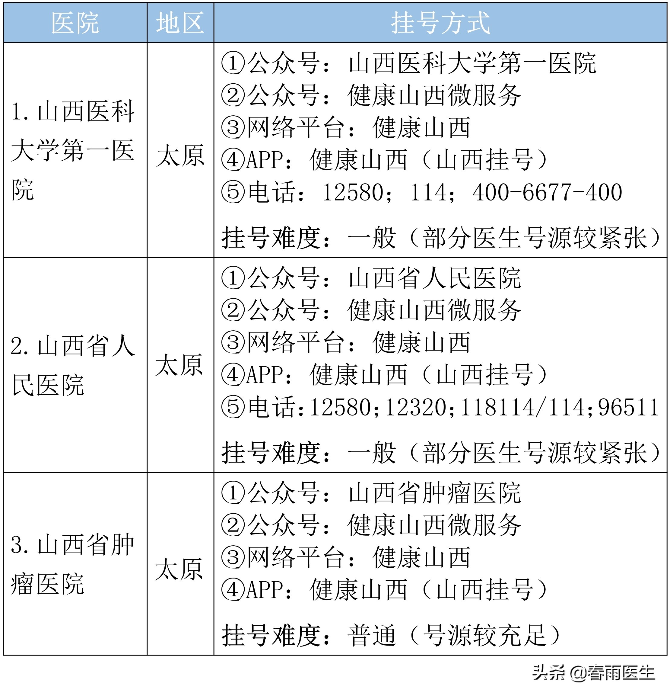
*载下**“春雨医生”APP,查看山西省更多专科排名!还能查询各大医院挂号方式、挂号难度,全国各省市医院都可以查!
医院选取依次参考如下资料:(1)复旦大学医院管理研究所《中国医院及专科声誉排行榜》。(2)政府卫生部门评定的临床重点专科和教育部门评定的重点学科分布。(3)医院对应科室的高级职称人数。(4)医院对应科室的床位数。