质押鑫苑服务4亿存款后,张勇能盘活鑫苑置业吗?

纠缠已久的鑫苑系存款质押疑团迎来最新调查结果:受质押支持融资活动的所获资金,最终输送至鑫苑(中国)置业有限公司(以下简称"鑫苑置业"),并用于其日常业务活动,即项目建设及交付保证。

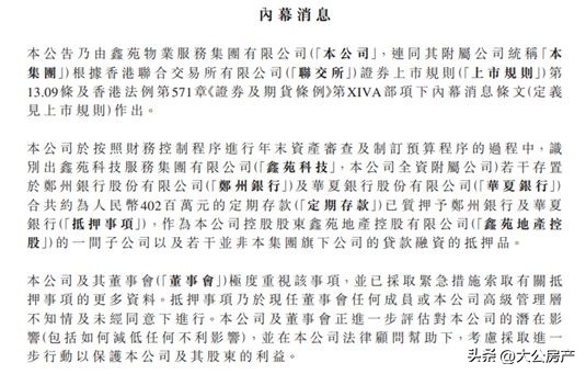
质押鑫苑服务4亿存款后,张勇能盘活鑫苑置业吗?   8月15日晚间,鑫苑物业服务集团有限公司(以下简称"鑫苑服务",01895.hk)披露有关独立调查更新及继续暂停买卖的消息。   公告披露,独立顾问于2019年10月1日至2022年12月31日期间,识别出鑫苑科技及其直接附属公司河南鑫苑物业服务有限公司合共订立32笔交易,交易性质为定期存款、通知存款、结构性存款及金融产品投资。   其中,有28笔已安全归还予本公司及其有关附属公司。然而,余下4笔为未经授权的质押,总额为4.02亿元。受质押支持融资活动的所获资金最终输送至鑫苑置业,并用于其日常业务活动,即项目建设及交付保证。   值得注意的是,独立调查所识别的4笔存款或相应质押乃于董事会不知情或未经同意的情况下作出。由于相关*款贷**未在有关*款贷**到期日前偿还,4笔存款均已被有关银行强制执行。

质押鑫苑服务4亿存款后,张勇能盘活鑫苑置业吗?   受此存款质押事项影响,鑫苑服务自2022年11月16日暂停了在港交所的上市交易,并宣布进行核查。直到近期,调查团队发布最新报告,证实了质押存款所获融资最终输送至鑫苑置业。   然而,时至今日,鑫苑服务仍未在港交所复牌。   未获董事会许可  鑫苑服务4亿存款不翼而飞

质押鑫苑服务4亿存款后,张勇能盘活鑫苑置业吗?   存款质押事项的披露起源于鑫苑服务的自曝。2022年11月15日,鑫苑服务发布公告称,识别出旗下附属公司存置于郑州银行及华夏银行合共约4.02亿元的定期存款已被质押,作为控股股东鑫苑地产控股有限公司(以下简称"鑫苑地产")的子公司以及若干非鑫苑服务旗下公司的*款贷**融资抵押品。   在公告中,鑫苑服务特别指出,抵押事项乃于现任董事会任何成员或本公司高级管理层不知情及未经同意下进行。   IPG中国首席经济学家柏文喜向大公房产表示,这种关联交易属于违反决策程序、未经关联交易专项审查并及时披露,除了违规之外还涉嫌犯罪。   资料显示,鑫苑地产持有鑫苑服务3亿股股份,持股比例为60%;而鑫苑置业则由鑫苑地产全资拥有。鑫苑地产是鑫苑服务的控股股东。   自曝存款质押事项的后一天,鑫苑服务公告暂停在港交所的交易,并宣布进行调查。此后几个月内,鑫苑服务就质押事项及暂停买卖的最新信息陆续发布13篇公告。   综合公告内容来看,鑫苑服务针对质押事件成立独立调查委员会进行调查,并持续停牌,甚至就存款抵押事项向香港国际仲裁中心提交针对鑫苑置业的仲裁。受此事件影响,鑫苑服务至今仍未刊发2022年全年业绩。

质押鑫苑服务4亿存款后,张勇能盘活鑫苑置业吗?   值得关注的是,2022年11月28日,香港联交所发布对鑫苑服务及四名董事的纪律行动声明,谴责该司执行董事王研博、前执行董事黄波损害投资者权益及谴责非执行董事张勇、杨玉岩。   大公房产了解到,鑫苑物业服务于2019年10月上市后不久,并于2020年1月1日至2021年3月31日期间,与母公司及附属公司进行了十项须予公布及关联交易以及透过其持有51%权益的合营公司与母公司的附属公司进行一项交易。   联交所认为,相关交易主要是为母公司的利益而进行,而该公司承认当中有部分构成向母公司提供的财务资助。   在这则联交所的纪律声明中所提及的非执行董事张勇,正是鑫苑系的老板,鑫苑集团的董事长。   鑫苑服务在港上市时,张勇曾对鑫苑服务寄予厚望。他曾表示,鑫苑服务在香港上市,将为公司未来的发展注入雄厚的资本实力,开辟更加广阔的发展空间。如今,为了盘活鑫苑置业,质押了鑫苑服务4.02亿元存款,甚至还引起鑫苑服务不顾情面向香港国际仲裁中心提交仲裁。   不过,在鑫苑服务持续发布的公告中,可以看出鑫苑服务寻求复牌的渴望,同时也收到联交所的多次复牌指引。   不过,由于独立调查尚未最终结束,其2022年年报也还未公布,鑫苑服务想要达到复盘标准尚有一定距离。柏文喜表示,此事需要查明事实,提出切实可行的解决方案并予以公告之后才能达到复牌要求。   镜鉴咨询创始人张宏伟向大公房产表示,鑫苑服务短期内复牌的希望并不是太大,最坏的结果是像泰禾或是阳光城,有可能面临退市风险。   鑫苑服务方面则表示,他们将尽一切所需努力,按联交所满意的方式履行复牌指引,以期在全面遵守上市规则的情况下尽快恢复其股份买卖。   质押物业公司4亿存款后  鑫苑置业仍面临债务压力   实际上,在此次因质押事项停牌前不久,鑫苑服务才刚刚摆脱关联交易及年报难产的问题,结束了长达17个月的停牌之旅,于2022年9月2日恢复股份买卖。然而,仅在两个月后,鑫苑服务就再一次因关联交易陷入停牌风波。   鑫苑置业是鑫苑集团旗下的地产开发公司,也是此次质押事项的直接受益人,于2007年在纽交所上市,是首批赴美上市的中国房地产企业之一,曾有着"中国房企赴美上市第一股"的美誉。   大公房产了解到,2022年6月24日,鑫苑置业曾收到纽交所的通知信,称其ADS交易价格低于合规标准,并且公司恢复合规的适用补救期将于2022年12月24日到期。   按照相关规定,如果在六个月补救期届满时,补救期最后一个交易日的ADR收盘价为1美元,并且如果在补救期最后一个交易日结束的30个交易日内未达到1美元的ADR平均收盘价,纽交所将启动停牌和退市程序。   此外,受债务违约影响,在2022年5月31日-7月1日,鑫苑置业及其子公司曾三度被法院列为被执行人,被执行金额总计10.6亿元。   2022年10月11日,鑫苑置业于新交所发行上市的两只优先票据"14% UNSUB NTS 25/01/2024 USD (REG S)"和"14.5% UNSUB NTS 17/09/2023 USD (REG S)"未能按时偿付美元债利息发生违约,还触发了约2.3亿美元本金的提前偿付。   据此,两笔违约本息合计为约2.67亿美元,约合人民币20亿元。这正是在鑫苑服务自曝存款质押事项前不久。

质押鑫苑服务4亿存款后,张勇能盘活鑫苑置业吗?   整体来看,鑫苑置业2022年上半年可谓债务压力巨大。据其发布的2022年债券中期报告显示,截止报告期末,该公司合并报表范围内负债总计578.99亿元,其中有息负债总额100.68亿元,一年内到期有息负债35.42亿元,而公司期末现金及现金等价物为18.86亿元,仅达到即将到期负债总额的一半。   近年来,鑫苑置业的经营状况也不容乐观。数据显示,2017年-2022年鑫苑置业录得收入分别为19.77亿美元、22.18亿美元、24.83亿美元、17.46亿美元、15.36亿美元和9.5亿美元,其营业收入在2019年攀至高峰后又逐渐下降,直至2022年跌下10亿美元的门槛。   随着营业收入的下滑,鑫苑置业也陷入持续亏损的旋涡。自2020年至今,鑫苑置业连续三年持续净利润亏损,分别亏损0.68亿美元、4.13亿美元和2.59亿美元。   "黑铁"时代  鑫苑集团何去何从?   2007年,鑫苑置业成功在美上市,获得"中国房企赴美上市第一股"的称号,张勇也凭借鑫苑置业的上市迎来了自己人生中的高光时刻。   此后十年,鑫苑置业经历了方向调整、规模扩张、组织再造,引入多位万达老将的加入。这十年也是地产行业的黄金十年,许多头部房企正是抓住这段时间的机遇,迎来规模与效率的大幅提高。   然而,坚持"不囤地、不捂盘、零库存"开发模式的鑫苑系,终是没能在黄金时代站稳脚跟,始终徘徊在中小房企之列。   2017年,张勇大手笔"承包"了纽约时代广场的广告大屏向全球华人拜年,一时风光无限。这次高光之后,鑫苑系便迈入低谷,不仅是经营上被人落下一大截,更是陷入债务泥潭的旋涡。   资料显示,2014-2021年,鑫苑置业的销售额分别为82.3亿元、135.6亿元、190.7亿元、233.1亿元、295.1亿元、221.9亿元、226.3亿元及200.5亿元,在2017年达到高点后便停滞不前,甚至还出现下滑。   2021年以来,鑫苑置业的危机逐渐爆发。财务危机、债务违约等消息从2021年下半年开始不断传出,并从财务危机传导至项目危机,进而导致项目停工、业主维权,企业风评急速下滑。

质押鑫苑服务4亿存款后,张勇能盘活鑫苑置业吗?

质押鑫苑服务4亿存款后,张勇能盘活鑫苑置业吗?   迄今为止,鑫苑置业仍有八次被法院列为被执行人的记录,被执行金额已经达到13.75亿元。此外,鑫苑置业还被两家中级人民法院限制高消费,这让曾经风光一时的鑫苑创始人张勇也陷入窘境。   实际上,面对当下的行业及市场环境,许多头部房企仍在持续承压,更不要说中小企业。关键在于是否能改善自身经营状况,促进良性循环,等待市场环境的改善。   张宏伟表示,从目前鑫苑的整体区域布局来看,鑫苑以河南为大本营,布局相对较多,在其他区域的布局偏三四线城市,核心一线城市布局偏少。从区域布局、城市布局来看,存在一定市场压力和销售压力。短期来看,其经营状况仍要以保交楼、保交付为主。   张宏伟也提到,如果在保交楼的过程中,能够吸引到有背书能力的股东,那企业的经营状况可能会恢复得更快一点。   在2022年3月,王健林曾化身"白衣骑士"拉了鑫苑一把。在鑫苑董事长张勇带队前往万达集团之际,万达与之签约了合作协议。鑫苑置业将旗下多个商业项目交由万达管理,期望以此获得更好的效益,度过资金难关。除此之外,两者便再无过多合作。   鑫苑置业至今仍在为化解危机而努力。8月21日,鑫苑置业发布公告,宣布交换要约的结算和新票据的发行已于2023年8月18日完成。据悉,截至2023年8月18日,鑫苑置业已对现有票据总未偿本金中的3.07亿美元进行了交换,同时发行了总本金为3.31亿美元的新票据。   柏文喜认为,企业要顺利走出行业寒冬一方面需要自身及时调整发展战略与业务规划,并积极进行债务和业务重组,引进资源和提升经营,另外也有赖于楼市回暖和房产行业的整体性复苏。   未来,鑫苑服务是否能成功复牌,鑫苑置业又是否能顺利走出困境,大公房产将持续观察。