今天给大家带来的是重庆邮电大学控制考研分析
满满干货~还不快快点赞收藏
一、重庆邮电大学

学校简介
重庆邮电大学 简称 " 重邮 ",坐落于直辖市- 重庆市 ,入选国家"中西部高校基础能力建设工程”、国家“ 卓越工程师教育培养计划 ”。 软件工程和控制科学与工程获评B- 。重邮共有在职教职工2100余人,高级职称850余人,博士生导师和硕士生导师900余位。
学院简介
自动化学院拥有“控制科学与工程”、“仪器科学与技术”、“电气工程”等3个一级学科硕士学位授予权,拥有“电子信息”、“交通运输”和“能源动力”3个全日制专业硕士学位授予权。其中“控制科学与工程”为重庆市一流学科、“仪器科学与技术”为重庆市重点学科。
二、近五年分数信息对比




三、考试科目
自动化学院
控制科学与工程(专业代码081100)
初试内容:
①101 思想政治理论
②201 英语(一)
③301 数学(一)
④805 自动控制原理
研究方向
(01) 模式识别与智能系统
(02) 检测技术与自动化装置
(03) 控制理论与控制工程
(04) 智能感知与自主控制
(05) 复杂系统优化与决策
交通运输(专业代码086100)
初试内容:
①101 思想政治理论
②204 英语(二)
③302 数学(二)
④805 自动控制原理
研究方向:
(1)智能交通系统与交通大数据
(2)车联网与车路协同
(3)人工智能与自动驾驶
电子信息(085400)
初试内容:
①101 思想政治理论
②204 英语(二)
③302 数学(二)
④805 自动控制原理
研究方向
(1) 工业互联网与智能制造
(2)自动驾驶与智能网联汽车
(3)无人系统与空地协同
(4)生机电复杂系统与控制
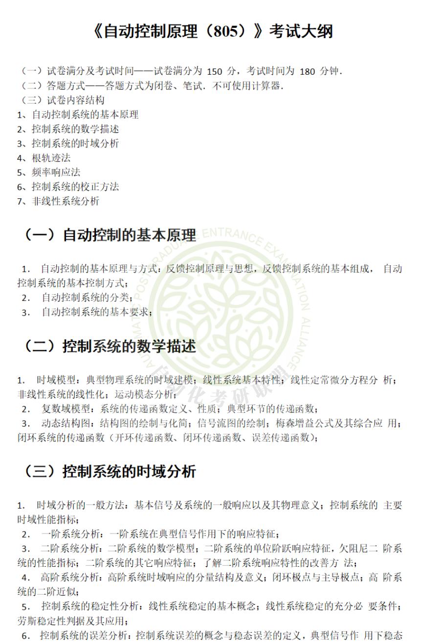
四、初试考试大纲&参考书目


初试专业课参考书目
805自动控制原理
胡寿松. 自动控制原理(第6版). 北京: 科学出版社,2013.

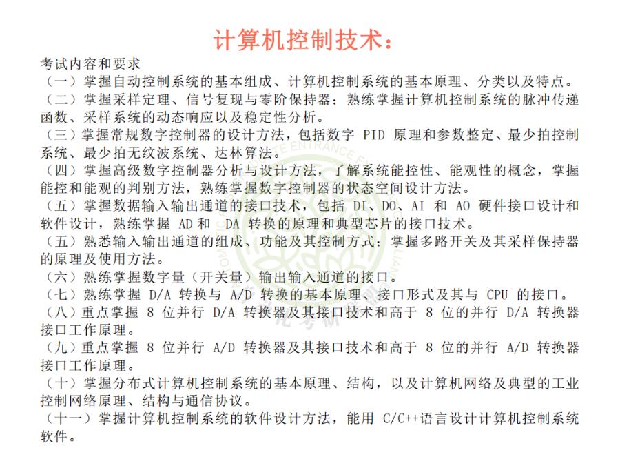
五、复试大纲

参考书目
1. 《计算机控制技术及应用》 王平、谢昊飞、蒋建春等编著 机械工业出版社

C程序设计 第5版 谭浩强

计算机网络 第八版 谢希仁


六、近五年录取情况


注:计划招生和实际招生有所出入,大家以官网信息为准。

七、学费&奖学金&就业方向
学费
学硕:8000元/学年
专硕:10000元/学年
奖学金

就业方向
2017届至2021届的毕业研究生,初次就业率都保持在 98% 及其以上,并呈现逐年上升趋势,截止年底基本实现 100% 就业。
从就业行业分布来看,主要集中在通信运营商、设备制造商、信息传输软件和信息技术服务业、科研院所和高校,其中近30%毕业研究生进入 500强 企业就业,在中兴、华为等大型非国有企业就业的研究生比例达20%以上。
八、Q&A
Q : 我想知道其他学校的考研信息,该怎样获取呢?
A : 如果你有什么想了解的,例如学校往年的自动化报考情况、复试笔试的难易情况、面试涉及的主要问题、就业待遇等信息,可以 后台私信留言 哦~学姐一定知无不答,言无不尽!