11月11日,复旦版《2016年度中国医院排行榜》和《2016年度中国医院专科声誉排行榜》在上海发布,全国共有100家医院进入“复旦版排行榜”。
青岛大学附属医院进入综合榜
排名第75名

山东省眼科研究所青岛眼科医院
的眼科进入专科排行榜
排名第9名

山东这些医院上榜
综合榜:
山东大学齐鲁医院
山东省立医院
青岛大学附属医院
山东省肿瘤医院
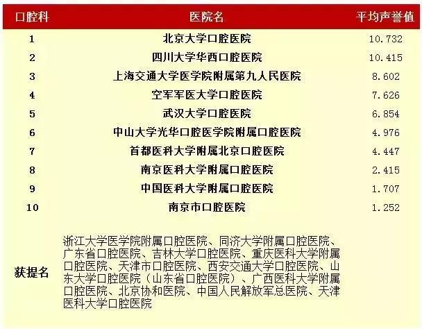
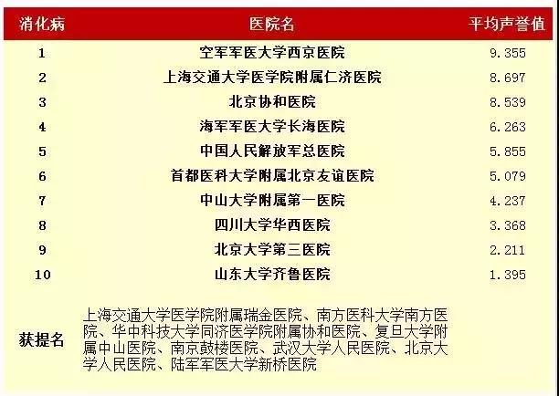
专科排行榜:
山东省立医院耳鼻喉科
山东大学齐鲁医院的妇产科、神经外科、
消化病、血液学、康复医学、检验医学
山东省眼科研究所青岛眼科医院的眼科
山东省肿瘤医院的肿瘤学

具体来看看榜单吧
2016年度中国医院排行榜(综合)





2016年度中国医院专科声誉排行榜(专科汇总)



2016年度(全国)专科排行榜
































近年来,
为了解决床位少、看病难等问题,
青岛已建成或开工建设一批大型医疗机构,
小编统计了下,
未来三年,
每年都有新医院建成。
2017年
青岛新世纪妇儿医院

位置:在青岛市儿童医院旧址(市北区武定路27号)基础上改造
面积和床位:项目占地面积11067㎡ ,设有病房95间,病床床位120张
医院定位:妇儿国际医疗中心
投用时间:计划2017年11月投入运营
城阳区第二人民医院

位置:城阳区棘洪滩街道,春阳路以北、锦盛一路以东、岙东北路以西、上崖村西南侧地块
面积:总占地约80亩
医院定位:综合性二级甲等医院
投用时间:预计2017年12月投用
2018年
青岛北部医疗中心

位置:平度南部新区阳光大道以北、台湾路以西、澳门路以东、经三路以南
面积和床位:总建筑面积约13.5万平方米,床位规模800张
医院定位:非营利性三级甲等公立医院
投用时间:预计2018年年底前主体工程竣工
青大附院东区综合病房楼

位置:青岛市崂山区海尔路59号
面积和床位:工程综合病房楼主楼地上16层,建成后拟增加床位350张,年门诊量约增加50万人次,手术约增加8000台次。
投用时间:计划于2018年5月建成。
青岛英慈万达国际医院

位置:东方青岛影都内
面积和床位:床位200张
医院定位:国际高端医院
投用时间:计划2018年7月开业
青岛市市民健康中心

地址:红岛高新区
面积和床位:一期工程可提供2000多张床位
医院定位:青岛最大公立医院
投用时间:一期工程预计2018年底投用
青岛眼科医院红岛项目

位置:红岛经济区双积路以南、规划经二路以北、会展中心以西地块内
面积和床位:项目占地面积约26666.7平方米,拟设床位数300张
医院定位:包括眼科医院和山东省眼科研究所
投用时间:预计2018年12月交付使用
青岛第八人民医院东院区

位置:位于李沧区金水路与宾川路交会处
面积和床位:规划总建筑面积92000平方米,总规划床位1200张。
医院定位:三级甲等综合医院
投用时间:计划建成时间2020年
2019年
上海市东方医院青岛分院

位置:胶州市大沽河旅游度假区尚德大道以东、滨湖路以南
面积和床位:建筑面积10万平方米,开放床位2000张
医院定位:三级甲等综合医院
投用时间:预计于2019年完工
青岛滨海学院附属医院

位置:西海岸新区古镇口军民融合创新示范区
面积和床位:面积36.4万平方米,规划床位1500张
医院定位:三级甲等综合性医院
投用时间:2019年投入使用
2020年
青岛市公共卫生中心

位置:青岛市疾病预防控制中心和青岛市传染病医院(青岛市第六人民医院)原址
面积和床位:规划建设床位500张
医院定位:包括青岛市疾病预防控制中心和青岛市公共卫生临床中心两大功能机构
投用时间:预计2020年正式投入使用
这些干货赶紧收藏一份!
但希望你永远也用不上~