——原标题:【最全】2022年工程建设行业上市公司全方位对比(附业务布局汇总、业绩对比、业务规划等)
行业主要上市企业:中国建筑(601668.SH)、中国中铁(601390.SH)、中国铁建(601186.SH)、中国交建(601800.SH)、绿地控股(600606.SH)、中国电建(601669.SH)、中国中冶(601618.SH)、中国能建(601868.SH)、上海建工(600170.SH)、陕西建工(600248.SH)、中国化学(601117.SH)、浙江建投(002761.SZ)、中国核建(601611.SH)、四川路桥(600039.SH)、安徽建工(600502.SH)等
本文核心数据:上市企业营收、热力地图、业务概况、业务占比、业务毛利率、资产负债率
1、工程建设行业上市公司汇总
根据中国施工企业管理协会编撰的《中国工程建设行业发展报告(2021)》中对于工程建设行业的叙述与定义,工程建设行业属于《国民经济行业分类》(GB/T 4754-2017)中的建筑业(E)。建筑业由房屋建筑业(E47)、土木工程建筑业(E48)、建筑安装业(E49)以及建筑装饰、装修和其他建筑业(E50)4大类构成。其中土木工程建筑类代表企业有中国建筑、中国中铁、中国铁建、中国交建等;建筑装饰和其他建筑业代表有金螳螂、江河集团等;房屋建筑业代表有重庆建工、高新发展等;建筑安装业代表有深桑达A、亚翔集成等。




2、工程建设行业上市公司业务布局对比
从我国工程建设行业上市公司业务布局状况来看,大型工程建设企业多采用多元化业务布局,业务范围涉及工程建设领域多个细分领域。同时在各细分领域又出现了领先企业,例如交通基建龙头中国交建、水电工程建设龙头中国电建等。各上市企业重点布局区域有所不同,以中国东部地区为主要布局区域,总体上大型企业国外布局较多,中小企业业务目前依旧集中在国内。




3、工程建设行业上市公司工程建设业务业绩对比
从中国工程建设行业上市公司工程建设业务业绩来看,中国建筑、中国中铁、中国铁建等企业等工程建设业务营收规模庞大,其中又以中国建筑为最。中国建筑2020年工程建设业务营收超过了1.3万亿,同时中国建筑在ENR“全球最大250家承包商”排名中多年位列第一。工程建设行业上市公司工程建设业务毛利率水平普遍较低,平均保持在10%左右。从资产负债率角度来看,工程建设行业上市公司资产负债率普遍较高,整体水平在70%左右。

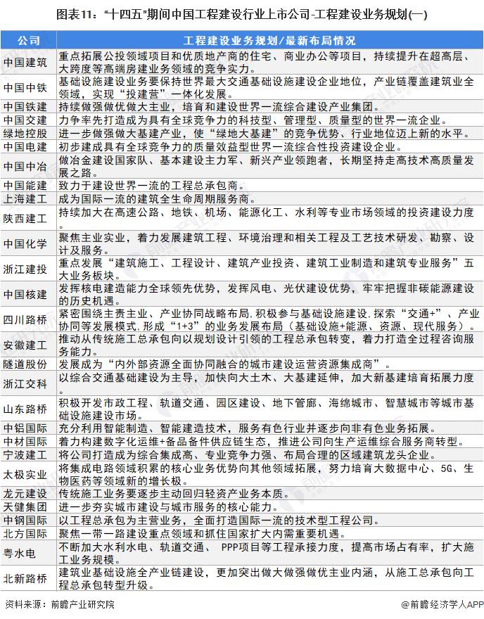
4、工程建设行业上市公司工程建设业务规划对比
《中华人民共和国国民经济和社会发展第十四个五年规划和2035年远景目标纲要》中提出要统筹推进传统基础设施和新型基础设施建设,打造系统完备、高效实用、智能绿色、安全可靠的现代化基础设施体系。中国工程建设行业上市企业以“十四五”规划为指导思想,对自身工程建设业务布局、整体企业发展做出了相应规划,从而顺应时代发扎,提高经营效益。


以上数据参考前瞻产业研究院《中国工程建设行业市场前瞻与投资战略规划分析报告》,同时前瞻产业研究院还提供产业大数据、产业研究、政策研究、产业链咨询、产业图谱、产业规划、园区规划、产业招商引资、IPO募投可研、IPO业务与技术撰写、IPO工作底稿咨询等解决方案。