
又到一年报考季
最近小编发现后台有很多小伙伴在打听
“听说科大高新学院有38个实验室?”
“这些实验室能为学生带来什么?”
“哪些专业能享用这些实验室?”
…………
为了揭开这些实验室的神秘面纱
今天,就来跟小编一起
到信息与科技工程学院找答案吧~~~

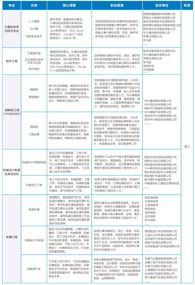
学院专业介绍
信息与科技工程学院是陕西省高等学校创新创业教育改革试点院系,学院成立于2006年,下设计算机科学与技术、软件工程、物联网工程(中兴校企合作)、机械设计制造及其自动化、车辆工程、安全工程、自动化、电气工程及其自动化、软件技术(校企合作班)、电气自动化技术(物联网方向,中兴校企合作)、机电一体化技术等专业。
专业特色展示
(点击小图查看更清晰)

学院特色
* 信息与科技工程学院建有电工电子技术、互联网+、机械设计制造、液压传动、嵌入式、传感器、电力系统继电保护、微机原理与接*技口**术、DSP等各类校内实验室38个;
* 数控精雕、车辆工程实训中心、西部建设集团等多个校内外实训场地;
* 为响应教育部协同育人项目,近年来学院积极拓展人才培养新模式,建立了移动互联网应用技术研究所,同时与尚观科技等合作共建实习实践基地并组建物联网智能设备、商业大数据、云计算、人工智能等新兴技术定单班;
* 引进企业一线工程师为学院开展专业课实践教学工作和创新创业实践活动,近几年学生就业率及就业质量在互联网新浪潮中更加向好。

学院师资
信息与科技工程学院现有专职专任教职工125名,教师中具有中、高级职称的占74%,同时依托西安科技大学优秀的师资资源,聘请多名行业专家担任学科带头人。
优秀教师(部分)风采

价值1000万的实验室
* 在信息与科技工程学院的实验室中,最具有代表性的是传感器实验室、车辆工程实验室、机械设计实验室、车辆电气实验室、车辆电气实验室、 电工电子实训中心、电路实验室、 液压与气动实验室、自动化控制实验室、 电力系统继电保护实验室、单片机开发实验室等;
* 这些实验室在专业领域内都是科研的前沿阵地,是学校为了培训学生科研科技创新的重要理念,为学生提供了优质的实训机会,使其在就业市场中具有较强的竞争力。
实验室(部分)展示

传感器实验室:拥有THQC-1型天煌实验箱16台,并配备各类模块。主要针对测控技术与仪器、微电子(嵌入式方向)和自动化专业的传感器原理及应用课程开设验证性实验。开设电阻式、电容式、电阻式、压电式、磁电式、热电式、光电式和化学等八大类共39项实验。

车辆工程实验室:占地面积约500㎡。实验室分为发动机、底盘拆装实习区,发动机、底盘考核区,整车实训这三个区域,可进行汽车各种发动机、变速器、离合器、差速器、制动、悬架等底盘的结构拆装、检测、考核。

机械设计实验室:实验室现有20台陈列柜(其中10台机械零件陈列柜,10台机械原理陈列柜);15台牛头刨床模型;15台齿轮范成仪;10台车刀量角台;3台蜗轮蜗杆减速器;3台同轴式两级减速器;3台两级圆柱圆锥齿轮减速器;3台分流式两级减速器;3台展开式两级圆柱减速器;4台带传动试验台;20台斜齿轮;20台直齿轮。可同时满足30余人的实验。

车辆电气实验室:占地面积约120㎡,可同时容纳40余人的实验。该实验室可完成汽车点火系统、起动系统、照明系统、信号系统、辅助电器设备系统及车辆电子控制、车用各种传感器等电路分析、检测、故障诊断与排除和考核。

电工电子实训中心:拥有笔记本电脑16台,双踪示波器8台,电子综合实验装置16套,直流稳压电源8台,信号源8台。焊台16套,各类电子元件及套件若干,可同时满足48人操作要求。

DSP实验室:包含实验箱24个,电脑17台,可以开出的实验项目有DSP原理与应用实验、FPGA技术与应用实验。

电路实验室:实验室适用于机电信息学院所有专业,开设电路实验、电路原理实验、电路分析基础实验等。实验室包含16台电工技术试验装置、示波器等。

液压与气动实验室:实验室有拆装实验台、液压回路实验台、气压传动试验箱各4台,能够同时满足30余人的实验与实训。是实验、实训为一体的综合实验室。

自动化控制实验室:有实验设备6台及部分实验所需挂件。该实验室主要适用于电气、自动化专业学生。开出率为100%,达到了设备的充分利用。此外,该实验室还可以完成电力电子技术和电气控制与PLC等课程的相关实训和课程设计。

电力系统继电保护实验室:配备有继电保护实验台8台,可完成电力系统短路保护、过流过载保护、失压欠压保护、接地保护、防雷保护等自动控制保护系统的实验。
单片机开发实验室:S1-410单片机开发实验室现有联想电脑25台,DJCPTH实验箱25套。可以完成计算机组成原理和单片机类的实验实训课程。
同时,信息与科技工程学院
还与全国各大企业建立了合作关系
助力学生实习、就业
真正做到以高素质应用型本科人才为培养目标
合作伙伴:
中兴通讯
陕西科大高新教育科技投资有限公司(教育大数据研究中心)
西安煤矿机械有限公司
中国煤炭科工集团常州研究院
中国煤炭科工集团太原研究院
北京华夏天信集团
科大云服务工作室等
以上就是科大高新
信息与科技工程学院的介绍
我们不仅拥有1000万的实验室
而且还有雄厚的师资力量
学习环境也是十分优异
欢迎与我们一起
开拓创新,锐意进取

请牢记我们在陕招生代码
8051
8051
8051
(重要的事情说三遍)

编辑:杨铭茹
责任编辑:*子唐**淇/董杰
来源:信息与科技工程学院
往期作品(点击进入)
院等你来丨这里有好多产教融合+定制班呐~
专科生的升本+留学方案来啦!!!
七月壁纸,被风吹过的夏天
尊敬的高新旅客,请签收你的暑期安排

微信号 :lovexust
投稿邮箱 :gaoxinxueyuan2015@126.com
记得点在看
