头发对一个人的形象有着极其重要的作用。不同的发型可以给人带来完全不一样的感受。

今天就来讲讲如何正确的洗头,为了方便我等懒癌我还是总结一下洗头的目的洗掉头皮和头发根部的皮脂以及头发上的污渍。

然后再放上个正确洗头方法的极速图。但有很多小技巧和注意事项是没办法总结的,我这篇文章逻辑思路还是很清晰的,大家认真读一遍应该就能记的差不多,看完后可以看极速图帮助回忆。

我们下面直接进入正题,要学会正确的洗头方法首先要明白洗头的原理,我洗头时在洗什么?
下图是皮肤皮脂腺的3D结构图,皮脂腺主要是分泌皮脂的,而皮脂为毛发提供天然的保护作用,赋予头发光泽和防水性能。

皮脂经皮脂管挤出,当头发生长变长通过皮脂管时,就会带走由皮脂管挤出的皮脂。所以我们感觉头发变油主要都是在发根。
另外头发其实是由死去的细胞组成的。头发从外到内有三层结构,毛小皮、毛皮质和毛髓质。毛小皮也就是我们常说的毛鳞片。

毛鳞片,像鱼的鳞片一样,从发根往发尾一层一层紧密均匀地覆盖在头发最外层,这种结构的毛鳞片很容易吸附灰尘。

毛鳞片遇水会打开,这时就可以冲洗掉吸附在上面的污渍。

所以洗头主要是要洗掉头皮和头发根部的皮脂以及头发上的污渍。

一、洗头前准备
洗头前可以梳梳头发、有护理需求的可以涂抹一些头发护理产品,当然还需要选择一款适合自己头皮的洗发水。
1. 梳头发
长发洗头前一定要梳头,将头发中的结都梳顺,这样可以放松头皮,使附着在头皮上的污垢和灰尘浮于表面,便于清洗,从而避免冲水后打结,拉扯伤害头皮,甚至造成掉发的情况。

方法:从头发的末端梳起,然后到发根,直到可以很顺地从发根梳到发尾,梳头最好在1分钟以上。
注意:千万不要从发根开始梳,也不要太用力地拉扯头发,以免损伤发根
工具:使用宽齿缝、圆头的梳子,避免伤到头皮。

2. 涂抹护发产品
长头发或发质较差的人可以在洗头前涂抹护发产品,这样可以减少洗头带来的刺激。

方法:在发尾等头发比较脆弱的地方涂抹温和的护发素。
注意:不要涂抹到发根位置,洗发时头发毛囊打开,护发素涂在发根上,其中的化学物质容易渗入并堵塞毛囊。
时间适中,5分钟左右就可以,一旦超过有效时间,非但不能滋养秀发,还容易造成其干燥、分叉。
3. 选择适合自己头皮的洗发水
选择到适合自己头皮的洗发水,可以清洁头发污渍,滋润受损头发,缓解头皮掉发。

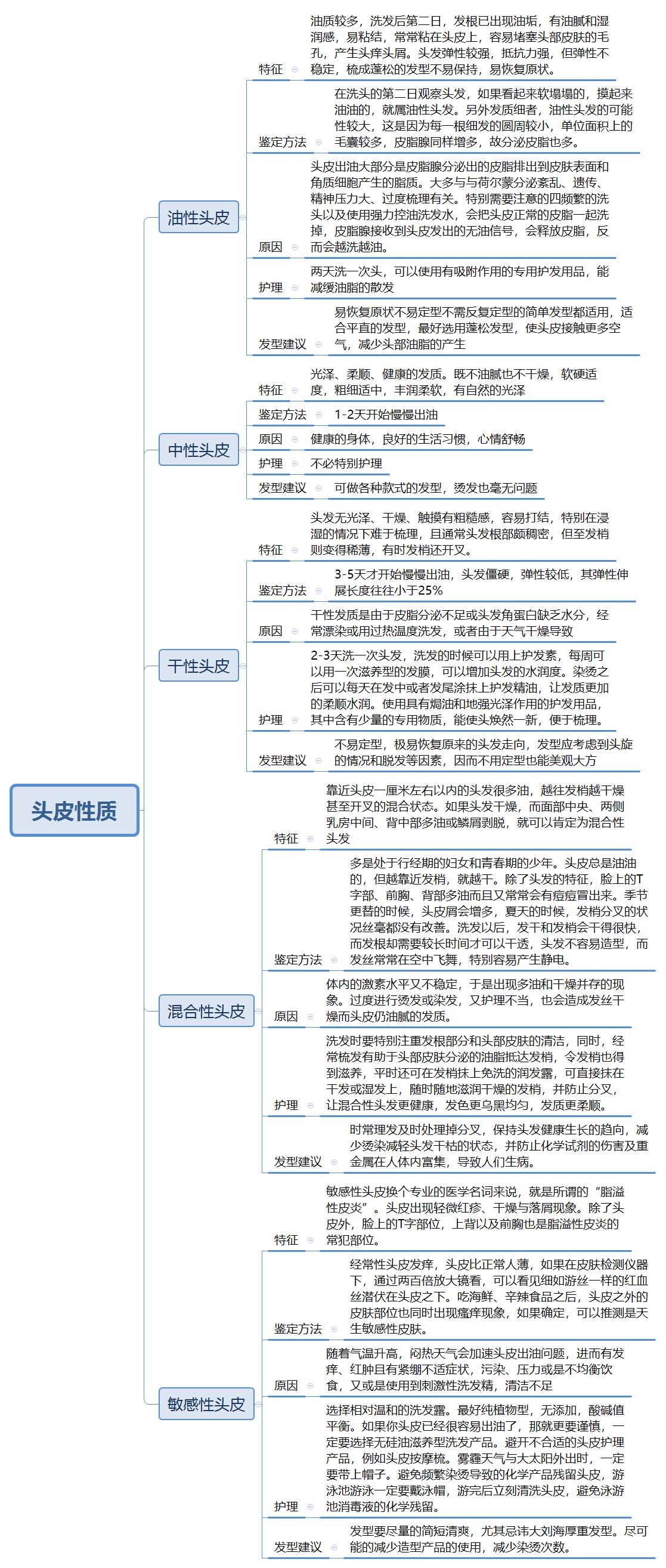
方法:使用温和洗发水洗后,根据纸巾擦拭根部头发的出油情况进行鉴别。还可以根据各种头皮油性特征辅助鉴别。

注意:使用不合适自己头皮性质的洗发水会破坏头皮的水油平衡,导致头发干燥、分叉,头皮屑增多,严重的还会出现头皮脂溢性皮炎、脱发等症状。
二、洗头时间
1. 间隔时间
由于头皮油性、季节、是否经常户外活动等因素不同,间隔时间需要大家自行把握,我给出时间大家可以参考一下。

注意:频繁洗头导致头皮的代谢环境和正常的油脂被破坏,容易诱发脂溢性皮炎。
2. 具体时间
不要在刚醒或者睡前洗,从工作学习的实际情景考虑,建议下午下班放学后洗。

注意:不要早晨洗,刚起床,身体的血液循环系统还没正常恢复,冷水会刺激我们的头部而加快了血液流动的速度,引起头疼等不适症状。起床后,等1-2个小时再洗头
不要湿着头发睡觉,头发湿着毛鳞片就不会闭合,一摩擦就容易掉发,还会让头发变得干燥水分滞留于头皮,出现感冒症状,长期如此会导致气滞血淤、经络阻闭。头发完全干了后,等1-2个小时再睡觉。
三、洗头过程(下面思维导图有很多干货,一定要看)
1. 洗头姿势
最好是保持脸部朝上的姿势来洗头,就是美发店里常见的洗头姿势。自己洗的话尽量让头发向下,这样可以使头发里面的脏东西清洗的更干净。

2. 用温水打湿
用40度左右的热水使头发彻底湿润,热气会使毛孔打开,头皮里的脏东西才能被洗干净,时间不要超过30秒,长发可以略微延长一些时间。
3. 按摩头皮
通过适当的按摩活化血管,放松肌肉,进行减压,要按摩20秒以上,按压超过20次。

4. 涂抹洗发产品
通过洗发产品清洁头发和头皮中的污垢,洗发产品需要在头发上停留30秒以上,洗发液需要比较多的,可以多次清洗。
5. 把洗发产品冲洗干净
用比之前低一些的水温冲洗掉头上的洗发产品,避免化学成分残留,损伤头皮和头发。
6. 用毛巾包裹按干头发
用大而厚的毛巾包裹住头发。然后按干,如果没有干发帽,就用毛巾把头发包裹起来。湿润头发的毛鳞片是张开的,容易受损,因此要尽快吸走水分,让毛鳞片闭合。自然晾干需要半个小时左右。


四、洗头后
1. 涂抹护发产品
使用护发产品可以中和洗发剂中的碱性,使头发保持弱酸性的最佳状态,补充发丝缺失的水分和养分,使头发柔软顺滑,保持健康的光泽,改善头皮的血流,刺激毛乳头和毛母细胞。

方法:把护发素均匀涂在头发上,重点涂在发尾上,用梳子充分梳理头发,使护发素均匀平滑地分布,保留十分钟后再以比之前洗头时更低的温度冲洗干净。

注意:油性和混合性头皮要少用护发产品,使用时只要涂抹在较为干燥发梢部即可。
2. 使用吹风机
我们使用吹风机在控制温度和距离的前提下,尽快吹干头发,让毛鳞片闭合,避免头发受损。

方法:使用高频率的吹风挡,以风力移动的方式,距离15cm吹干头发,从后脑门开始向前吹,没有拿吹风机的手以“Z”字在头皮拨动,最后用冷风把因热量而打开的毛鳞片闭合,这样可以提高光泽度,另外造型后也可以使用冷风定型,如果刘海想要有卷度,可以拽着吹。

注意:每周不要超过3次,先吹发根,这样发根干了以后就比较坚韧,不容易掉发。头发比较长的人,将上片区域的头发固定住,先吹干下片区域的头发。
3. 注意防晒
头发受到的紫外线辐射量是脸部的2倍以上。紫外线会令毛鳞片变薄、剥落,洗完头马上外出,容易导致短发、分叉。

方法:日照较足的情况下外出带个伞或帽子。

如果这篇回答让你有所收获,可以帮到想要学习怎样洗头的你,不妨打赏下。其实能给0.1元我就很满足了,但是系统限制最少也要打赏1元。