
*合六**咨询第280家公司295篇研报
全文8,459字
预计阅读16分钟

公司从软件研发起步,持续转型升级,C2B+O2O,打造互联网全屋定制服务模式,大力布局整装市场
尚品宅配是国内知名全屋定制家具(指桌、椅、床、柜等家庭器具)服务商,专注全屋板式家具(以板材为主要材料的拆装组合式家具)个性化定制生产与销售,同时销售配套家居产品(包括家具、家装、家电等居室相关产品),并向家居行业企业,提供设计软件及信息化整体解决方案。
公司以圆方软件(公司全资子公司)的信息化技术、云计算、大数据应用为驱动,依托新居网(公司全资子公司)的O2O互联网营销服务平台,及佛山维尚(公司全资子公司)的大规模定制、柔性化生产工艺;整合形成“C2B+O2O”模式,打通前端设计、中端定制生产、后端销售渠道,实现全屋板式定制家具的个性化设计、规模化生产、立体式销售、全包式服务。
公司实行“尚品宅配”、“维意定制”双品牌模式,两者在产品定制与服务模式上保持一致,在产品风格上略有差异,可发挥竞争优势,突破单一品牌门店上限。两大品牌均提供免费上门量尺、定制数码设计方案、免费上门安装、免费保修与维护等,家具款式、尺寸、材料、色彩等,消费者均可自由选择。
同时“尚品宅配”产品设计风格种类多,国内外均有涉及;“维意定制”产品设计风格,追求时尚、新颖,更偏向国外元素。公司内部竞争文化较强,双品牌策略,可发挥良性竞争与协同效应,促进产品与服务质量提升,同时有利于提高门店数量,突破单一品牌门店上限。

公司旗下两大品牌
公司从软件研发起步,持续转型升级,打造互联网全屋定制服务模式,并积极布局整装市场。公司发展历程可分为四个阶段:1994~2004年,为家具、家居装饰等领域,提供软件研发服务,积累研发能力,并探索O2O早期模式;2004~2014年,转战定制家具领域,依靠“直营+加盟”扩张线下渠道,及线上O2O引流,实现规模化发展;2014~2017年,重点发力线下购物中心店(SM店),通过上市借助资本力量,促进产能、渠道、仓储物流等加速发展;2017年后,积极布局整装市场,开展自营整装业务,并推出“整装云平台”,赋能装修公司,拓展新的流量入口。
公司依托圆方软件研发设计能力,奠定全屋定制与O2O模式基础。公司创始团队1994年成立圆方网络,同年发布圆方室内设计系统V1.0,1999年成立圆方软件。公司设计系统以服务家具、家居装饰企业为主,逐步涵盖家具、厨衣柜、瓷砖卫浴、装修建材等领域,积累强大软件研发与前端设计能力,为转型定制家具生产奠定基础。同时公司2000年推出家具行业门户网站72home.com,为新居网的前身;72home.com曾尝试团购业务,为公司目前线上引流线下的O2O模式完成早期探索。
公司2004年起,转战定制家具领域,以免费量尺、设计等为特色,逐步推出全屋定制模式,拥有近15年定制家具从业经验。在公司软件销售放缓,房地产市场快速发展的背景下,公司2004年进入家具市场;利用自有设计软件,进行免费量尺、设计,以此为营销手段,吸引加盟商加盟与消费者到店,促进达成交易;同时向家具制造商展示软件优势,提升软件产品销售规模。公司不断创新产品品类,提升产品与服务质量,逐步从衣柜、橱柜,延伸到全屋定制,为消费者提供一站式购物体验。

公司及主要子公司的职能与业务关系
公司通过产品定制化生产,以消费者需求为导向,形成C2B模式,提供“省时省力”的全包式服务。公司自主研发I-Scan家居体验系统,利用VR(虚拟现实)技术,将传统单调的产品展示方式,转变为以消费者体验为核心的全新3D数码展示,使消费者在虚拟空间中,体验不同板材、地板、墙纸、沙发等,在全屋家居环境配搭效果,增强家具定制过程中真实体验。同时公司将设计师从后端推向前端,直面消费者提供服务,使家具消费由过去消费者被动选择,转变为以其需求为导向、主动参与设计的C2B模式,促进家具行业由传统制造业,向现代服务业转型升级。
公司基于长期业务经验,积累不同城市数万楼盘、数十万户型的解决方案数据,及丰富数字化定制家具产品、配套家居产品的3D模型,建立庞大“房型库”、“产品库”、“空间解决方案库”三大数据库,通过云设计、大数据等技术,在前端设计阶段,有效满足消费者个性化需求。公司为消费者提供全包式服务,定制化产品付费,在线预约、上门量尺、方案设计与修改、上门安装、售后维护等均为免费服务,节约其时间精力成本。

公司定制家具业务服务流程
定制家具模式,有利于实现消费者、厂商、社会,多方共赢。定制家具模式,对于消费者,兼顾产品实用性与空间利用率,满足其对个性、时尚、舒适的追求;对于家具厂商,促进实现按需生产,降低生产成本,减轻库存压力,提升盈利空间与抗风险能力;对于社会,有利于避免行业产能过剩,减少木材浪费,促进环境保护,具有良好社会效益。
公司基于深厚互联网技术基因,坚持“互联网+智能化”理念,采用柔性化生产工艺,满足规模化、高效化、定制化生产需求。公司早期主要为委托外协厂商进行产品生产,2006年成立佛山维尚,开启大规模自主生产,以满足门店迅速增加带来的产能需求;同时进行信息化、工业化深度融合,不断引入大数据、云计算、人工智能等先进技术,持续强化智能制造属性,提升产品研发与生产能力。公司2015年获“福布斯中国新制造先锋”,2016年获工信部颁发“智能制造试点示范企业”等奖项。
公司实行实体连锁店与O2O相结合的销售模式,多元化营销拓展流量入口,并引流至线下门店,促进实现产品最终销售。公司早期主要依靠加盟模式建设实体门店,2010年增加直营模式,“直营+加盟”双轮驱动,拓展全国门店布局;通过直营店,主要布局竞争激烈的一、二线市场,保障产品与服务质量,提升品牌知名度与消费者信任;通过加盟店,主要布局二线及以下市场,加快市场覆盖。截至2018年6月底,公司共有线下门店1,848家,其中直营店93家,加盟店1,755家,加盟店中一、二线城市占21%,三、四、五线城市占79%。
公司2007年,基于72home.com网站,打造新居网,开展家居产品团购业务;2009年,转型为“尚品宅配”、“维意定制”两大品牌的垂直电商平台,并结合官方微信公众号等,为消费者提供线上体验、上门量尺等服务,逐步形成线上引流线下的O2O模式。公司2010年起,开展大营销战略,分别签约周迅、李冰冰,作为“尚品宅配”、“维意定制”品牌形象代言人,并加大电视、网络等媒体广告投放,进行多元化线上营销,助力公司品牌升级,为线下门店引流,推动业务快速发展。

公司线下门店网络

尚品宅配官网

维意定制官网
公司2014年起,大力发展购物中心店(SM店)模式。公司认识到传统家具卖场客流量逐渐下滑,消费者逛购物中心的习惯逐渐形成,在此背景下,2014年起实行“搬家计划”,新开直营店均在大型购物中心,并鼓励经销商将门店搬至购物中心。购物中心店虽租金相对较高,但人流量大,可有效提升品牌形象,激发消费者二次装修需求,结合公司强流量变现能力,提升品牌竞争力与持续发展能力。截至2018年6月底,公司共有购物中心店(SM店)与品牌旗舰店970家,其中直营店中购物中心店68家,加盟店中购物中心店887家,在一线至五线城市加盟店中,购物中心店占比分别为79%、73%、65%、55%、28%。
公司2017年起,开启“整装时代”,推出“整装云平台”,赋能装修公司,探索全屋定制整装,尝试打通全屋定制、整装两个流量入口。公司2017年推出“Homkoo整装云平台”,为中小装修公司,提供软硬装软件与供应链支持,并通过家装公司客户,销售公司相关软装产品,打造新的收入增长点。同时公司在广州、成都、佛山等重点城市,推进自营整装业务,通过自营装修团队实际体验整装项目所有环节,对“Homkoo整装云平台”进行针对性调整优化。截至2018年6月底,公司“Homkoo整装云平台”会员数量494家,2018年上半年自营整装业务服务客户782家。
公司“HOMKOO整装云平台”,顺应装修公司转型升级趋势,提供高效管理系统与强大供应链支持。随着消费升级趋势发展,消费者对装修,不再满足单一化服务与标准化产品,希望装修公司提供设计、选材、配送、施工等一站式整装服务。同时目前装修公司,大多缺乏行之有效的管理系统,及完善供应链体系,面临明显转型升级压力。公司从消费者、装修公司需求出发,发挥IT技术优势,为装修公司提供数字化系统,实现软硬装一体化设计、多工地管控、供应链整合、自动化管理等服务,同时以优惠价格为装修公司提供全屋定制家具、配套家居产品、主材辅材等各类家装供应链材料。

Homkoo整装云平台
公司多样化产品与大力度营销推广,推动收入、利润快速增长。总收入:2015~2017年、2018年1~9月分别为30.9亿、40.3亿(+30.4%)、53.2亿(+32.2%)、46.4亿(+29.2%)。归属母公司净利润:2015~2017年、2018年1~9月分别为1.4亿、2.6亿(+83.2%)、3.8亿(+48.7%)、2.9亿(+42.3%)。毛利率:2015~2017年、2018年1~9月分别为45.0%、46.2%、45.1%、43.6%。净利率:2015~2017年、2018年1~9月分别为4.5%、6.3%、7.1%、6.3%。
公司核心管理团队,共同合作20余年,在家居行业,从业经验与资源丰富。公司董事长李连柱,1964年生,华南理工大学硕士毕业,毕业后曾留校任教,公司创始人之一,现兼任圆方软件执行董事、总经理;董事、总经理周淑毅,1964年生,华南理工大学硕士毕业,毕业后曾留校任教,公司创始人之一,现兼任佛山维尚总经理;董事、副总经理彭劲雄,1971年生,华南理工大学硕士毕业,现兼任圆方软件副总经理、监事。李连柱、周淑毅,为华南理工大学同学,合作创业,共同负责公司业务与管理;彭劲雄曾为李连柱学生,主要负责公司软件设计与开发工作。
公司2004年成立,总部位于广州,目前共有13家全资子公司,总股本1.99亿股。公司董事长李连柱,直接持有0.47亿股(占23.5%);董事、总经理周淑毅,直接持有0.17亿股(占8.8%);李连柱、周淑毅,两人为一致行动人,为公司控股股东、实际控制人。
公司前 10 大股东情况(单位:百万股)

资料来源:公司公告、*合六**咨询
截至2017年底公司员工情况(单位:人)

资料来源:公司公告、*合六**咨询
公司2017年在深交所创业板上市,募集资金净额13.7亿,主要用于:智能制造生产线建设项目,投入8.2亿;营销网络建设项目,投入2.3亿;互联网营销O2O推广平台项目,投入2.1亿;家居电商华南配套中心建设项目,投入1.1亿。截至2019年1月11日,公司股票收盘价格60.23元/股,总市值120亿。

中国家居装饰及家具行业市场空间广阔,定制家具行业快速增长
房地产市场发展、城镇化进程、消费升级等利好因素驱动,中国家居装饰及家具行业市场空间广阔。随着中国城镇率不断提高,国内房地产市场快速发展,住宅销售面积持续增加,根据Frost & Sullivan预测,2021年中国城镇人口将超9亿人,较2017年增加约1亿人,新增住房需求超30亿平米;同时随着居民收入提高,消费升级驱动下,二次装修与家具更新需求加速释放,均为家居装饰及家具行业发展提供市场空间。根据Frost & Sullivan数据,2016年国内家居装饰及家具行业总销售额达4万亿,预计2021年前将保持9.6%左右的年复合增长率。
年轻人群成为消费主力,定制化消费理念日益普及,定制家具行业快速增长。80、90后适婚人群,是家居装饰及家具行业消费主力,对家居环境自主设计意识强,追求个性化、时尚化,为定制家具行业发展升级提供动力。公司公告披露,近年来国内主要定制家具企业收入增速为30~50%,大幅高于家具行业整体10~15%的增长率;定制家具行业快速发展,同时定制家具占家具市场份额仍不足20%,成品家具占家具市场份额超70%,定制家具市场份额仍相对较小,发展潜力巨大。
全屋定制是定制家具行业发展方向,新技术应用不断提升生产效率。定制家具发展早期,主要集中在定制橱柜、衣柜等领域,随着家具企业生产技术提高与居民定制化消费理念成熟,逐步拓展到卧室、书房、客厅、餐厅、厨房等全屋定制领域,成为定制家具行业重要发展方向。随着定制家具行业发展,非标准件比例不断提高,数字化、网络化、人工智能等技术被不断引入,通过智能制造实现大规模、柔性化定制生产,不断提升行业生产效率。
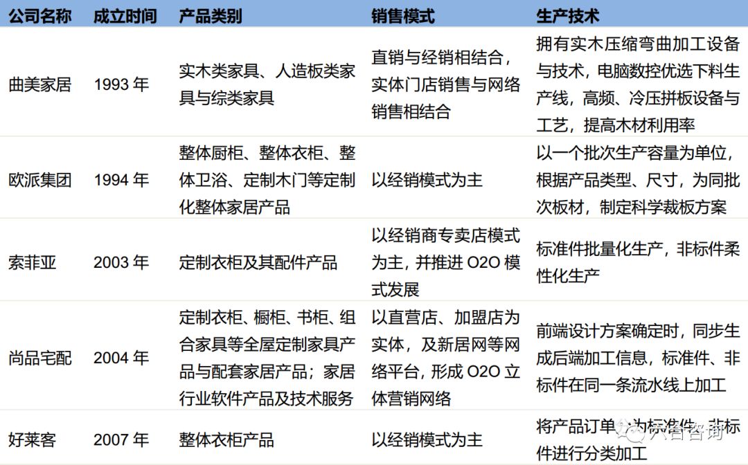
公司与主要竞争对手对比

资料来源:公司公告、*合六**咨询

公司定制家具产品风格、品类多样,注重产品与技术创新,柔性化工艺助力定制家具规模化生产
公司定制家具产品风格、品类多样,可定制家具范围广。公司主要产品与服务,包括卧室、客厅、餐厅、厨房等家居空间,所需衣柜、电视柜、橱柜等全屋板式定制家具产品,及沙发、床垫等配套家居产品,通过与消费者对家居方案的互动设计、上门量尺、柔性化生产、配送安装等服务,满足消费者对家居产品的个性化定制需求。
公司全屋板式定制家具服务,拥有新实用主义、简约风、欧式风、中式风、田园风等多种家居风格,涵盖丹麦风情、北欧阳光、新中式主义、英伦印象、米兰剪影、挪威月色、拉菲庄园、莫奈花园等数十个家具系列,在家居风格数量、家具系列数量、可定制家具范围等方面,具有较强竞争力。
公司部分全屋板式定制家具产品

资料来源:公司公告、*合六**咨询
公司部分配套家居产品

资料来源:公司公告、*合六**咨询
公司注重产品创新,不断拓展产品品类,推出多种服务套餐,促进产品销售。公司针对不同年龄层家庭成员,设计差异化产品,推出“伴你童行”儿童系列产品、“学有所成”学子系列产品,满足其个性需求。公司2018年推出“518智享套餐”,包含丰富产品品类,全屋定制518/m²起,为消费者带来更大便利与优惠,同时明确计价方式,增强消费者信任。公司上线“尚品宅配家居”、“维意定制好设计”服务平台,通过积分体系,驱动全国上万名家居顾问(设计师),为门店消费者提供高质量服务。
公司配套家居产品,主要为外部采购,包括沙发、床垫、茶几、餐桌椅、饰品、厨电等,上游采购厂商包括顾家家居(沙发)、喜临门(床垫)、方太、老板(厨电)等知名品牌;公司推出“宅配优选”、“维意甄选”等配套产品套餐,具有套餐式销售、多SKU等特点,推动配套家居产品销售,提高客单价。
公司采用柔性化生产工艺,满足规模化、高效化、定制化生产需求。公司在前端设计阶段,基于自有数据库资源,利用房型搜索与云匹配技术,快速匹配设计方案,并结合客户个性化需求,经过再设计,得出客户满意的个性化空间解决方案。公司在中端生产阶段,采用柔性化生产工艺,按批次而不是按订单,组织生产,实现个性化与规模化有效协同,提升材料、仓库利用率,降低生产成本。
公司运用自主设计软件与信息化技术,对数控设备进行升级改造,采用机器学习人工智能算法,对订单进行审核、拆单、排产;将一定数量同类板材订单,合并成一个生产批次,并形成加工、分拣、分包、入库等指令;前端设计方案确定时,同步生成后端加工信息,实现标准件、非标件在同一条流水线上加工。公司在广东佛山、江苏无锡、四川成都,分别建立研发、生产中心,发挥各地家具供应链配套优势,形成华南、华东、西南三足鼎立局面,进一步扩大定制家具产能,更好满足不同地区市场需求。

公司产品生产流程
公司注重技术研发与应用,研发费用快速增长。近年来,公司重点推进“赋能平台”、“整装云平台”、“智能化平台”、“自动化项目”等多个研发项目。公司2015~2017年研发费用,分别为0.77亿、1.41亿(+82.5%)、1.97亿(+39.7%),占营业收入比例分别为2.5%、3.5%、3.7%。
“赋能平台”:以大数据为基础,提升获客能力与成交率,包括服务于整装“518智享套餐”的智享套餐互动系统、提供设计方案的美家自媒体平台等。“整装云平台”:为中小家装公司提供设计解决方案、多工地管理方案及供应链解决方案,助力公司拓展整装市场。“智能化平台”:利用虚拟化生产技术,提高自动化拆单能力,利用智能设计辅助模块与云渲染平台,为设计师提供方案选择。“自动化项目”:主要针对生产过程中多种工艺进行智能化升级。
公司研发投入情况

资料来源:公司公告、*合六**咨询
公司前5大供应商采购情况(单位:百万元)

资料来源:公司公告、*合六**咨询

公司实行实体连锁店与O2O相结合的销售模式,多渠道发力品牌营销
公司建立“直营店+加盟店”的线下实体连锁门店网络,快速扩张线下渠道,增强市场覆盖。目前公司主要在北京、上海、广州、南京等重点城市的购物中心开设直营店,直营店包括标准店(300平米左右)、旗舰店(2,000平米左右),作为零售终端,直接向消费者销售产品与提供服务,有利于稳定公司销售渠道,提高盈利能力、品牌与市场地位。截至2018年6月底,公司“宅配优选”、“维意甄选”两大品牌直营店合计93家,相比2017年底增加8家,其中旗舰店15家。
公司主要在二线及以下城市拓展加盟店,快速扩大销售网络、提升品牌影响力;加盟店提供产品与服务,与直营店相同,公司提供店铺选址、装修设计、经营管理、人员培训、宣传策划等方面支持,对店铺形象、销售定价、日常运营等进行监督管理;公司向加盟商销售产品、收取加盟费用、流量引流费用等,获取收入。截至2018年6月底,公司“宅配优选”、“维意甄选”两大品牌加盟店合计1,775家,相比2017年底增加198家。
公司直营店、加盟店数量增长情况(单位:家)

资料来源:公司公告、*合六**咨询
公司基于新居网,建立O2O互联网营销平台,实现线上营销、线下销售的有机结合。公司通过新居网,运营“尚品宅配”、“维意定制”两大品牌的网络商城,通过与腾讯、百度、阿里、京东、*今条头日**、360、抖音、快手等互联网企业的流量合作,有效触达定制家具潜在消费者,实现导购客服人员与消费者在线沟通、互动,获得免费上门量尺服务机会,为线下门店引流。
同时新居网将线上营销平台,由PC端扩展至移动端;截至2018年6月底,其运营的“尚品宅配”微信、抖音、快手、微博,粉丝分别超1,100万、640万、240万、160万;“维意定制”微信、抖音、快手,粉丝分别超790万、590万、54万。
公司通过户外广告、明星营销等方式,多渠道发力品牌营销。截至2018年6月底,“尚品宅配”、“维意定制”品牌广告,已投放全国多地核心交通枢纽,增加品牌曝光度;“尚品宅配”品牌广告,覆盖4城机场、22城高铁、10城户外LED;“维意定制”品牌广告,覆盖北京、上海、深圳、乌鲁木齐等42个城市,投放量累计达400多块。
公司发力明星营销,2012年签约周迅作为“尚品宅配”品牌形象代言人,2013年签约李冰冰作为“维意定制”品牌形象代言人。近年来,公司策划系列品牌公关活动,不断邀请影视、音乐、街舞等不同领域明星,为品牌站台或微博发文推介等,利用多渠道传播、营造声势,打造品牌事件,提升消费者品牌认知。
公司加大品牌旗舰店布局,2013年推出“O店”(通过O2O形式进行引流销售)、2018年推出“C店”(集吃喝玩乐为一体的大型门店),持续升级品牌形象。公司2013年在购物中心与写字楼地区,推出“O店”,为“Office店”的简称,面积一般为2,000平米左右,主要通过O2O形式进行引流销售;公司2018年推出“C店”,主要在一线城市布局,面积一般超3,000平方,以“Collection”的集合模式,将店铺区域划分为慢生活体验区、亲子玩乐区、家居体验区等多个区域,融合“吃、喝、玩、乐”多元生活,诠释“家居、时尚、艺术、社交”共为一体的慢生活体验,直击都市人的自由生活诉求。

公司C店生活方式体验区
公司前5大客户销售情况(单位:百万元)

资料来源:公司公告、*合六**咨询
注:公司2015~2016年前5大客户,均为不同区域加盟商;2017年未披露前5大客户具体信息。

公司多样化产品与大力度营销推广,推动收入、利润快速增长
总收入:2015~2017年、2018年1~9月分别为30.9亿、40.3亿(+30.4%)、53.2亿(+32.2%)、46.4亿(+29.2%)。
归属母公司净利润:2015~2017年、2018年1~9月分别为1.4亿、2.6亿(+83.2%)、3.8亿(+48.7%)、2.9亿(+42.3%)。
毛利率:2015~2017年、2018年1~9月分别为45.0%、46.2%、45.1%、43.6%。
净利率:2015~2017年、2018年1~9月分别为4.5%、6.3%、7.1%、6.3%。
公司历年财务简表(单位:百万元)

资料来源:公司公告、*合六**咨询

公司主业收入渠道多元,定制家具产品收入占比近8成
定制家具产品:向加盟商、消费者等销售产品,获取收入。2015~2017年、2018年上半年该业务收入,分别为24.0亿、32.8亿(+36.6%)、42.8亿(+30.6%)、22.0亿(+24.4%),占主业收入比例分别为78.0%、81.6%、81.2%、77.6%,毛利率分别为45.9%、47.2%、46.1%、45.1%。
配套家居产品:向加盟商、消费者等销售产品,获取收入。2015~2017年、2018年上半年该业务收入,分别为5.7亿、5.9亿(+4.6%)、7.9亿(+32.8%)、4.9亿(+81.5%),占主业收入比例分别为18.4%、14.7%、14.9%、17.3%,毛利率分别为30.7%、28.6%、27.0%、28.1%。
O2O引流服务:为加盟店提供引流服务,获取收入。2015~2017年、2018年上半年该业务收入分别为0.46亿、0.60亿(+29.4%)、1.09亿(+82.0%)、0.64亿(+49.4%),占主业收入比例分别为1.5%、1.5%、2.1%、2.3%,2015~2016年、2018年上半年该业务毛利率分别为88.3%、85.3%、86.5%。
软件及技术服务:向家居行业企业提供服务,获取收入。2015~2017年、2018年上半年该业务收入分别为0.67亿、0.85亿(+27.8%)、0.93亿(+9.3%)、0.35亿(-27.1%),占主业收入比例分别为2.2%、2.1%、1.8%、1.2%,2015~2016年、2018年上半年该业务毛利率分别为95.2%、95.3%、89.7%。
整装业务:向装修公司销售产品,向消费者提供整装服务,获取收入。2017年、2018年上半年该业务收入分别为0.02亿、0.47亿,占主业收入比例分别为0.04%、1.6%,2018年上半年该业务毛利率为19.8%。
公司主业收入(单位:百万元)

资料来源:公司公告、*合六**咨询
公司合并利润表(单位:百万元)

资料来源:公司公告、*合六**咨询
注:公司2015~2017年公告中,研发费用在管理费用项目下计提;2018年三季报中,研发费用单独计提。
公司合并资产负债表(单位:百万元)

资料来源:公司公告、*合六**咨询
公司合并现金流量表(单位:百万元)

资料来源:公司公告、*合六**咨询
相关研报:
【珍藏版】2018*合六**原创报告大合辑
下午茶,互联网世界的三国杀
智能音箱:物联网时代智能家居新入口,开启AI语音交互时代,2018年Q3全球出货量2,270万台
*合六**君2018阅读量TOP30经典研报诚意推荐
新商业基础设施持续丰富完善,赋能新品牌、新模式、新产品崛起,打造新型多元生活方式
【重磅】得到:抓住知识服务本质,信用构建增长飞轮,以肉眼可见速度持续进化
【重磅】中国新经济龙头,赴港赴美上市报告合辑20篇
【珍藏版】*合六**宝典:200家明星公司全景扫描,历时2年,150万字超3000页,重磅推荐
知识服务+付费+音频,开启内容生产新的产业级机遇,知识经济10年千亿级市场规模可期
从APP Store畅销榜4年更替,看内容付费崛起
新三板,我们有个九宇会家族
新三板破万思考:新三板日交易量10年100倍?
九宇资本赵宇杰:科技改变消费,让生活更美好|2017 GNEC 新经济新消费峰会
九宇资本赵宇杰:创业时代的时间法则,开发用户平行时间|2016 GNEC新经济新智能峰会
九宇资本赵宇杰:互联网引领新经济,内容创业连接新生态|2016 GNEC 新经济新营销峰会
红星美凯龙(拟IPO):经营全国214个家居商场,国内市场份额第一,平台化战略拓展业务布局,巩固行业龙头地位
东鹏控股(拟IPO):46年专注瓷砖洁具,主打国际化+时尚化+年轻化,致力成为领先的整体家居解决方案提供商
火星人厨具(拟IPO):专注集成厨具,获iF、红点设计奖,净利润2年增长超10倍
瑞鹏股份(838885): 深耕宠物行业逾19年,直营连锁化管理,愈220家连锁分院覆盖全国一、二线城市
东方股份(833374):获阿里青睐,以购物中心+连锁超市+星级酒店+中央厨房为核心,构筑城市商业服务链
孩子王(839843):深耕母婴童,线下174家门店,线上会员388万,全渠道运营超过2,800个品牌,2016年营收超44亿
丰收日(836673):多品牌、多区域经营连锁餐饮,运营60多家门店,每年服务超过1,000万消费者
邓老凉茶(拟挂新三板):拥有12个国家级凉茶保密配方,运营456家凉茶铺,凉茶系列年销售额过2亿
十月妈咪(拟IPO):瞄准一、二线城市育龄女性,全渠道销售孕产用品,构建产业一体化入口平台
十月妈咪(拟IPO)—孕产用品全渠道品牌零售商,构建母婴生态服务平台
宝贝儿(拟IPO)—国内中高端婴童用品综合提供商,致力打造完善婴童消费品体系
爱婴室(拟IPO)—长三角领先的高端母婴商品连锁零售企业,构建一站式母婴生活服务平台
东田时尚(835547): 深耕时尚美业17年,打造“东田”时尚生活方式,全方位掘金颜值经济
博士眼镜(拟IPO):全国知名眼镜连锁品牌,视光+定制驰名中高端市场,逐步发展时尚潮牌
明通四季(838567.OC)—快时尚眼镜品牌,线上试水“网红+直播+电商”新模式,线下逐步开设旗舰店
请务必阅读免责声明与风险提示
