最近很多朋友都在咨询公租房申请,
众维都给你们整理好了!
广州公租房分为户籍家庭公租房、
来穗人员公租房、新就业无房职工公租房,
每类申请条件不一样,
看看你是否符合条件?
公租房申请指南
▼
户籍家庭公共租赁住房
公共租赁住房实物配租
应当同时符合下列条件
01
申请条件:
- 申请人及共同申请人应当 具有广州市城镇户籍 ,并 在广州市工作或居住 。
但以下两种情况除外:
- 申请人配偶及未年满18周岁子女非广州市城镇户籍但在广州市工作或居住的,应当作为共同申请人;
- 户籍因就学、服兵役等原因迁出广州市的,可作为共同申请人。
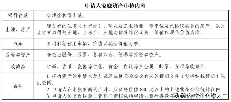
申请之月前12个月家庭可支配收入、家庭资产净值符合政府公布的标准。


在广州市无自有产权住房,或现自有产权住房人均建筑面积不超过9平方米;租住的直管房住宅、单位公房人均建筑面积低于15平方米(或人均居住面积低于10平方米)。
申请人及共同申请人未享受购买安居房、经济适用住房、*迁拆**安置新社区住房、落实侨房政策专用房等购房优惠政策。
备注:具有完全民事行为能力且年满30周岁的单身申请人可独立申请;年满16周岁的孤儿,具有完全民事行为能力的,也可以独立申请。

来穗人员公共租赁房
以下两类来穗务工人员,可以申请承租市本级公共租赁住房:
1、来穗时间长,
稳定就业的来穗务工人员
01
申请条件:
此类人员须同时符合以下条件:
- 申请人在广州市申报居住登记,办理并持有《广东省居住证》 3年以上 ,且申请时仍在有效期内。
- 申请人在广州地区参加社会保险(含广东省、广州市社会保险,社会保险的内容包括基本养老、职工社会医疗、工伤、失业和生育保险,下同)连续缴费(含补缴)满2年或5年内累计缴费满3年,且申请时处于在保状态。
- 申请人在申请时已在本市办理就业登记,已与本市用人单位签订 2年以上期限的劳动合同 ,且申请时处于合同有效期内;或者属于在本市辖区内办理了商事登记的企业出资人或者个体工商户经营者,且申请时商事登记未被注销、吊销。
- 申请人及共同申请的家庭成员 在本市无自有产权住房 ,在本市未承租直管公房或单位自管房,且在申请时在本市未享受公共租赁住房(含廉租住房)保障。
- 申请人及其配偶未违反计划生育政策。
- 申请人及共同申请的家庭成员没有犯罪记录及在申请之日前5年内没有公安机关作出的处以行政拘留、责令社区戒毒、强制隔离戒毒、收容教育、收容教养等治安违法记录。
2、高技能人才
或者获得荣誉称号的来穗务工人员
- 持有高级工、技师、高级技师 (或者三级、二级、一级)职业资格证书的高技能人才。
- 获国家、省和本市*党**委、政府授予的荣誉称号,或者获得“ 广州市优秀异地务工人员”、“广州市优秀异地务工技能人才” 称号人员。
- 在本市及以上见 义勇为评定委员会表彰或奖励人员 。
- 申请人及共同申请的家庭成员在本市无自有产权住房,在本市未承租直管公房或单位自管房,且在申请时在本市未享受公共租赁住房(含廉租住房)保障。
- 申请人及其配偶未违反计划生育政策。
- 申请人及共同申请的家庭成员没有犯罪记录及在申请之日前5年内没有公安机关作出的处以行政拘留、责令社区戒毒、强制隔离戒毒、收容教育、收容教养等治安违法记录。
- 上述人员须持有《广东省居住证》、在广州地区参加社会保险、已在本市办理就业登记或者工商登记(申请时上述证件及证明仍在有效期内)。

新就业无房职工公共租赁住房
以下两类来穗务工人员,可以申请承租市本级公共租赁住房:
个人(家庭)申请租赁
01
申请条件:
新就业无房职工以个人(家庭)名义申请市本级公共租赁住房应当同时 符合下列条件:
- 广州市户籍;
- 18周岁以上(含本数),35周岁以下(含本数),具有完全民事行为能力;
- 本科及以上学历且获得相应学位,或具有技师、高级技师职业资格证书;
- 申请人、配偶及未成年子女在本市无自有产权住房,且当前未享受公共租赁住房(含廉租住房)保障;
- 申请人在本市(含在穗部属、省属单位)工作,连续缴纳社会保险(含职工基本养老保险、职工社会医疗保险、失业保险、工伤保险和生育保险,下同)半年(含)以上。缴纳社会保险时限计算至申请截止日的上月底。
广州市人才绿卡持有人在本市无自有产权住房(含配偶及未成年子女),可以以个人(家庭)名义申请市本级公共租赁住房。
租赁方式:
新就业无房职工申请公共租赁住房,可以以家庭或个人名义申请,也可以与其他符合条件的新就业无房职工申请合租。
▶以家庭名义申请
申请人应为新就业无房职工本人,其他家庭成员为共同申请人。共同申请的家庭成员仅限于其在广州工作或居住的配偶及未成年子女。每个家庭在广州只能申请承租1套公共租赁住房。
▶申请合租
确定1名主申请人,其余申请人为共同申请人。该套房屋的租金、物业管理费及水电费等各项费用,由主申请人缴交。
单位整体租赁
定向配租给广州市高新技术企业、创新标杆企业、高等院校、科研机构,以及政法、医疗、交通、环卫等基本公共服务部门和政府批准的其他单位。
用人单位向本单位职工分配住房时,职工需 同时符合以下条件:
- 18周岁以上(含本数),35周岁以下(含本数)。具有高级专业技术资格或高级工以上职业技术资格,或从事城市公共服务领域特殊艰苦岗位的职工,不受年龄限制;
- 本人、配偶及未成年子女在本市无自有产权住房,且当前未享受公共租赁住房(含廉租住房)保障;
- 符合本单位分配管理方案的其他条件。

共有产权房
指纳入城镇保障性安居工程,由政府投资或提供政策优惠,按照有关标准筹集建设,以部分产权设定销售价格,面向符合规定条件的本市城镇户籍无房家庭和非本市户籍无房家庭供应, 实行政府与承购人按份共有 ,并通过约定限制使用、收益和处分权利的保障性住房。
申购本市共有产权住房,普通配售需要 同时符合以下条件 :
- 已婚人士申购的,不受年龄限制;未婚、离异、丧偶等单身人士申购的,应当年满30周岁。
- 本市户籍申购人应 具有本市城镇户籍满10年 ;具有国家承认的国内院校本科及以上学历并获得学士及以上学位,或者取得国家承认的境外院校学士及以上学位、属于本市公布的中高级专业技术职称和执业资格目录、属于高技能人才和紧缺工种(职业)目录、持有有效的广州市人才绿卡主卡人员的,可以不受户籍或户籍年限限制。
- 申购前在本市连续缴纳基本养老保险满60个月,发生中断、补缴情况的累计不超过6个月且相应的月份不计在内。
- 申购人及其配偶和未成年子女 名下无本市的住宅、商铺、写字楼 。
申购人符合普通配售条件,且符合以下条件之一,可 优先配售 共有产权住房:
- 夫妻 双方均符合 共有产权住房申购条件且 共同申购 的;
- 取得国家承认的 国内或境外院校博士或硕士学位 ,或具有本市公布的 高级专业技术职称或执业资格 。

有最新消息第一时间发布!
房子是我们的安身之所,
愿我们都能在广州安居发展。