进扶沟牧原要经历多层流程,对于新人来说,面对那些人事的官方通知,总有很多不明白的地方,当你再问人事的时候,要么回复很慢,要么直接就没有应答了。下面以我的经历告诉大家,进扶沟牧原隔离中心的流程和注意事项,希望对准备进入扶沟牧原的朋友有所帮助。
首先提醒:
1、隔离点禁止吸烟,发现了要罚钱(虽然有人偷偷地抽,也允许带烟进入)。
2、吃的东西一律允许携带,包括车上也不得存放。
3、贵重物品,包括值钱衣物都不要带,仅带一套可以换洗的衣服,方便进场后更换即可。(另外提醒:多带一条*裤内**,方便洗澡后更换)
4、手机、充电器、剃须刀、水杯、电脑、女性护肤品等可酒店擦拭或喷淋病毒,其它物品均须使用卫可溶液浸泡消毒,包括背包。所以带的东西最好自己提*考前**虑好,是是否适合消毒液浸泡。
5、最好不要带现金,现金放在透明袋子里面,容易被发现,而且流动人员多,工作人员看管不过来,被谁拿走都不一定。微信或支付宝里面放一点钱就可以了,隔离两天,每天伙食费15元,两天30元要入住后一次*交性**的。

在进隔离点前,工作人员会把你邀请到隔离群里,然后基本是当天或前一天晚上发来隔离中心的注意事项。

扶沟牧原隔离点在百度地图上显示位置
隔离中心位于扶沟县大李庄日月明酒店,大家可以手机地图导航直接过去。


以上为人事在群里发的注意事项和进入流程。
入住隔离点,说的带一套衣服,其实就是自己身上穿的一套,其它都别带。
当你进入这个隔离点后,如果是开车去的,请把车上吃的喝的都扔了,或者像王宝强一样当场喝牛奶表演,要么就直接扔垃圾桶吧。然后就是车要并排停整齐,车与车间距不超过20公分,毕竟这个地方空间有限,用地紧张,就那么个小院,要这看来的人员考虑一下。
来到小院里,工作人员首先拿出个密封袋,里面有醮了生理盐水(应该是生理盐水,当时没有注意),然后对车辆常接触单位,包括把手,方向盘,手刹,脚刹,挡杆,油门,座椅,轮胎等位置进行擦拭取样。然后把车停放好以后,把该扔的都扔了,就给你个电动喷雾器,对车内进行自行消毒作业。全部喷完后,拿上自己要随身携带的东西,关好车门,锁好车,折叠后视镜,到隔离点进行人员采样。
到工作人员那里先核对进入的厂区,领取取样袋,把密封袋里面纱布(醮有生理盐水)打开,从头到脚包括背包都要擦拭到。特别是耳孔,耳背,鼻孔,嘴角,腰带,鞋底等都要擦到。擦拭好后放入自封袋,在袋子标签上写上厂区和姓名。然后问工作人员要两个袋子,大袋子装手机、充电器等需要擦拭或喷淋病毒的物品,另外一个袋子装洗澡后要换洗的内衣。
然后自己装携带的笔记本,手机等物品进行消毒,然后交给工作人员,工作人员会把它们放到一个框子里面,等你洗好澡后就可以拿走这些东西了。因为都是透明袋子装的,缺乏专人看管,所以,最好写个名字,防止拿错,里面也不要放现金,不然别人拿走现金也比较麻烦。另外,如果腰带不适合长时间浸泡或进洗衣机,最好也是在这里取出,病毒后一起放在袋子里面。不然从洗澡间出来,除了你带的*裤内**外,你身上已经没有原来的东西了。
交完物品后,带着自己用密封袋装的*裤内**到洗澡间门口。不要着急进去,这里还有重要的工序呢。在门口找一双合脚的拖鞋,因为这双拖鞋要陪伴你在这里度过至少两天的时间。然后脱掉自己的鞋子,在门口把鞋子底部和侧面用刷子刷洗干净(温馨提示:鞋子最好是有鞋带的,两个绑在一起,避免以后找鞋子麻烦)。如果穿有袜子,把袜子也套好塞到鞋子里面,塞好了,避免后面掉出鞋子,找不到。刷好鞋子后,就可以把鞋子浸入卫可消毒液中,到此,室外工作全部完成。这时候就可以进入洗澡间了。
由于条件简陋,不要对洗澡间抱有什么高大上的想法。在些提醒大家,进入洗澡间请及时关门,不然里面洗澡的同事容易走光或着凉,虽然中间有一道中转门帘,但距离短,只有不到1米的距离,基本打开门再跨一步就可掀门帘进入走光区了。里面比较简陋,安装了4个浴霸和四个热水器,占了本来就不大的所谓洗澡间的四个角,中间一个大盆子,就是卫可消毒液,你脱的所有衣物全部要浸泡到这里面(温馨提示:为防止自己的衣物分离,建议脱下后,都系到一起。您的*裤内**请自己保管,洗好澡后把自封袋里面的穿上,换下来的就可以放入这个袋子中,然后把消毒液也装入一些,可以带着它去到住的地方自己慢慢洗了)。然后就是认真洗全身了,有没有洗发水,沐浴露就看造化了,反正我进去的时候是只有洗发水,沐浴露是个空瓶子。另外洗澡时可能出现没有热水的情况,这多半是电路跳闸了,让换衣间的朋友帮忙看一下电箱,把跳闸的空开推上就行了。条件就这样,有啥问题都要咱们自己想办法解决了。
全身洗好后就进入下一个小房间,和入口那一间差不多大,在这里找条毛巾把全身擦干净(至于这些毛巾哪个用过,哪个没用过,我是分不清楚,用之前最好念一句阿弥陀佛)。然后找一件差不多的衣物穿上就好了。拿着你用卫可浸泡的*裤内**就离开洗澡间了。外面有点冷,出门一定要穿好衣服,因为出门进宿舍大厅的右手边就是你传递手机等日常用品的接待口,相当天脏区与净区的分界线,而这个门是一直敞开的,如果天气不好,可能还有冷风吹进来。特别是女性,从洗澡间出来到大厅还有二十米左右的距离,虽然有棚子,但也不暖和。吹风机我只发现大厅里面,靠近楼梯的洗水台有一把,其它地方没有发现。
进入大厅后,在吧台那里有工作人员会询问你分到哪个厂,叫什么名字,找到名字后就查一下你分到哪个宿舍,然后让你拿一套床上三件套(一个床单,一个被套,一个枕套)就可以去你住宿的地方了。你也可以留意一下左手边的餐桌上面,就是刚才送过来的手机、充电器等物品的自封袋,如果赶巧,可以找到自己的直接拿走了,如果那边没有那么快,你可以先去自己宿舍把床整理好,床单被套都套好,铺平再来拿自己的东西。

自己带的贵重物品都在这里。
进到宿舍,可以看看自己能睡哪个地方。因为我进来时看到的都是高低床,听别人说以前都是单人床,也许现在招人多了,增加了床位,变成高低床了。而门口的桌子上摆放有一次性牙具(就是一般宾馆里面那一套刷牙的用具),卫生纸和烧水壶。每个房间都有空调。

宿舍入口环境。
基本流程就这么多了。进入到隔离点后,一切行动听指挥,安排什么工作做什么工作。在吃饭前会有一次培训,讲一下这里的规矩和时间安排。


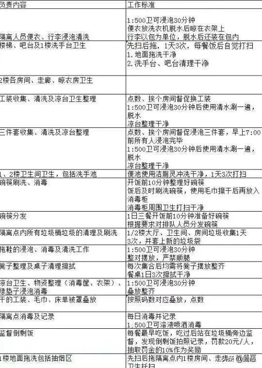
在隔离点的工作安排。
- 好了,如果大家有什么疑问可以在下方评论区留言,相互交流讨论。