
除了融资难,销量下滑,预售资金提取慢等共性原因,部分项目资金周转受合作方牵制,也导致了旭辉现金流紧张

文 | 刘昕 王博
编辑 | 王博
五家示范房企之一的旭辉 (0884.HK)也缺钱了。
9月底,旭辉未能如期偿还一笔非标债务引发投资人和业主关注。《财经十一人》获悉,发生纠纷的项目位于天津滨海新区,为天津兴卓房地产开发有限公司 (下称“天津兴卓”)旗下的部分非标债务,天津兴卓持有天津滨海新区一个住宅开发项目旭辉滨海江来。
天眼查显示,天津兴卓的两大股东为大业信托和平安不动产。旭辉2022年中报显示,旭辉对于天津滨海江来项目占有权益为30.5%。项目地块于2020年9月30日通过招拍挂市场拍得,该项目出让面积为8.99万㎡,目前已预售面积为7.19万㎡。
一位股东方知情人向《财经十一人》透露,旭辉质押了该项目部分股权给大业信托,项目本身卖得不错。在合同到期之前,旭辉想和大业信托谈展期,但后者想尽快清算,因此产生了纠纷,目前,双方正在谈判。截至发稿前,旭辉未回复谈判进展。
《财经十一人》获悉,包括旭辉滨海江来,旭辉在天津约五个项目销量和利润均不错,但预售资金提取较困难。
旭辉大本营在上海,主要布局一二线,2017年进入千亿房企阵营,今年上半年,公司权益销量位于前20。旭辉以财务稳健著称,截至2022年6月30日,其“三道红线”指标处于绿档,与碧桂园、龙湖、美的置业、新城控股并列为五家示范民营房企。
示范房企意味着能拿到更高的授信额度和更低的融资成本。 8月-9月,在全行业企业债几乎发不出去时,示范性民营房企陆续发行了由国企增信机构担保的债券。9月21日,旭辉也在其列,发行规模12亿元,期限3年,票面利率3.22%。但其现金流紧张的信号,仍在一周后出现了。

预售资金提取难
10月15日,为了缓解业主焦虑,旭辉在长沙与旭辉铂悦湘江的业主开了一次沟通会。
一位参加沟通会的业主透露,旭辉反馈,因为各地预售资金监管趋紧,地方项目很难把资金调到集团,所以集团层面资金较紧张,但卖得好的项目资金比较充裕。 现在旭辉的资金,首先保交楼,其次保员工工资,然后保银行。
房地产开发企业的到位资金 (房企报告期内实际可用于房地产开发的各种货币资金及来源渠道)主要分为,国内*款贷**、利用外资、自筹资金、定金及预收款、个人按揭*款贷**和其他资金。
据国家统计局数据统计,2022年1月-8月,房地产开发企业到位资金100817亿元,同比下降25%。各资金来源渠道中,占比排前三的是自筹资金、定金及预收款、个人按揭*款贷**。其中,定金及预收款、个人按揭*款贷**共占房企到位资金的48.6%,房企预售资金也主要来源于这两部分。

然而,今年1月-8月,房地产行业除了“利用外资”一项较去年增长11.6%,来自其他渠道的资金均有所下降。降幅最大的是定金及预收款,较去年同比下降35%,个人按揭*款贷**也下降了24.4%。这意味着房企的预售资金在下降。
同时,各地对预售资金的监管也在加强。
《财经十一人》从一位旭辉杭州前员工处获悉,在预售资金监管趋严之前,公司可以将卖得好的项目资金提取出来,用以支援其他城市的项目。但现在,提取项目资金时,银行会登记钱款用途,项目的钱基本只能专款专用,用于本项目的建设。
据《财经十一人》不完全统计,2021年下半年以来,包括西安、天津、重庆、乌鲁木齐等在内的36省市陆续出台新政策,提高预售资金监管标准,确保项目不停工、不烂尾。
根据旭辉2022年中报,受限制银行存款和银行结余及现金总计312.4亿元,其中受银行监管的仅可用于指定物业开发项目的资金为110亿元,占比达35.2%。
五家民营示范房企中,还有碧桂园、美的置业两家披露了预售监管资金情况,碧桂园受限制的预售监管资金为244.9亿元,占银行及库存现金的16.55%,美的置业,这一比例为24.8%。
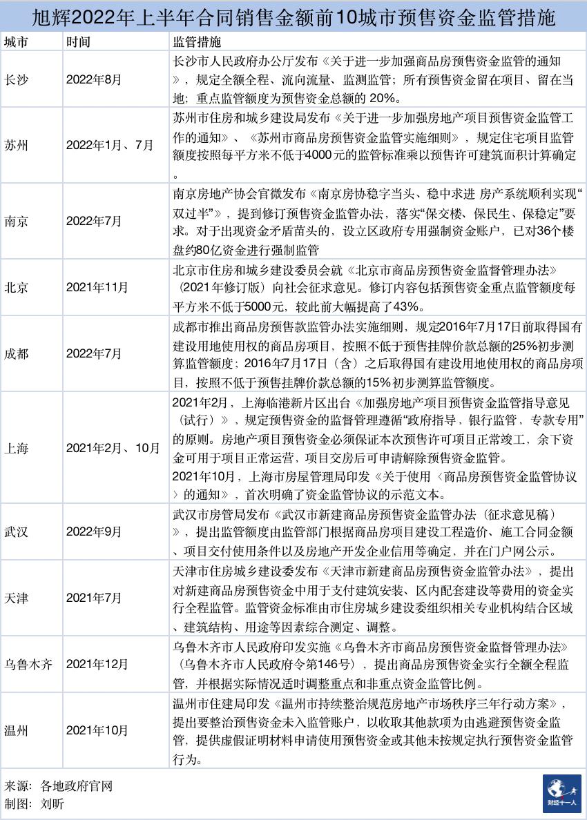
根据旭辉财报,2022年上半年,旭辉合同销售金额排名前十的城市是长沙、苏州、南京、北京、成都、上海、武汉、天津、乌鲁木齐、温州。这十城的合同销售金额占合同销售总额的56.1%。

旭辉2022年上半年合同销售金额排名前十城市。来源:旭辉2022年中报
这十个城市大都爆发过不同程度的停贷事件, 旭辉重仓城市之一长沙,是烂尾楼重灾区。 根据克而瑞研究中心对24个重点城市的监测数据,截至2021年底,长沙尚未交付问题项目总建面446万平方米,尚未交付问题项目总套数28139套,在24个城市中均排名第一。

2021年末24个重点城市已停工、延期交付问题项目汇总情况。来源:克而瑞研究中心
面临保交楼压力,长沙对预售资金的监管更严了。
今年8月,长沙市人民政府办公厅发布《关于进一步加强商品房预售资金监管的通知》 (下称《通知》),确定了预售资金采取“全额全程、流向流量、监测监管”方式,实行“政府监管、银行监控”模式。
《通知》规定,重点监管额度为预售资金总额的 20%,主体验收后,重点监管额度不得低于预售资金总额的 10%;房屋竣工验收备案后,方可解除全部预售资金的监管。对于非重点监管资金,在保证项目工程进度和房屋按期竣工交付的前提下,可由房地产开发企业提取使用。
《通知》还提到,所有预售资金,监管银行不得擅自扣。按照“留在项目、留在当地”的原则,房地产开发企业不得擅自将资金挪作他用,设立子公司的房地产开发企业,集团公司不得擅自抽调。
前述长沙旭辉业主表示,《通知》出台之前,长沙已经选取一批项目纳入重点监管,旭辉也有项目在其中。这批重点监管项目主要包括两类,一是,涉及长沙形象的重点工程,二是,开发商本身有负面消息的项目。
《财经十一人》向长沙市房屋交易管理中心求证上述情况,工作人员表示,长沙的确划定了一批重点监管项目,对预售资金的监管较《通知》更严格,需要房屋交易管理中心的预售资金监管科先核查钱款的用途和流向,然后银行再拨付,这批重点监管项目的名单不对外公布。
上述工作人员还提到,2017年至2022年8月期间,长沙市规定预售资金的重点监管额度为25%。今年8月份出台的《通知》,虽然将重点监管额度降低为20%,但是资金支取的节点也调后了,房屋封顶之前都不能提取重点监管资金,因此,留在重点监管资金中的钱比之前更多。同时,重点监管额度之外的部分,要求不能脱离长沙,并优先用于工程建设。
据《财经十一人》统计,不止长沙,旭辉合同销售金额前十的其他城市,近一年多来都出台了加强预售资金监管的政策,或者有加强监管的趋势。

旭辉2022年上半年合同销售金额前10城市预售资金监管措施。来源:各地政府官网

合作开发埋隐忧
较严的预售金监管是地方政府为了保交楼进行的普遍动作,不只旭辉,重仓这些城市的房企均可能受到同等限制。相比预售金监管,合作开发过多也给旭辉的现金回流造成了一定阻碍,这是少数几家房企面临的问题。
旭辉是较早涉足合作开发的房企,曾被称为“合作之王”。 根据克而瑞研究中心数据,今年1月-9月,旭辉全口径销售金额为1043.2亿元,权益销售金额为615.5亿元,权益销售额占比为59%。这意味着旭辉的全口径销售额中,有四成归属于它的合作企业。
对比今年1月-9月全口径销售金额前20位的其他房企,旭辉的权益销售额占比排名倒数第三,仅高于融创 (58%)和绿城(55%)。权益销售额占比低,表示企业对合作模式的依赖程度高。
依靠合作开发,旭辉的销售额实现了快速增长。2015年旭辉全口径销售额为312.5亿元,2017年全口径销售额已增长至1040亿,跻身千亿房企。同时,归属于合作方的销售额占比也由2015年的29%,上升至2017年的40%,此后几年维持在40%左右。

合作开发让旭辉走出上海,业务遍布全国,也让其在资金运用时有了更多限制。
前述旭辉前员工提到, 如果旭辉想要将一个合作开发项目的资金抽调到其他项目,旭辉的合作对象为了规避风险,可能不会同意将资金调出,资金就不容易流转起来。
另一位旭辉铂悦湘江的业主也证实了这种说法, 他将这种限制称为“两把钥匙开一把锁”。合作方为了保证项目完成,即使自己的资金紧张,也不会从项目抽调资金,因为一旦抽调,旭辉也可能以同等比例抽调资金,就会耽误整个项目的进度。
合作开发的另一个限制是,合作对象一旦出现风险,旭辉可能会受牵连。 今年3月,评级机构瑞银证券就曾发布旭辉的看空报告,指出旭辉有80%的项目非全资拥有,民营开发商的持股比例为38%,而民营开发商的资金状况恶化可能会给项目带来负面影响。
对此,旭辉控股执行董事兼CEO林峰在3月24日的业绩会上表示,旭辉对合作方一直是分类管理,在21个合作伙伴出现”爆雷”的项目中,只有7个还处于开发过程。而且,去年所有的项目都是封闭管理,这7个项目哪怕合作方出了风险,项目运营层面还是基本正常的,整体来说对旭辉的合作项目并不会有太大影响。
《财经十一人》获悉, 旭辉对外的主要合作模式为财务投资与合作开发。财务投资主要合作企业包括,香港置地、恒基地产、平安不动产等财力雄厚的房企;合作开发的主要为地方国央企,如首开、北京城建等。

示范房企不是融钱金招牌
融资难是今年房企们面临的普遍问题,示范性房企也不例外。 根据克而瑞研究中心数据,2022年上半年,100家典型房企的融资总量为3837亿元,同比下降53%。

2016年-2022年上半年房企融资总量情况。来源:克而瑞研究中心
但因为财务状况较好,上半年,旭辉融资情况优于行业大部分企业。2022年财报显示,旭辉“三道红线”维持全绿档,是为数不多完成境内外多渠道融资的民营房企。
据《财经十一人》不完全统计,截至上半年,旭辉在公开市场获得四笔融资,合计超46亿元。今年9月,作为示范房企之一,旭辉发行人民币债券约12亿元,由中债信用增进公司提供“全额无条件不可撤销连带责任担保”。
然而,旭辉的融资情况仍然不乐观,2022年上半年,旭辉融资性现金流转负,这意味着偿还债务的金额超过融到的资金,融资活动没能给旭辉带来正向的现金流。

2017年-2022年H1旭辉融资活动所得现金净额。来源:旭辉财报
不止旭辉,2017年至今,五家民营示范房企的融资性现金流整体呈收缩状态,受监管层背书的优质民营企业也陷入融资困境。

2017年-2022年H1五家民营示范房企融资活动所得现金净额。来源:五家民营示范房企财报
2017年-2022年H1五家民营示范房企融资活动所得现金净额。来源:五家民营示范房企财报

行业流动性难题待解
9月27日,终于发出中债增进的担保融资后, 旭辉控股董事会主席林中发布了内部信,林中总结了旭辉出现流动性问题的原因:
- 1. 市场需求疲软,行业整体去化率从过去的60%下降为40%;
- 2. “断供潮”让多地政府收紧监管资金的提取,旭辉账面上虽有逾300亿现金,但绝大部分无法满足企业按需使用;
- 3. 过去一年,融资性现金流断崖式下跌,旭辉在努力偿还每一笔债务。
面对行业深度调整,旭辉也在寻找第二增长曲线、为企业构建穿越周期的能力。
今年7月,旭辉在组织架构方面做出重要调整,设立地产开发平台、商业平台、代建平台、职能平台等四大平台,将商业和代建提升到与地产同等地位,加速向城市综合运营服务商转型。
然而,前述旭辉前员工表示,由于 旭辉一直走财务稳健型路线、专注于住宅,在多元化业务方面,相比其他房企进展较慢。 近年来公司进入的商业运营、长租公寓等领域,已经有龙湖、华润等成熟玩家, 旭辉起步晚,多元化转型见效尚需时日。
一位行业头部公司高管表示,根本上还是要提振市场信心。几年前行业杠杆更高,但没有出现流动性问题,主要是房子卖得快。现在,大多数城市的去化周期超过了三年,但银行一笔开发贷时长一般也是三年。房子没卖完就到了要还款的时候。
为了促进市场回暖,近期利好楼市政策频发。9月底,央行和银保监会指导中、农、工、建、交及邮储银行加大对房地产融资的支持力度。要求每家银行年内对房地产融资至少增加1000亿元,融资形式包括房地产开发*款贷**、居民按揭*款贷**、投资房地产开发商的债券等。
《财经十一人》获悉,6000亿元资金中主要用于开发贷放贷部分要求较高。 六大行对远郊项目投放略谨慎,而对位于城市中心,珠三角、长三角及有国央企加持的项目,投放意向较高。
需求端,今年以来,近300个省市从降首付比例、加大引才力度、发放购房补贴、提高公积金*款贷**额度等方面放松房地产调控政策,政策出台频次超800次。
房地产市场的复苏,无疑是房企走出流动性困境的强大支撑。
但是,远水不解近忧。部分房企高管认为,在“房住不炒”的总方针下,楼市回暖需要时间。希望各地政府能合理化预售资金监管,保交楼的同时,帮助企业快速走出流动性危机。
2021年12月底,国海证券在一份研报中表示,房地产是一个大循环,不能变成每个城市的小资金池。
为了促进良性循环,预售资金监管时应有紧有松、松紧适度,“紧”和“松”的根本目标都是为了确保项目按时交付。“紧” 是为交房守住最后底线,当房企陷入债务危机后,至少监管账户上的预售资金可以用于推进后续工程。而适度“松”可以让正常经营的房企增加一些流动资金来源,减少现金流断裂的可能,或许有助于其渡过难关。
国海证券还提出,可以尝试使用保函(金融机构为房企提供的担保证明)等形式替代预售资金监管、区分重点监管额度和一般监管额度、精准识别风险企业和风险项目、简化行政审批流程、增加紧急例外支取渠道等方式。只有各地形成共识,松紧适度,信息共享,才能有序开启房地产的良性循环。
注: 因各家财报统计口径不一致,文中旭辉、碧桂园和美的置业三家房企受限制的预售监管资金占现金及银行存款的比例,计算公式分别为:
1.旭辉:受银行监管的用于特殊目的的资金/(受限制银行存款+银行结余及现金)
2.碧桂园:受限制现金/库存现金及银行存款
3.美的置业:受限制现金/银行及库存现金
作者为《财经》记者及特约作者