
什么是金牛五区?
什么是金牛五区?
金牛五区并非是针对金牛区行政区划的再次细分,这是教育系统内特有的说法。
教育局把小学初中通过多校划片的方式进行编号,按照片号1、2、3、4……进行排序,参考下图:

如图所示,金牛五区(片号:5)就包括了茶店子小学、营门口小学、成都市行知小学、奥林小学和蜀汉外国语实验小学。
对口中学包括:第十八中学、第二十中学、金牛实验中学和花照中学校。
盘点金牛五区的小学和对口楼盘
茶店子小学


成都学区百科
茶店子小学


成都学区百科
茶店子小学
茶店子小学校创建于1946年,于1981年被确定为四川省首批办好的重点小学;是成都市首批九年义务教育示范学校,成都市首批义务教育名校集团龙头学校,成都市学区制建设试点工作牵头学校。曾荣获“全国和谐校园”、“全国科技体育项目传统学校”、“四川省艺术教育先进单位”、“四川省体育传统项目学校”、“四川省文明校园”“成都市最美校园(十佳小学)”、“成都市模范单位(班组)”等全国、省、市级各类殊荣50余项。
学校设南区、北区、清淳3个校区(另有新区、国宾校区在建),现有75个教学班,近3700名学生,教职工230余名。专任教师队伍中现有成都市特级教师1名,中小学高级教师(副高级)11名,中小学一级教师116名,包括全国优秀校长、全国优秀班主任、全国基础教育课程改革优秀研究员、四川省骨干教师、成都市及金牛区学科带头人、金牛教育专家、金牛教育拔尖人才等优秀教师近100人。近年来,向金牛区教育系统输出校级管理干部和学科教研员共计12人。
学校以“超越教化、润泽无痕”为核心办学理念,以“敬人者,人恒敬之”为校训;在“敬人教育”的指引下,用教育智慧和人文情怀,唤起心灵的觉醒,开启师生生命的潜能。努力去实现“谦逊有礼,灵动聪慧,健劲动美,阳光大气”的育人目标和“宁静儒雅,慧心仁爱,动感个性”的教师发展走向。目前,学校的教育科研、敬人课堂、科技体育、阳光体育、信息技术、校园电视台、学生社团项目已经形成鲜明特色,辐射和带动了一大批同类学校的建设和发展。

特色亮点:
学校以“超越教化、润泽无痕”为核心办学理念,以“敬人教育”来指引学校工作。学校校训:敬人者,人恒敬之;在“敬人教育”的指引下,以教育智慧和人文情怀,唤起心灵的觉醒,开启师生生命的潜能。努力去实现“谦逊有礼,灵动聪慧,健劲动美,阳光大气”的育人目标和“宁静儒雅,慧心仁爱,动感个性”的教师发展走向。
学校努力实施项目制管理、通过项目制和中层干部项目员制调动教师积极性,激发教师潜能,实现学校可持续发展。
目前,学校的教育科研、敬人课堂、科技体育、阳光体育、校园电视台项目已经形成鲜明特色。
家长分享:
1、平时学校布置给娃娃的作业多不多呢?
平时老师布置的作业不怎么多,我们每天都做的完的,但是还是要看老师,比如说暑假作业,我们班就比三班要多一点,如果学习好,还可以免写书面作业呢,要是学习不好,作业布置的就多些,这个只针对暑假作业哈。
2、那学校减压之后学业抓的紧不紧啊?
我们班还是蛮紧的,有些作业不要求一定做,但是家长可以在家里让宝贝们做,做完了家长再改作业。老师们也都认真负责,包括生活安全上的。
3、学校是年轻老师多一点,还是年长老师多一点呢?
我觉得年轻的要多些,30多左右吧,小朋友都比较喜欢年轻的老师,比较有激情一点。
4、学校有没有家委会呢?
每个班都是有家委会的,可以自己自愿当,累了也可以休息换其他家长来当,家委会一般都是负责购买班级所需物品,联系集体活动事宜,社团活动课的安全保障,学校的菜品如何。复印学习资料卷子和题单等等,帮助老师一起发学生校服,班费的开销明细账目管理,这些都是有分工的,不是一个人来做。
李强
现任校长。

李强校长
营门口小学


成都学区百科


成都学区百科
营门口小学
成都市营门口小学始建于二十世纪30年代,现座落于著名的金沙遗址旁,是金牛区一所具有七十多年办学历史的窗口学校。
学校占地6000多平方米,现有20个教学班,实现了班班多媒体设备和实物展台,有功能齐全的实验室、师生阅览室、藏书室、计算机室、心理咨询室、艺体功能室、多媒体教室和食堂等。教职员工53人中,小学高级教师42名,占任课教师总数的85%以上;市优青1名,区教育拔尖人才1名,区学科带头人2名,区骨干教师26人次。
学校重视学生的全面发展。利用各种传统节日、纪念日等开展丰富多彩的活动:艺术节、种植月、英语活动月、国学经典诵读、书市、参加电视台活动、社会实践活动等等,尽可能的提供给同学们展示的机会和舞台,让每一颗星都闪动着快乐的光芒,每一个孩子都呈现出阳光般灿烂的笑脸。
学校倡导学生主动学习,积极实践,充分享受有趣的学习过程;同学们不断挑战自我,体会成功的快乐:课堂上有个性的精彩发言,小组合作的多方位展示;集体朝会上生动的故事讲述;个人种植箱茁壮成长的幼苗;科学长廊生动有趣的图文;楼道上精美的图画、小报、手工作品;电视台的英语厨房口语展示;全国优秀小记者活动等等,每一项活动都源于兴趣,提升于过程,激发更深层的兴趣。同学们享受着过程带来的愉悦,坚持带来的成功体验。
王梅
现任校长。

王梅校长
成都市行知小学


成都学区百科
行知小学


成都学区百科
行知小学
成都市行知实验小学位于成都市城西三环外九金街。2007年至今,金牛区委、区政府投资上亿元新建了成都市行知实验小学,学校以传承和弘扬中国传统文化为己任,借鉴著名教育家陶行知先生的教育理念,全面实施以“真·爱”为特色的素质教育,以“建四川现代行知小学,创中华品牌行知学校”为目标,大力营造学校既是学生成长的学校,又是教师发展的中心,也是家长提升素养的基地的浓厚氛围。
学校建立了“打造巅峰团队”团队和“经营幸福人生”教师成长计划,以心理健康教育为契机,促进教师队伍发展。同时不断进行教师外出培训和校内研讨,提升教师教育教学水平。培养出成都市优秀青年教师3名,成都市优秀班主任3名,成都市优秀教师3名,金牛区教育专家1名,金牛区骨干教师21名,市学科带头人1人,区学科带头人7名,区优秀青年教师8名,区教坛新秀6名,区优秀班主任13名;从本校已培养输送校级干部6名。

学校以德立校,以特色兴校。大力开展“继承中华传统文化精髓、提升师生人文素养”的教育,开设咏陶、书法、跆拳道、心灵智慧、陶艺、儿童阅读等特色课程。使学生在咏陶中提高道德素养,在书法中陶冶性情,在跆拳道中锻炼意志,让每位孩子的成长之路都充满爱。2010年9月,学校开始尝试茶艺、插花、家政、饮料调制、巧克力制作等“生活课程”选修课。这些课程将成为学生宝贵的人生财富,为学生的人生幸福奠定坚实的基础。
学校坚持办学条件精品化、课程设计时代化、教育方法人性化,以课程创新、师生自治、关注师生心理健康而迅速成为特色学校。学校先后被确立为“中国陶行知思想实践基地”、中国宋庆龄基金会“生命教育彩虹学校”、“中国青少年素质教育实施基地”、“金牛区儿童阅读推广基地”、“金牛区让我玩篮球项目基地”,并获得“全国中小学心理健康教育特色学校”、“全国青少年校园足球特色学校”、“中国家庭教育示范学校”、四川省“心海护航”心理实验学校、“四川省新成长型学校”、“四川省依法治校示范校”、“四川省校园文化建设特色学校”、“四川省阳光体育示范学校”、“成都市心理健康教育实验学校”、“成都市绿色学校”、“成都市示范家长学校”、“成都市合格职工之家”、“成都市少先队红旗大队”、“金牛区校风示范校”、“金牛区优秀文明单位”、“金牛区四好班子”等荣誉。
办学特色
行知小学是幽雅的学园。校园处处皆学问,一草一木皆风景。孩子们在这里享受着知识与能力并重,传统与时尚结合的特色课程带来的快乐。行知小学在保障基础课程质量的基础上,开发出一系列顺应时代需求,切合学生终身发展的特色课程。陶艺课教学生审美创造,跆拳道让学生强健有礼,咏陶课教学生温文尔雅,书法课让学生沉着静心。
行知小学是温馨的家园。学校倡导师生“自治”,每一个孩子都是学校的主人。学校建立了学生自治体系,通过学生主体的“自我管理、自我服务、自我教育”,让学生充分行使自主管理权。年级自治委员会和团队管理模式,让教师们发挥才智促进学校发展,充分享受“成功有我”的喜悦。
行知小学是成长的乐园。民主的管理模式、开放的发展平台、多彩的实践活动促进了学校的发展和师生的提升。学校先后获得“中国陶行知思想实践基地”、“中国青少年素质教育实施基地”、“成都市示范家长学校”等殊荣。
特色课程
成都市行知小学以行知先生“爱满天下”教育思想为指导,坚持办学条件精品化、课程设计时代化、教育方法人性化,大力实施以“生活教育”和“真爱教育”为主要内容的生命教育,以环境优雅、课程创新、师生自治、关注师生生命品质而成为特色学校。
面向全体学生开设的,丰富生命内涵和提升人文素养的“行知新六艺”课程。“新六艺”课程的基本理念是以学生发展为本,坚持全体学生的全面发展,关注学生个性的健康发展和可持续发展。包括跆拳道课程、咏陶课程、书法课程、陶艺课程、儿童阅读课程、心灵智慧课程,每周每班开课。每一门课程都形成了区分年段的内容体系。
满足孩子们不同年龄阶段的心智成长需求及生存生活需求的生活教育课程。主要开设家政课、生存技能课、手工课等,并分年段提出不同的教学目标,家政课内容包含 插花、巧克力制作、刺绣(十字绣)、茶艺,手工课包括折纸、剪纸、泥塑(胶泥)、模型制作等,生存技能课包括社交礼仪、旅行常识、野外生存常识、交通安全常识等。
满足个体生命成长的差异性需求,发展学生特长的特色课程。学校成立了“行知翼艺体大联盟”,开设了合唱、绘画、书法、击剑、爵士鼓、棋类等科目,孩子们可以根据自己的兴趣和特长选择,实现“全面+特长”的成长方式。
杨琪
从教二十余年,2004年担任人民北路小学副校长。2015年8月调入成都市行知小学校担任校长、书记。
先后被评为省级骨干教师、成都市学科带头人、成都市优秀青年教师、成都市中小学模范班主任、成都市教育系统优秀*党**务工作者、金牛区学科带头人、金牛区拔尖人才、金牛区优秀青年教师、金牛区中青年骨干教师、金牛区优秀班主任、金牛区优秀德育工作者、金牛区优秀*党**务工作者。论文多次获全国、省、市一等奖,赛课获全国一等奖,多篇文章在各级刊物发表。

杨琪校长
奥林小学


成都学区百科
奥林小学


成都学区百科
奥林小学
奥林小学校是1997年8月建校的小区配套小学,原名“成都市外化成小区第一小学校”,2006年9月更名为“成都市奥林小学”。
1999年被命名为“成都市首批绿色学校”。
2001年承办金牛区教委主办的“绿色申奥活动”。
2002年评为“金牛区校风示范学校”;命名为“成都市体育传统项目(游泳)学校”。
2004年评为“金牛区优秀文明单位”;评为“金牛区先进职工之家”。
2007年评为“成都市书法教育实验学校”;评为“成都市示范家长学校”。
2008年评为“成都市金牛区儿童实验学校”;评为“成都市语言文字示范校”。
2016年评为“全国书法教育示范学校”。
学校根据发展的实际情况,提出了独具特色的核心办学理念:立美健体,挥墨书涵,以“培养智慧正直的现代儿童”为育人目标,以“以勤励志、以字正心”为校训,树立“动静相宜、身心齐修”的校风,在生活和学习中教会孩子们做人做事。

学校已将书法教育列入学校工作的总体规划之中,确立了“书法静心,墨香育人”的书法教育指导思想,成立了翰林小筑书法社,建立和培训了一支专、兼职结合的书法骨干教师队伍,做到了师资、教材、经费、课时四落实,聘请了成都市书法协会的专家作为我校的长年顾问,并为学生上课和指导。通过书法教育实验提高了学生综合素质,促进了学生的全面发展。我校学生在各级各类书法比赛活动中,我校学生多次获奖,成绩喜人。
与此同时,学校成立了少年足球队,形成足球梯队,做到了师资、场所、时间、训练、内容、经费五落实。学校足球队曾获金牛区校园足球比赛小学组第一名,金牛区第五届运会足球比赛第三名的好成绩。学校建立了足球网,足球网站获得了全国二等奖。
吴强
现任校长。

吴强校长
蜀汉外国语实验小学


成都学区百科
蜀汉外国语实验小学


成都学区百科
蜀汉外国语实验小学
蜀汉外国语实验小学占地面积13亩,建筑面积6373平方米,是一所宁静的花园式学校。学校功能室齐备,育人氛围浓厚。2009年7月,原黄忠小学整体搬迁至此并采用现在的校名。学校现有教学班级18个,各级名优教师21人。在实施素质教育的过程中,秉承“蜀汉育才,厚德载物;胸怀世界,兼收并蓄”的精神,努力打造现代化精品个性学校,培养具有世界情怀和世界胸襟的现代人。
学校十分重视孩子的全面发展。加强日常行为规范,帮孩子养成良好的品行;开展书法特色教育,培养学生的字品、人品;开展“成就学堂”教学改革实验,让孩子在学习过程中体验成就感;开设“形体训练”校本课程,培养孩子的形体美和气质美;广泛组织科技活动,提高孩子的动手能力和探索欲望;开展丰富的英语学习活动,提高孩子的口语表达能力和英语学习兴趣;开展足球传统项目活动,培养输送更多的体育特长生。
学校先后被评为全国学生营养与健康示范学校、成都市体育传统项目学校、成都市示范家长学校、金牛区优秀文明单位、金牛区校风示范学校、金牛区书法特色学校等光荣称号。
吴静
现任校长。

吴静校长
盘点金牛五区的初中
第十八中学


成都学区百科
十八中
学校创建于1946年,1997年被评为四川省重点中学,2018年被评为四川省一级示范性普通高中。学校分白果林(高中部)和抚琴(初中部)两个校区,总占地面积75.7亩,有教学班60个,学生2768人,教职员工258名,其*特中**高级教师80人,一级教师100人。
近年来,先后获得全国校园足球特色学校、全国体育传统项目先进学校、省文明单位、省现代教育技术示范校、省实验教学示范校、省青少年科技创新优秀学校、省心理健康教育示范校、省阳光体育示范校等荣誉称号。被评为“国家2049青少年科技创新试验项目培训学校”“空军招飞工作先进学校”“海军航空工程学院生源基地校”“中国科协——英特尔求知计划先进单位”“中科院教学试验基地”“北师大科学教育基地”。
2017年,学校入选“中法百校交流计划”。学校多次在市、区教育国际化论坛、会议作经验交流,2015年至2017年连续三年承担四川省人民政府组织的中日青少年友好互访交流活动。2014年,经市教育局批准,学校成立法语实验班,开设法语选修课程。
学校高考质量实现十年连续快速提升。近年来有“考”进清华、北大的秦来贵、胡钰文、张炜等;“画”进清华的黄琪、刘畅、干丁哲等;“唱”进清华的李璇等,“跑”进北大的叶尚书等;“踢”进国家队的女足冠军吴玺等,形成了低进高出、高进优出的素质教育新常态。
科创教育:以科普教育为基础,创新比赛为龙头,通过学校科普活动周、航模车模比赛、小发明、小制作比赛、小论文写作等活动致力于全面提升学生的综合素质,在各级各类科技比赛中获国家、省、市奖励多达500余人次,六名同学先后荣获全国车辆模型冠亚军;四名同学多项创造发明作品通过国家发明专利申请。学校科创教师在国家知识产权局登记注册的专利达10项之多。学校特色还包括体育教育和小语种教育。
曾品中
学校校长、*党**总支书记。
在平淡中求大成,在人文中求精细,在关怀中求精品,在和谐中求新境,在大爱中求新生……追求人文化管理和精细化管理熔为一炉而形成的教育境界——守正持中、雍容和畅的“中和之境”。

曾品中校长
金牛实验中学


成都学区百科
金牛实验
金牛实验中学是一所理念现代,教法智慧,师资雄厚,设施数字化,文化氛围浓郁的市级校风示范校。现有33个教学班,1700多名学生,省特级教师、教育专家、学科带头人、教育拔尖人才等100多名优秀教师。
成都市金牛实验中学是在建设有中国特色社会主义事业和实施“西部大开发”战略的背景下诞生的一所经省、市教委批准,实行公办民助办学体制改革的实验中学。办学之初,市政府和区政府高度重视学校的建立,派出金牛区教育局副局长肖剑书担任学校校长,使得学校自诞生之日始,便以其全新的教育理念、先进的办学体制和较高的办学起点,确保了她在成都教育改革中成为成功典范,教育教学成果丰硕,历届中考成绩均居市区前矛。
金牛实验中学共有129名教职员工(其中专兼职教师110人)。其中省特级教师1名,省骨干教师2名,市学科带头人1名,市优秀青年教师5名,市级骨干教师培训人员12名,区学科带头人6名,市区优秀班主任16名,区骨干教师13名,中高级教师90多名,占任课教师总数的80%以上。这是一支师德高尚、专业知识扎实、业务水平较高、有一定科研意识和能力的教师队伍,也是一支善于团结合作的优秀团队。
初中四年制重点班(针对五年级学校)、艺体招生(2020年取消艺体招生)、区内微机派位。

金牛实验中学是成都首批推广“5+4”学制的学校
5+4”学制到底是什么?
顾名思义,“5+4”学制即在九年义务教育不变的情况下,小学由六年缩短为五年,初中由三年延长到四年。这算是对传统“六三学制”的一个挑战,也可以理解为是对九年义务教育重新组合和完善。
5+4由来及发展
1981年,北师大附小率先进行了五四制实验。1989年,原国家教委提出,要积极推进五四学制改革实验。之后,实验规模进一步扩大到全国很多地区。
从2004年学年度起,上海市义务教育阶段正式全面实行五四学制。小学5个年级分别为一到五年级;初中全面实行四年制,其4个年级分别为六年级、七年级、八年级、九年级。
在全国各处试点四年制初中的环境下,成都教育并没有落后。2017年12月8日, 70余所初中学校、九年一贯制学校的代表汇聚成都市七中育才学道分校,由七中育才学道分校、金牛实验中学等全国12所学校发起的全国首个“四年制初中教育联盟”也正式成立。
5+4学习模式

由于5+4还没有统一的学习规划和课程模式,所以不同的学校模式有所不同,不过大同小异。大部分的模式都是第一年的上学期把六年级知识学完,下学期开始学习初中内容。 对于5+4学制是关键时期,一个是第一年的衔接期,一个是最后的复习期。
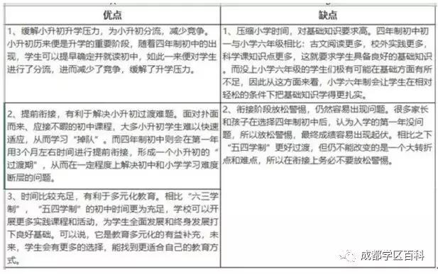
“5+4”学制VS“6+3”学制优劣分析


目前该校数学组和物理组实施学生课外作业优化,已编写了适合本校的统一课外作业资料——“课外作业30分钟”,做到了精选精练,注重实效,切实减轻学生的课业负担。学生每期参加区统考统阅,绝大部分学科各项指标名列全区第一。
2017年中考数据:
首届四年制2个班级98人,平均分610,600以上64人,高分率65%,重点率97%。
就读渠道:
1.具有金牛区户籍和金牛区学籍并已完成小学五年级学业的学生;
2.在充分了解本试点项目的基础上,学生本人及家长承诺:全程(四年)参加本实验试点项目,中途不得退出(适应准出机制学生除外);
3.具有一定的学力与思维水平,学习习惯好,自主学习能力强,能适应改革试点项目的教学。
刘仲文
四川省特级教师、四川省优秀校长、川派初中名校长,正高级教师。

刘仲文校长
成都市第二十中学


成都学区百科
二十中
成都二十中创办于1930年,原名成都私立大同中学,是金牛区办学历史最为悠久的中学。学校是四川首批一级示范性普通高中、四川省校风示范学校、全国学校艺术教育工作先进单位、全国群众体育先进单位、四川省阳光体育示范学校、成都市拔尖创新人才培养基地校、成都市国际理解教育课程实验校、成都市高中新课改示范校、新浪•教育“最具口碑魅力学校”。学校被中国教育学会授予“现代学校联盟行动计划首批加盟学校”称号,是中国科技大学等众多重点高校的优质生源基地校。学校位于环交大智慧城,占地120余亩,包括茶店子高中部和黄忠初中部两个校区。现有60多个教学班,学生3000余人,教职工260余人。
成都二十中系成都市高中新课改示范校,拥有一只爱岗敬业、勤于奉献教职工队伍,正高级教师1人、特级教师5人、高级职称教师102人,省、市、区各级学科带头人、教育专家等骨干教师130余人,并领衔4个市、区名校长(名师)工作室。学校储备了高品质的名优特师资团队,为新高考选课走班的顺利实施储备了一流的教师队伍。
成都二十中创办于1930年,原名成都私立大同中学,是金牛区办学历史最为悠久的中学。
1930年创建成都私立大同中学,为学校前身。
1950年中国解放,学校由川西行政公署文教处接管,由私立改为公立。
1952年学校迁至茶店子,更名为成都市第二初级中学。
1956年学校恢复设立高中部,更名为成都市第二十中学校。
1990年学校被四川省教育厅确定为四川省重点中学。
1998年成都市外化成中学划归成都市第二十中学校管理,成为学校初中部。
2002年学校被四川省教育厅确定为四川省国家级示范性普通高中。
2010年学校与英国麦德赫德语言学校签订了友好合作备忘录,通过中英校际连线开展“社区点亮生活”课程共建项目。
2014年学校被四川省教育厅确定为四川省一级示范高中。


学校大力推广智慧教育,构建大同智慧新校园
胡铃冬
四川省特级教师、四川省中小学教育专家、成都市特级校长、成都市【胡铃冬】名校长工作室领衔人、四川省动物学会理事、成都市教育学会理事、金牛区有突出贡献专家。
他担任多项省、市级课题的主研人员,其中成都市“十五”规划课题《中学生物学实践活动的研究与实施》等课题分获成都市和四川省教学成果一、二等奖。撰写教育教学及学校管理论文多篇,其中在教育部官网、《中国教育报》、《教育科学论坛》等媒体及刊物发表10余篇,合作编写学术专著一部。
在他的带领下,成都二十中“四川第一智慧校园”把花拼到开,让花永不败!凝聚成“情智并育、慧行天下”的教育理念以及“德育首位、竞赛领先、艺体见长、和谐发展”的办学特色。
2013年,胡铃冬校长受邀亚洲教育论坛年会做主题演讲,学校由此成为全国唯一一所连续两次受邀参加亚洲教育论坛的中学。

胡铃冬校长
花照中学


成都学区百科
花照中学
成都市花照中学校,因地处老成都花照壁街道而得名。为满足市民子女相对就近入学的需求,金牛区政府于2011年新办这所优质全日制公立初级中学校,创办之初,由金牛区当时唯一的一所省一级示范高中——成都二十中领办。学校于2015年10月独立,由“成都二十中花照学校”正式更名为“成都市花照中学校”。
学校占地16.63亩,现有硬件设备设施按现代学校标准配置,于2012年正式竣工并投入使用。目前拥有先进的理、化、生实验室、师生阅览室、多媒体教室、微机室、录播一体教室、心理咨询室、体育器材室、医务室、科技活动室以及专用音乐教室、美术教室等。设计了全新的有线、无线校园网络系统、校园广播电视系统和校园安保“天眼”系统,所有教室均装备有多媒体教学系统,有容纳近200人的阶梯教室和室内体育场,200米环型跑道的塑胶运动场,还设计建有无障碍通道和卫生间以及电梯等辅助设施,充分体现了学校以人为本的教育理念。
学校秉持“慧心明礼,求知笃行”的办学理念,不断践行“和善、协作、勤勉、卓越”的校园精神,坚持走“民主治校,文明美校,质量兴校,特色强校”之路,以教育教学质量为生命线和突破口,尊重个体,教师团队扎实刻苦,智慧工作,校风清正。办学六年以来,学校各方面工作都实现了跨越式的发展,教育教学质量成阶梯式发展态势,已昂首踏入金牛区同类学校第一梯队行列,得到了学生、家长、兄弟学校和上级领导的充分肯定,目前已顺利实现“一年树形象,三年出质量,五年成特色”的办学目标,正朝着“八年塑精品”的目标砥砺迈进。
师资情况:学校现有在岗在编教职员工74人,学生787人,师生比为1:10.6。其中高级教师8人,中学一级教师22人,中高级教师占教师总数的40.5%。学校现有语文教师11名、数学教师11名、英语教师11名、物理教师7名、化学教师4名、生物教师3名、政治教师4名、地理教师3名、历史教师4名、体育与健康教师4名、音乐教师2名、美术教师2名、信息技术教师1名。专任教师中,本科及以上学历人数达100%,其中研究生学历专任教师5人。
张根明
现任校长。

张根明校长
金牛五区内的毕业生怎样读初中?
金牛五区内的5所小学对应第十八中学、第二十中学花照中学校和金牛实验中学四所初中。

毕业后有以下升入初中的途径:
1、考私立初中:
在6年级的时候,去报名参加参加私立初中的面试和摇号(私立摇号是从2018年才开始的)。面试上了,或者摇号摇中,就读私立初中。
2、参加艺体招生:
如果孩子有艺术类和体育类特长,报名参加全成都市(5+2区域)初中学校的艺体生考试招生,按照相应的专业,可凭专业成绩进入初中,被录取到相应的学校。
成都市2018年面向中心城区招收初中艺体特长生统一实行网上报名。中心城区是指成都天府新区(纳入中心城区招生范围的区域)、成都高新区(不含成都天府空港国际新城,该新城暂时纳入简阳市统一管理)、锦江区、青羊区、金牛区、武侯区、成华区、龙泉驿区、青白江区、新都区、温江区、双流区、郫都区。
3、大摇号
2018年成都市小升初第二批次学校共六所:石室中学(北湖校区)、成都七中(高新校区)、树德中学(光华校区)、树德中学(外国语校区)、北京师范大学成都实验中学、成都市第十一中学校(女子实验学校)。摇到哪所初中,就去哪所初中学校就读。
5+2区域包括:
武侯、锦江、成华、青羊、金牛,以及高新区、天府新区成都直管区。
新6区包括:
龙泉驿区、青白江区、双流区、温江区、郫都区、新都区。
4、小摇号:
4月中旬,由小学进行小升初的信息采集,在7月份由金牛区教育局组织摇号,摇进第十八中学、第二十中学花照中学校和金牛实验中学四所初中,摇到哪所初中,就去哪所初中学校就读。
5、随迁子女入学:
如果是在4所小学就读的随迁子女,则按照随迁子女入学政策,如果居住区域发生变动,由武侯区教育局进行统筹安排,指定初中学校就读;如果居住区域没有变动,则参加小摇号。
关注金牛五区的朋友们,欢迎进群讨论。请手动添加学区百科小助手V:cdxuequbaike 入群
