目前,我国已发展成为全球最大面膜消费市场。为了更好地引导大众理性消费,中国质量新闻网联合《消费日报》共同发起了“面膜产品检测”活动,根据消费者线上关注度情况选取10款中高端面膜产品(包含:资生堂悦薇紧肤面膜、SK-II前男友面膜、御泥坊小肌御浸润黑茶面膜、美迪惠尔水润保湿面膜、膜法世家黑藻补水嫩肤面膜贴、自然堂雪莲舒缓保湿面膜、森田玻尿酸复合面膜、一叶子清颜净肤炭黑面膜、WIS玻尿酸极润面膜、Jmsolution 水光蜂蜜蚕丝面膜),通过天猫官方旗舰店、京东自营店购买,并委托权威第三方检测机构根据《化妆品安全技术规范》2015 版对所选10款样品进行检测。检测项目包含重金属、菌落、41项糖皮质激素、7项性激素、指定成分含量、保湿功效实验以及人体皮肤斑贴实验,由权威第三方检测机构出具本次检测报告。
面膜市场规模增长强劲
产品质量安全是企业立足之本
随着消费升级步伐加快,消费者对于面膜产品的要求不再只是“价廉”,而更看重“物美”。无论是面膜种类和功效不断推陈出新,还是营销渠道与方式更迭变化,产品质量和安全仍然是消费者最关注的。此次“面膜产品检测”活动中关于产品质量安全的检测项目(重金属、菌落、41项糖皮质激素、7项性激素),检测结果均为合格。

注:数据来源:宁波出入境检验检疫局检验检疫技术中心检测
数据整理:中国质量新闻网
记者了解到,近年来由于市场监管部门加大力度打击假冒伪劣产品、优化市场环境,也让部分侵害消费者权益的产品无生存之地,同时品牌商也将产品安全作为企业的生存之本。某品牌负责人曾表示,绝大多数中高端品牌都在从“研”“产”“销”各个环节严把质量关,把产品质量安全作为企业的生产发展的基础。
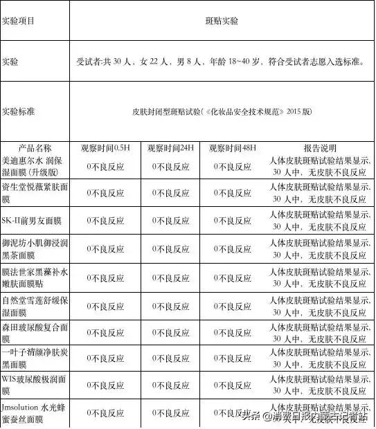
然而,值得注意点是,由于消费者面膜需求的爆发式增长,一些不法商家或个人盯上了微信朋友圈这块沃土,通过微信朋友圈大肆售卖“三无面膜”,由于利润高、难以监管等问题易被不法商家为获取利益走而挺险,从中造假或添加禁用成分,危害着消费者的健康和权益。比如通过加入重金属实现快速“亮肤美白”的功效,通过糖皮质激素、性激素等快速实现“嫩肤”“保湿”等功效。本次“面膜产品检测”活动对10款产品进行皮肤封闭型斑贴对比试验。结果显示:10款样品的人体皮肤斑贴试验30名受试者中0—48小时内均无皮肤不良反应。

皮肤不良反应这种消费者能够最直观感受的的面膜使用体验,对面膜品牌的口碑甚至生存起到了决定性作用,使用产品一旦出现皮肤过敏、疱疹等不良反应,消费者便会给这个品牌冠以“烂脸”“有毒”等标签,并以不可估量的态势扩散。因此品牌商在品控层面应将这种不良反应视为重中之重,将所有可能造成用户不良反应的因素“扼杀在实验室”。
消费理念更加成熟
保湿功效要求越来越高
在品质消费的驱动下,消费者对面膜舒适度和功效的要求也越来越高。因此,产品要在安全的基础上着重考虑产品的功效、成分、舒适度(使用体验),相关数据显示,大部分女性在选择面膜的时候首要考虑得就是产品的保湿性。
“面膜产品检测”对10款产品中着重宣称保湿功效的6款产品(SK-Ⅱ前男友面膜、美迪惠尔水润保湿面膜、森田玻尿酸复合面膜、一叶子清颜净肤炭黑面膜、WIS玻尿酸极润面膜、Jmsolution 水光蜂蜜蚕丝面膜)进行了保湿功效对比实验。测试结果显示6款受试样本均在单次使用产品后的区域在使用后1小时,皮肤水分含量均显著性高于空白对照区域,结果说明产品1小时保湿效果显著。

透明质酸钠(别称玻尿酸)是面膜产品实现保湿效果的一种有效成分,“面膜产品检测”活动也对成分列表中主要成分为透明质酸钠(别称玻尿酸)的四款产品(美迪惠尔水润保湿面膜、森田玻尿酸复合面膜、一叶子清颜净肤炭黑面膜、WIS玻尿酸极润面膜)进行了对比检测,测试结果显示,4款受试样本中均含有透明质酸钠成分,森田玻尿酸复合面膜0.77%的含量最高。同时透明质酸钠含量对比检测结果也和保湿功效对比试验结果相吻合,说明透明质酸钠含量越高,产品保湿功效相对就更为显著。

注:数据来源:上海微谱化工技术服务有限公司
数据整理:中国质量新闻网
质价比成购买最重要因素
在消费收入和消费水平日益提高的影响下,我国消费者对于产品的要求不再只是“价廉”,消费升级的趋势越发明显,据前瞻产业研究院数据显示,目前我国面膜市场的主流产品售价是10—20元/片之间。
之所以,售价10—20元/片之间的面膜占据整个市场的半壁江山,是因为这一价格区间的生产厂商规模较大且正处于快速发展期。同时这一价格区间的消费者需求更多、消费更理性,在选择产品的时候会考虑产品的安全、口碑、功效、舒适性同时也会考虑产品的价格是否合理,现很多专家学者将这种需求结构定义为“质价比”。
“面膜产品检测”活动的10款产品“质价比”可以从产品安全性、功效、使用体验和价格的比来评价。

有业内人士表示,消费者除了在选购面膜产品时需要通过正规渠道购买,同时也要注意查看产品生产日期及保质期,以及检查产品外包装是否完整、有无破损。另外,因为微信朋友圈这一购买场景很容易躲避市场管理机构的监管,所以这一渠道请消费者谨慎选择。

来源:消费日报
图|网络
编辑:苏日古嘎
