作为共享汽车的后起之秀,易到从2010年成立至今,用6年的时间做到了国内共享汽车第二的地位,服务已覆盖北京、上海、广州、深圳等近80座城市,月活跃人数500多万,横扫滴滴与Uber。
如此辉煌的易到在今年4月突然炸出即将破产、老板出逃的新闻,弄的易到的司机与用户人心惶惶。很多司机提现失败,用户打车也越来越难。

虽然易到一直否认破产,但毋庸置疑易到内部肯定出现了大问题,3大创始人相继离职,企业融资毫无门路,易到潜在的问题仿佛一夜之间完全爆发,那么为何之前没人察觉呢?
回答这个问题不得不说易到的营销。
发展时期
万丈高楼平地起,易到2010年5月在北京成立,当时人们对这种网约车还不信任,易到为了将自己推到用户面前大费心思。
一、公益营销
2011年1月 易到用车参加"为盲人朋友献爱心 从读书开始打开"心目""活动。
2011年3月 易到用车启动"爱心援侨,免费接机活动"。
2011年06月 “”暴雨肆虐 易到用车免费送老人回家“”。




易到很明白,要想让大众接受自己,就要得到大众的认可,而公益,往往是这个社会最需要、大众最不容易抵触的东西,所以易到用公益营销首先就获得了良好的社会口碑。
二、找合作
牛顿曾说:如果我看得远,那是因为我站在巨人的肩上。易到懂得:如果自身品牌辨识度不高,是非常需要一个巨人来当支撑的,在巨人的肩膀上,才能让更多人看到自己。所以易到在2014年找到了智能手表的大牌三星Gear Watch。
让三星Galaxy Gear智能手表产品中内置易到用车App,这也是穿戴式设备首度具备移动智能用车技术,易到用自身领先的调度系统,满足了用户随时随地、够酷够炫的智能用车心思,受到不少年轻人的追捧。
既然是用车,易到肯定不会放弃与汽车厂的合作,沃尔沃、特斯拉、奇瑞皆是易到合作名单上的座上宾。2015年,易到引进100辆油电混合车型一汽丰田普锐斯,作为专车投入日常运营,同时提供该车型的试驾服务,让易到用车更贴近用户。

另一方面,易到专注自身发展,获得多项技术专利,并多次升级打车APP,再借助一系列的对外营销手法,易到成功地在打车这块“蛋糕 ”上尝到了甜头。
这期间一直传出易到与滴滴快的、Uber、神州专车合并或者投资绯闻,但最终都不攻自破。但从易到合作了这么多企业也可以看到,出行领域的玩家们,都曾是周航的谈判对象。周航曾在接受《中国企业家》采访时努力撇清关系,“易到和很多企业都有过接触,但是多说几句话不代表是在谈恋爱嘛。”

这里一方面有人红是非多的争议,但另一方面也说明了一个问题:易到在推广营销上,确实玩的很老道。
三、借事造势
眼看易到发展越来越壮大,单一的辅助品牌合作已经不能满足它了。2015年1月18日, 易到用车与海尔产业金融联合宣布,成立双方的合资公司"海易出行",计划在未来5年将"海易出行"做到80亿元的价值。
随后,易到将眼光放的更远,它瞄准了另一位“大哥”乐视,并雷厉风行的联合乐视打造了一场盛大的“黑色919”。
919节日大促,不仅能让用户切身体会到易到专车的品质,还能借此塑造易到的品牌形象,事半功倍,何乐而不为?要知道乐视产品已被市场和用户高度认可,如果能将乐视的粉丝转到易到这边,这对易到来说,简直不要太美了。
据乐视官方公布的数据,在截至9月19日24点的919乐迷节上,乐视全生态总销售额突破17亿元。9月20日,乐视高管亲自驾驶易到专车为用户配送了货品,让用户感受易到品牌就在自己身边,引来众多网友关注。

就此,易到开始迈进高速发展的上升时期,成功的借势上位。但所谓打铁要趁热,易到决定再加一把火,让易到这把大火烧的更旺,烧的更远。
四、100%充返
2015年10月,乐视正式声明收购易到70%的股份,成为易到背后的大靠山。值得注意的是,乐视汽车的投资金额对外并没有具体数字,外界估计这一数字在7亿美元左右。易到在获D轮融资、投入乐视生态链怀抱后,终于要出大招了。
11月18易到推出“五折用车充100返100”,甚是土豪。到2016年7月1日,易到持续7个多月的“100%充返活动”宣告结束,官方表示在长达227天的活动期内,约有653万用户进行了充值,累计金额超60亿元,人均充值额918元,复充率高达67.4%。
市场数据显示,易到用车已然直逼优步,成为专车市场竞争白热化态势下最具代表性的逆袭案例。但这么烧钱的营销,也为易到埋下了祸根。
五、网红代言
2016年6月22日,乐视第一美网红“貂蝉妹妹”景瑶闪亮登场直播,为易到充返活动加油鼓劲。一个小时的直播时间,有46.7万观众观看,2102位观众为貂蝉妹妹留言,直播期间更是送礼不断。

据易到方面介绍,从6月22日开始到6月30日,每晚9点貂蝉妹妹都将亮相直播,与大家分享比如如何每月三千过上高逼格白富美生活等等,看直播期间还能领取易到的50元用车劵。
美女、网红、直播、优惠、焦点话题……可以说,易到此次的营销模式集齐了各种时下热门的因素,让用户根本无反抗之力,只能乖乖被俘。
六、挖角迅速
去年,就在滴滴宣布合并优步中国后仅四天,互联网抢人大战便再次上演。8月4日,易到用车创始人周航发布公开信向Uber中国的小伙伴们进行公开喊话:易到邀请你们一起再创奇迹,并称待遇绝对不会低。

(这里简直就是赤裸裸的抢人好吗?)
随后在滴滴、Uber合并满月后,几乎每天都能看到关于滴滴、Uber涨价的新闻。


这时的易到抓住时机,通过“充返”等营销活动进一步拉低价位,8月末,易到宣布继6月的全国62城大范围降价之后,再次主动调低价格“用户在享受生态充返6.7折用车服务的基础上,全国16个重点大中城市的起步价和最低消费额度均下调1元。”
另一方面易到发力司机及车辆运营,杀入Uber的“后院”。在Uber“重镇”天津找到突破口,攻入其后方,这也成为易到关键的第二次飞跃。


到此,易到达到了前所未有的鼎盛阶段,它的注册用户突破了4000万,因此在外界看来,易到已经风光无限,实力强劲。但实际上,易到就此也由兴盛走向衰落。
冲返缺口越来越大
为了抢占市场,易到一直热衷做冲返活动,期间更是有大量的100%冲返活动,此次充值60亿,易到则需要拿出120亿买单,除了不断的砸钱,易到别无他法。
最终,拿不出钱的易到彻底爆发了危机,众多司机无法体现,于是拒接车单;用户打车难,开始要求退费,有媒体发文表示,易到将面临破产。


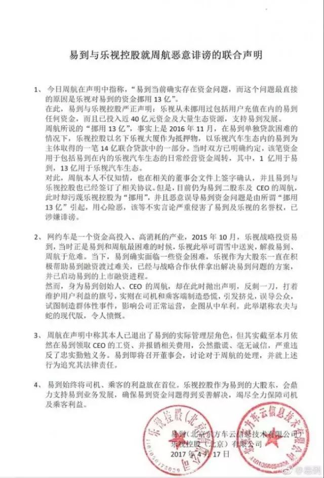
随后周航发文控诉乐视挪用易到13亿,这一言论瞬间让不少人心生恐惧,而恐惧总会像潮水一般吞噬人的内心。
危机时期
危机时刻,易到第一时间开启了“辟谣”之路。
一、官方积极回应
针对自媒体的言论,易到果断回应称是竞争对手对易到发起的恶意攻击,并称已收集证据,向公安、网监部门报案,以此稳定“民心”。

另有报道称,易到此前发给北京市公安局的一份文件显示,易到从4月17日起每日安排线上资金300万元人民币,用于司机随时线上提现。如果易到不能履行文件内容,将传唤实际控制人贾跃亭。
4月26日晚间,易到发声明称,有网络媒体发布公安机关或将“传唤实际控制人贾跃亭”的失实报道,对乐视及易到的正常经营秩序造成严重影响,同时严重侵害了贾跃亭的社会声誉。
总结就是一句话:你们的指控,易到统统不认,并且,易到已经报警了。

另一方面,针对周航指控乐视“挪走13亿”导致易到此次资金链断裂的说法,易到则是联合乐视共同发文声讨。

二、媒体洗白
除了官网回应外,针对周航的控诉,易到在多家自媒体上发布了同一篇文章,并迅速成为热搜引导舆论走向,称易到与周航是现实版的“农夫与蛇”。


几日后,乐视再次发文回应,并希望重获用户与司机的信任。


易到如今与周航水火不容,两者各执一词,回想周航为易到一路发展所做的贡献,到如今易到与他的针锋相对,不得不令人唏嘘。
针对用户的疑问,易到客服一直耐心回应,不知情的人一点也看不出易到正面临危机。

除此之外,易到还大打情怀牌,希望再次树立一个有责任的企业形象。


三、优惠不停
“你们越说我要倒闭,我就越搞优惠”。2月11号至今,易到总共推出了7、8次充钱返现活动,其返现金额一般维持在50%--60%左右,过不了多长时间,易到就会推出一次类似的活动。

针对这次五一,易到一点也不慌,用户专享搞的风生水起。

四、制造好评
尽管现在大家谈起易到就变色,但你到易到的官网或者其他贴吧一看就会发现,这上面的人都对易到迷之信任。


但不管易到如今怎么正面宣传,如果不能解决实际问题,是谁也救不了它的。
此次易到面临的困境,是由它长期积累的历史问题导致的,共享经济表面的百花齐放只是一个幻影,一味靠烧钱来吸引用户,最终只会把自己推入火坑,笑到最后的人寥寥无几。
不得不说,易到能快速的将自己推上共享经济的高位,并赢得大量用户的信任,这都得益于它的一手好营销。但利用营销来欺骗客户,许一些达不到的承诺,未免有失一个企业的责任,要知道,是谎言就总有被揭穿的一天。