
这个电路,出自一款在某电商平台卖爆了的LED台灯。
价格便宜,功能简单实用:

所谓 “三色调光” ,是指支持三种灯光颜色,同时支持光的亮度调节。
下面用三张gif动图感受一下是怎么操作的。
1、开灯关灯: (动图较大,请稍微等待)

2、支持白光、暖光、自然光三种颜色,可自由切换:

3、亮度调节,每次短按调节10%亮度,长按则无极调节亮度:

一、实物分析
LED台灯采用USB供电,在USB插头和LED灯之间是控制板,红色的PCBA看起来短小精悍:

控制板正面是4个按键,以及一颗小的LED指示灯。
这颗小的LED指示灯,可以让人在黑暗中找到控制板来开灯。
按键从左到右的功能依次是:降低亮度、开灯关灯、切换光色、提高亮度。

控制板的背面,8个 脚 的芯片是个单片机,表面的型号被抹掉了:

上图右侧的三根线:
- 红色线是暖光LED的供电线
- 白色线是白光LED的供电线
- 黑色线是GND。
所以只要控制红色线和白色线的电源通断,就可以实现“三色调光”!
二 、电路原理分析
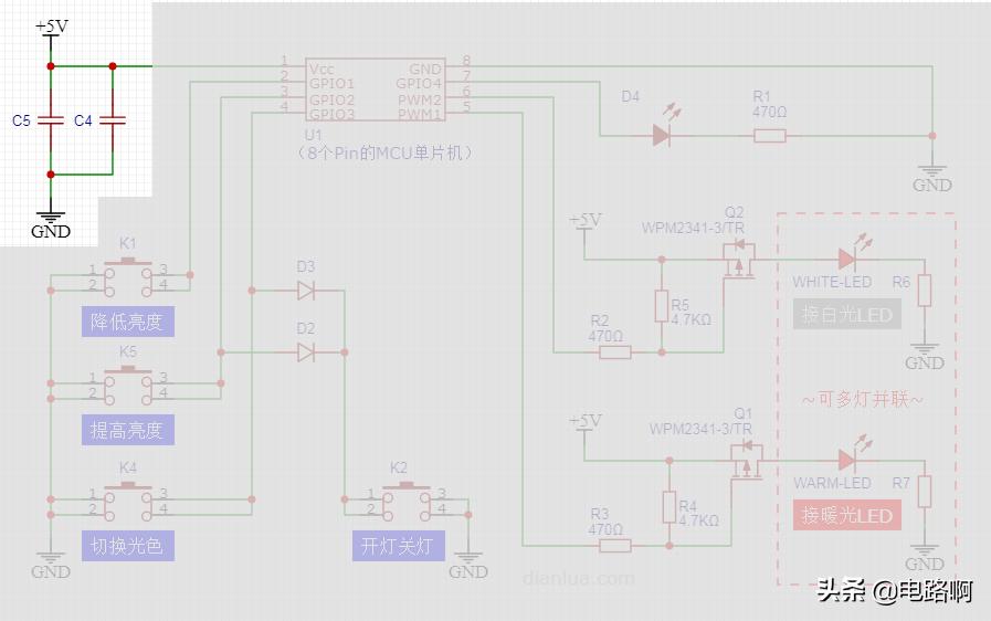
1、电源输入滤波电容。
电路中用了2颗MLCC贴片陶瓷电容。
对使用USB供电的5V电源来说,一般用1颗10uF + 1颗0.1uF来滤波即可:

对应的实物图:

2、MCU单片机。
为节约成本,作为主控的MCU单片机短小精悍:
- ①使用内部晶振,无需外挂晶振;
- ②只有8个管脚,IO口全部用光,不浪费一点资源。

对应的实物图如下,单片机表面的丝印被打磨,型号不详:

3、按键。
用单片机的3个GPIO,加上两个二极管,巧妙地实现了4个按键:

单片机程序配置如下:
- ①3个GPIO均配置为输入口,使能内部上拉电阻;
- ②当只有GPIO1检测到低电平时,说明按键K1被按下;
- ③当只有GPIO2检测到低电平时,说明按键K5被按下;
- ④当只有GPIO3检测到低电平时,说明按键K4被按下;
- ⑤当GPIO2、GPIO3同时检测到低电平时,说明按键K2被按下。
4个按键的对应实物:

两个二极管的对应实物:

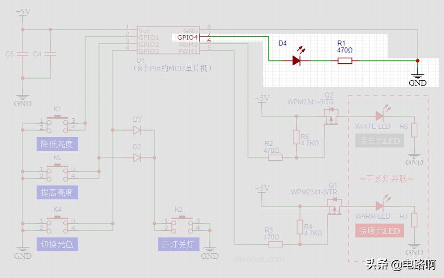
4、LED指示灯。
用单片机的1个GPIO控制指示灯:

- ①在台灯关闭的情况下,GPIO4输出高电平,点亮D4,让人可以在黑暗中找到电源开关按键;
- ②在台灯打开的情况下,GPIO输出低电平,熄灭D4。
对应的实物图如下:

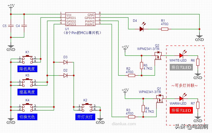
5、控制台灯“三色调光”的MOS管电源开关电路。
原理图:

对应的电路板实物图如下:

原理图中红色虚线框的部分:

单片机的PWM1、PWM2分别控制两个“MOS管电源开关电路”。
当单片机的PWM2:
- ①输出高电平时,MOS管Q2关闭,白光LED灯WHITE-LED熄灭;
- ②输出低电平时,MOS管Q2打开,白光LED灯WHITE-LED亮起。
当单片机的PWM1:
- ①输出高电平时,MOS管Q1关闭,暖光LED灯WARM-LED熄灭;
- ②输出低电平时,MOS管Q1打开,暖光LED灯WARM-LED亮起。
具体“MOS管电源开关电路”的原理,可以阅读文章 《带软开启功能的MOS管电源开关电路》 (点击阅读) 。
台灯支持3种 光色 :
- ①当只有白光LED灯WHITE-LED亮起时,灯光颜色为白光;
- ②当只有暖光LED灯WARM-LED亮起时,灯光颜色为暖光;
- ③当白光LED灯和暖光LED灯同时亮起时,灯光颜色为自然光。
灯的亮度调节:
通过PWM(脉冲宽度调制)来调节灯的亮度。

- ①当PWM为0% duty cycle时,亮度为100%,即全亮;
- ②当PWM为10% duty cycle时,亮度为90%;
- ③当PWM为25% duty cycle时,亮度为75%;
- ④当PWM为50% duty cycle时,亮度为50%;
- ⑤当PWM为80% duty cycle时,亮度为20%;
- ⑥当PWM为100% duty cycle时,亮度为0%,即熄灭。
三 、写在最后
这款灯因为价格便宜,功能简单实用,在某电商平台卖爆了!
这篇文章,通过详细分析它的电子电路工作原理,让大家感受有市场竞争力的产品是怎样设计的。
如果喜欢本文,请在下方点赞,并在朋友面前使劲吹哦!

最后,关于电路的学习,希望大家,enjoy!
来源:电路啊
作者:LR梁锐