视频加载中...
如今开发商在项目名上真是‘名不惊人,死不休’。如果你买的房子名字很大,很洋气,或者一言难尽,那么不好意思,今后或许得改名了。

01四大类型成重点清理对象!
一批小区要被整改了!
近日,全国多地已全面开展清理整治不规范地名工作,对居民区、大型建筑物和道路、街巷等地名中存在的“大、洋、怪、重”等不规范地名,进行规范化、标准化处理。
1、刻意夸大的“大地名”——专名或通名的含义远远超出地理实体地域、地位、规模、功能等特征的地名。
不得随意使用“宇宙、中央、天下、世界、环球、欧洲、澳洲、美洲、中国、中华、全国、万国、特区、首府”等词语的地名,或通名层级混乱,刻意夸大地理实体功能的地名。

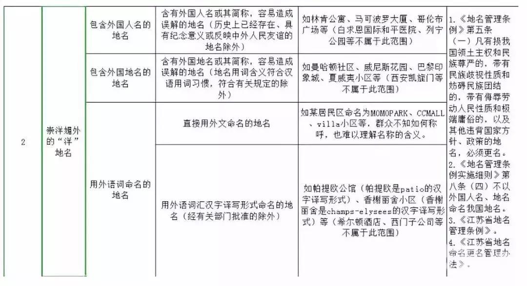
2、崇洋媚外的“洋地名”——包含外国人名、外国地名,用外语词命名的地名。
例如:MOMOPARK和帕提欧公馆,前者群众不知如何称呼,难以理解名称含义;后者帕提欧是patio的汉字译写形式。

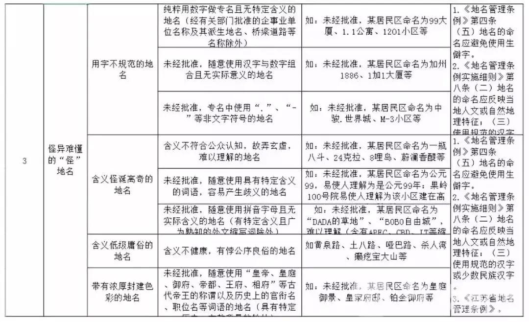
3、怪异难懂的“怪地名”——用字不规范、含义怪诞离奇、含义低级庸俗、带有浓重封建色彩的地名。
随意使用汉字与数字组合且无实际含义的地名,随意使用“·”“-”等非文字符号的地名。
随意使用拼音字母且无实际含义的地名,含义不健康、有悖公序良俗的地名,如哑巴路,黄泉路等。
随意使用“皇帝、皇庭、御府、帝都、王府、相府”等古代帝王的称谓以及历史上的官衔名、职位名等词语的地名。

4、重名同音的“重”地名——一个城镇内的居民区、建筑物和道路、街巷名称重名或同音。

02这些“神命名”让你大跌眼镜!
楼市中,为了让楼盘更显高大上,不少开发商在为楼盘取名时可是花了不少的心思,可是物极必反,有些楼盘名取着取着就跑偏了。

1、数字楼盘
先看看以数字命名的楼盘,这些开发商真的不是商量好了的嘛,从一到万,是不是带数字才显得更牛X?
一品江山、山水壹号
二里新村、将军二园
三喜花苑、紫薇三村
四季春城、四海家园
五洲御锦城、五湖家园
陆洪小镇
七星首府、七星花园
八仙花苑
九溪源著、九玺台、世茂九龙庭
十里蓝院
百盛园、百家花苑
千禧花园
万濠华府

2、 洋地名楼盘
光看到这些楼盘名,会觉得自己买不起。
经过多年的“积累”,罗马、威尼斯水城、维多利亚、欧洲城、加州城、威尼斯等国外地名,都成了楼盘取名的常用字。
林肯公园、海上普罗旺斯、恒大威尼斯、美伦堡、金色维也纳、东方维也纳、罗福宫、东方巴黎公寓、英伦上院……
入住这些小区,仿佛有一种走上人生巅峰的赶脚!

3、“高大上”的“府院庭馆”楼盘
近几年,出现了一大批可以显得“高大上”的“府院庭馆邸”的楼盘,开发商应该是琼瑶阿姨的剧看多了,不是皇家就是御府。小编单方面宣布,住在里面的都是格格!!!
七星首府、景瑞御府、皇家花园、首府名邸、西欧名邸、皇家学府、皇家公寓、江海皇都……
那么开发商担心的事来了,目前市场上已经建成并入住的某些小区需要整改,那么目前在售还未入住的这些楼盘,其名称又是否需要政府对其规范整理呢?
12节视频课,让你轻松掌握周易起名,无论是宝宝起名还是成人改名,尽在视频中!
图文来源于网络,内容版权归原作者所有