金九银十,楼市遇冷。比商品房更冷的,是公寓。
省会公寓2500一平
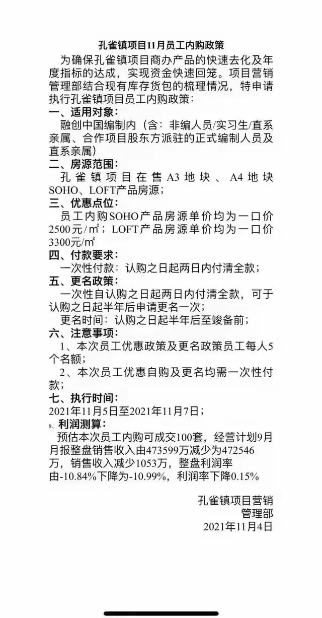
近日,据时代财经报道,国内某头部房企在公司内部下发了一则《员工内购政策》文件。文件称,该公司将于11月5日至7日进行内部优惠促销,而该公司在昆明某项目的SOHO、LOFT产品,“员工内部价”仅为2500元/平方米、3300元/平方米。
据记者了解,推出这一销售政策的房企是融创集团,执行的项目是位于昆明市呈贡区的融创孔雀镇。

图源:融创官网,孔雀镇效果图
《员工内购政策》文件显示,融创这一举措的目的是“为确保项目商办产品的快速去化及年度指标的达成,实现资金快速回笼。”因此,融创要求员工须“一次性付款”,即在认购之日起两日内付清全款。

图片为融创孔雀镇员工认购政策文件,来源网络
文件指出,该内购政策适用对象为“融创中国编制内”人员。但值得一提的是,非编人员/实习生/直系亲属,合作项目股东方派驻的正式编制人员及直系亲属均属于文件所称的“编制内人员”。此外,该项目还“借鉴”了恒大曾对内部员工开放的“更名政策”,即员工认购房产后不走网签流程,便于转手赚差价。有网友指出,融创的这一销售手段是“变相地给员工炒房”。
需要注意的是,据记者了解,不走网签流程的“更名政策”存在着一定的投资风险,这意味着该笔房款并未进入监管账户,也就是说,融创员工通过公司内部认购的特价房,是不受官方认可的。
去化周期超4年
据报道,房天下数据显示,融创孔雀城项目售价为8000元/平方米。而融创以“大跳水”的价格将公寓产品抛售给员工,一方面反映了地产商对现金流的渴求,另一方面也体现了昆明整体公寓市场的萧索与去化压力。
融创内购政策文件指出,该项目9月整盘销售收入减少1053万;整盘利润率由-10.84%下降为-10.99%。
上升到整个昆明公寓市场,根据昆明中原找房2021年11月2日统计的数据,目前昆明在售的公寓项目有47个,整体均价为10069元/㎡,而融创孔雀城所在的呈贡区的公寓平均单价约8388元/㎡,融创孔雀城的参考价格为4500元/㎡,远低于平均水平。
据时代财经报道,如今昆明公寓市场的挤压主要源于前几年的供大于求。在2013至2014年,昆明商业项目供应井喷,年推出量达上百万平方米,但年均去化不超过50万平方米。为了便于销售,部分写字楼被改造为公寓,导致公寓库存一路走高。克而瑞数据显示,从2016年到2020年,昆明公寓存量持续增加,尤其在2019年,公寓存量面积从2018年的111万平方米增加至254万平方米,一年内猛增一倍多。锐理数据显示,截至今年上半年,昆明商办公寓存量约448.77万平,去化周期约55个月(超4年)。
此外,据都市时报报道,为了促销,位于昆明北市区的远洋·青云府公寓项目在宣传时打出了“水电按照昆明市居民水电标准收费”的口号。置业顾问表示,公寓水电确实是按照昆明市居民水电标准收费,已在相关部门进行备案,后期不会变更为商用水电。但都市时报记者询问相关收费标准是否会写进合同时,该置业顾问明确表示“不会”。
长沙打响去库存第一枪
当然,国内面对公寓去库存压力的不止昆明一市。据乐居网报道,由于10月长沙商业公寓市场放量,去化速度减缓,使得库存量涨至约480万方,刷新历史新高,去化周期增至37.8个月,去化压力较大。
但值得一提的是,长沙于近日率先出台了推进非住宅商品房去库存的的落地政策,成为了国内“第一个去库存的省份”。近日,湖南省住建厅、发改委等六部门联合印发了《关于推进非住宅商品房去库存的若干意见》(以下简称《意见》), 就如何有序化解非住宅商品房库存、推进非住宅商品房去库存工作提出十大意见,力争用3到5年时间,推动非住宅商品房库存明显下降。

图源:湖南省住建厅
在该《意见》中,最值得关注的是支持“商改住”的政策。《意见》指出,对已出让尚未建设的非住宅商品房用地,允许按规定转型用于国家支持的新兴产业、养老产业、文化产业、体育产业等项目用途的开发建设,在满足公共服务设施和基础配套设施承载力的前提下,经批准可按“商改住”进行规划修改,并可适当降低商住配比。为了降低公寓居民用户使用成本,符合“一户一表”安装条件和建设标准的,商业水电可以改为民用水电,燃气入户。
可以预见的是,长沙出台的去库存政策让公寓业主无论是居住,还是租售都有了更稳定、更可期的未来。从融创“白菜价”的昆明公寓,到长沙的政策支持“商改住”,中国房地产去库存之路,充满艰辛,但各方都在朝这个目标迈进。
(编辑:陈子帅)