“乘风破浪“的梵蜜琳又摊上事儿了。
近日,有消息称,某消费者因“梵蜜琳神仙贵妇膏(40g)”非法添加未标识成分,将广东梵蜜琳生物科技有限公司(下称“广东梵蜜琳”)、湖南弘锴生物科技有限公司(下称“湖南弘锴”)告上法庭。天眼查信息显示,该起案例于11月25日开庭。

图源天眼查
梵蜜琳自今年冠名《乘风破浪的姐姐》进入大众视野后,一直遭受颇多质疑,其主推的明星产品梵蜜琳贵妇膏更是屡次被推上风口浪尖,此次,再因这款产品吃上了官司。
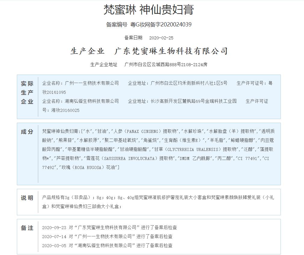
据了解,有消费者在梵蜜琳天猫旗舰店购买了一瓶“梵蜜琳神仙贵妇膏(40g)”,价格为1200元,生产商为湖南弘锴。“梵蜜琳神仙贵妇膏(40g)”虽宣称了美白等功效,但从国家药监局化妆品备案系统来看,实则属于非特殊用途化妆品。并且产品中添加的美白成分二氧化钛,没有在产品成分表中标识。
该消费者认为,“梵蜜琳神仙贵妇膏(40g)”侵害了其知情权、选择权。于是,该消费者将梵蜜琳所属公司广东梵蜜琳、及OEM工厂湖南弘锴告上法庭,并要求退一赔十。
根据现行的《化妆品标识管理规定》第十二条,化妆品标识应当标注全成分表。

天眼查显示,10月23日,该起上诉案件被法院立案,11月25日开庭公告。
品观APP查询国家药监局化妆品备案系统发现,梵蜜琳神仙贵妇膏2月25日备案资料显示,成分列表中没有二氧化钛相关成分。而今年8月31日备案、名为“梵蜜琳贵妇膏”的产品,成分排列前三的除了水、甘油外,还有以英文加数字排列组合形式显示的成分CI77891,即二氧化钛。
也就是说,名为“梵蜜琳神仙贵妇膏”和“梵蜜琳贵妇膏”的两款产品,从备案的成分表来看,差异就在于,后者成分表中显示了CI77891(二氧化钛),其他种类及排序均相同。


据美丽修行APP显示,CI77897化学名二氧化钛。由于白度很高,该成分在护肤品以及粉底中常作为白色粉体调色使用。涂抹后脸部视觉效果较白,因其本身又具有惰性矿物质,无活性,因此具有良好安全性。
广州尊伊化妆品有限公司总经理兼总工程师陈来成告诉品观APP,二氧化钛在化妆品中应用非常广,通常粒径大的用作物理遮盖美白,纳米级的用作防晒剂。该成分在撕拉面膜,和唇膏、粉底类彩妆产品中均用得较多。
品观APP从梵蜜琳官网以及品牌天猫旗舰店客服处了解到,这两款产品实则是当作同一款产品在销售,目前,店铺在售的产品只有“梵蜜琳贵妇膏”。
产品名称上的这一变化,或许与此前市场对“神仙贵妇膏”这一命名的质疑有关,有媒体报道称,根据新广告法,“神仙”一词因涉嫌封建迷信而被禁用,梵蜜琳宣称的“神仙”一词涉嫌违反新广告法。由此来看,今年8月份备案的“梵蜜琳贵妇膏”,在产品名称中去掉“神仙”二字,或与此有关。