
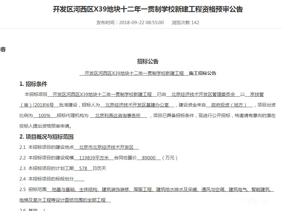
3月4日,北京住总集团在经过激烈的市场竞争后,顺利中标北京开发区河西区X39地块十二年一贯制学校新建工程。
据介绍,北京住总集团此次中标的开发区河西区X39地块十二年一贯制学校新建工程位于北京经济技术开发区,总建筑面积119839平方米, 合同金额87175万元,合同工期578天,计划竣工日期2020年9月1日。建设内容包括小学教学楼、中学教学楼、报告厅、图书馆、国际部教学楼、学生宿舍、风雨操场、地下停车场、学校食堂、门卫围墙、园林绿化等。

据此前北京二中发布的消息,2018年10月23日下午,东城区教委、大兴区教委、开发区社发局及北京市第二中学合作办学签约仪式在北京二中会议室隆重举行。

北京二中亦庄学校的校址在亦庄开发区河西区X39地块(靠近公租房博客雅苑,亦庄4幼,博兴路派出所旁)进行建设。学校为普通公办12年建制学校,占地面积82784.5平方米,建筑面积118631.71平方米,计划办学81个教学班,其中小学42个班、初中24个班、高中15个班,预计2020年7月前具备开学条件。

开发区河西区X39地块紧邻博客雅苑、鹿海园五里、鹿海园三里等多数小区。而附近目前也引进亦庄实验中学、亦庄实验小学、中芯学校等优质教学资源,未来还有人大附中经济技术开发区实验学校。未来该学校建成后,进一步加快开发区基础教育发展,为区内企业职工和社区居民提供更加多样性、多元化的高质量教育服务。
