秋季,是宝宝腹泻的高发季节,轮状病毒再次来袭,让很多家长揪心不已。秋季腹泻,作为典型的病毒感染性腹泻,一旦宝宝中招,腹泻每天高达8、9次,宝宝很难受,妈妈很着急。
但是,在病毒感染初期,很多家长不能分辨腹泻的种类,便采取常规的腹泻家庭护理方法,比如现在流行的腹泻奶粉,但是有的家长会发现,为什么宝宝这次吃了没有缓解,反而加重了?之前宝宝吃腹泻奶粉很快就恢复了,这次为何没有效果??难道是产品质量有问题?

其实不然,宝宝的家庭护理,营养支持方法要根据宝宝的病因去进行选择,腹泻奶粉不是万能的,不能缓解宝宝所有类型的腹泻,除了腹泻奶粉,益生菌、乳糖酶、妈咪爱也是很多家长家庭护理的心头爱。但是是不是每次都有效果呢?今天小编带你科学区分!
一、 关于腹泻奶粉那些事
说起腹泻奶粉,我想很多家长的都应该接触过,其实这个称号不是那么准确,官方来说它叫做特殊医学用途婴儿无乳糖配方食品,腹泻奶粉配方的关键就是无乳糖配方!现在很多家长出现一个盲区就是孩子腹泻,先去门店买腹泻奶粉,能不去医院就不去。腹泻奶粉是不是真的如店员说的“包治一切腹泻?腹泻奶粉不能缓解所有腹泻,但是可以作为营养支持!

1、腹泻奶粉(无乳糖配方)适合乳糖不耐受时期,效果显著。
80年代后期起,国内对乳糖不耐受引起的腹泻逐步重视,近10年来的文献报道在婴儿腹泻中乳糖不耐受的发病率占46.9%~70.0%。乳糖不耐受用普通的抗感染药或助消化药均无明显疗效。
腹泻是我国婴幼儿最常见的疾病之一”,是造成小儿营养不良、生长发育障碍等主要的原因。研究发现乳糖不耐受是婴幼儿慢性迁延性腹泻的主要原因。临床研究证明,无乳糖奶粉可有效治疗婴幼儿的乳糖不耐受,治愈率为93%~100%,还可有效地避免了滥用抗生素的危害。【1】
(1)无乳糖配方食品缓解乳糖不耐受引起的腹泻多久见效?
如果宝宝出现腹泻多次,水样便,泡沫、大便酸臭、易哭闹、呕吐等现象,且确诊为乳糖不耐受,使用无乳糖配方食品则缓解效果明显,家长应该首选无乳糖配方食品,暂停母乳和婴幼儿配方食品,一般情况下无需额外干预,通常情况下3-7天缓解症状。

(2)为什么乳糖不耐受宝宝要暂停普通奶粉?
乳糖是母乳和奶粉中主要碳水化合物,能为宝宝提供充足的能量支持,正常情况下乳糖在乳糖酶的作用下分级为半乳糖和葡萄糖,才能被机体吸收。
乳糖不耐受的宝宝体内乳糖酶缺乏,此时摄入的乳糖不能在乳糖酶的作用下分解吸收,而是被肠道内细菌作为营养物质发酵分解,产生部分气体,进而引发宝宝腹泻、腹鸣、腹胀、腹痛的反应,因此,如果宝宝确认为乳糖不耐受或者疑似乳糖不耐受,建议暂停普通奶粉,换用无乳糖配方食品,也就是俗称腹泻奶粉!
(3)无乳糖配方奶粉没有营养?不能长期吃?
关于腹泻奶粉的营养问题一直困扰着宝妈,网传腹泻奶粉没有营养,宝宝不能长期吃,因此我也见过宝妈食用2天腹泻奶粉,宝宝腹泻缓解,宝妈快速换再次用普通奶粉,结果引起再次腹泻的情况。
其实腹泻奶粉与普通婴幼儿奶粉的最大差别在于有没有乳糖,其余方面其实基本无差异,甚至无乳糖配方奶粉可能在锌、或者维生素A、钙等方面还会进行特殊强化,或添加谷氨酰胺(促进肠道修复)以满足于腹泻时期特殊的营养需求。再次说会乳糖这个话题,腹泻奶粉中没有大分子乳糖,而是以玉米糖浆、麦芽糊精、或者葡萄糖浆进行替代乳糖,相对乳糖更好消化吸收,在能量供应方面是完全是没有问题的。

但是有的家长会说,乳糖对孩子大脑有重要作用,的确,是这样没错的,但是起作用的其实是乳糖被分解后的半乳糖,半乳糖以糖苷键结合于神经酰胺上,形成半乳糖脑苷脂,从而参与大脑的发育。
但是小编想说,短期使用腹泻奶粉其实不会造成营养不良或者脑发育滞后,它是宝宝在特殊时期下的特定营养需求,此时盲目食用普通奶粉,反而会导致孩子腹泻恶性循环,加重腹泻程度,使宝宝更遭罪,所以,妈妈们千万不要盲目更换。
(3)无乳糖配方应该吃多久?
宝宝肠道恢复时间长短可定于慢性腹泻时间的长短,如果宝宝腹泻两三天就开始食用无乳糖奶粉与已经腹泻两个星期再食用无乳糖奶粉对比,恢复时间肯定不一致。因为如果宝宝腹泻时间越长,肠道黏膜受损越严重,乳糖酶是由肠道黏膜分泌的,所以恢复也就越困难,因此宝宝具体用多长时间也是以实际情况为准,存在个体差异。

但是大多数如果是乳糖不耐受的宝宝食用腹泻奶粉,基本上两三天可慢慢缓解腹泻症状,宝宝大便状态逐渐改变,大便次数慢慢减少。但是这里注意,并不是宝宝腹泻好转了就可以立即转回去普通奶粉,建议家长在食用一段时间,等待肠粘膜慢慢复原,只有肠道能分泌足够乳糖酶了,才能转奶回原来的奶粉,所以这里要求妈妈不要过于着急换回普通奶粉。通常一般是3~7慢慢缓解腹泻症状,14~28天恢复肠道黏膜,然后开始转奶回普通奶粉,避免再次继发性乳糖不耐受的发生。
2、病毒细菌感染感染、感冒等原因引发腹泻,与腹泻奶粉有啥关系?
其实关于病毒细菌感染,家长比较熟悉的应该是轮状病毒,也就是秋季腹泻的诱因,一直是顽劣而猖狂,有些家长此时发现,宝宝单纯食用腹泻奶粉,此时却效果不佳!那么,是否可以不用腹泻奶粉呢?

小儿秋季腹泻多为轮状病毒感染引起,每年8~11月为高发期,人群易感者以5岁以下多见以6个月至2岁为发病高峰,而这个年龄段患儿大多数仍以含乳糖丰富的乳糖,其病程导致宝宝肠道黏膜受损,乳糖酶活性下降,若继续摄入乳糖,可能导致继发性乳糖不耐受,引起渗透性腹泻,造成失水等问题。

因此,划重点,轮状病毒引起起乳糖不耐受,不能放弃使用无乳糖配方奶粉,同时,应该以医生药物辅助治疗为主,营养支持为辅,避免此时继续摄入含乳糖的奶粉,防止因继发性乳糖不耐受导致的腹泻加重。在轮状病毒感染后的肠炎后出现乳糖不耐受性腹泻,需待绒毛下端向上生长至顶端,能分泌足量乳糖酶后腹泻方止,一般需0.5~2个月。
(1)原来是继发性乳糖不耐受在作祟,除了轮状病毒,还有那些会引起继发性不耐受?
小肠黏膜病变可导致暂时性乳糖酶低下,而此类变化可逆,随着原发疾病的治愈,乳糖酶活性恢复正常。细菌感染、病毒感染、慢性腹泻、急性胃肠炎、肠道手术、感冒及其他损害肠黏膜的疾病均可导致肠黏膜乳糖酶分泌不足,进而引发不耐受。

(2)病毒性肠炎等引起继发性乳糖不耐受多久可缓解?
首要目标是治疗原发性疾病,也就是导致肠道粘膜受损的疾病,随着原发性疾病的康复,腹泻也会慢慢随之缓解。

3、着凉、转奶、饮食不当引起的的腹泻,怎么办?
大多此类患儿体质较差,常伴有佝偻病、营养不良,受凉或饮食不当后出现腹泻,常规粪便检查未找到致泻病原。粪糖检测阳性者给食用腹泻奶粉后,腹泻逐步减轻,但不像生理性腹泻和肠炎后腹泻二型见效迅速。【2】
因此,部分妈妈应该也护理过转奶引起的腹泻,使用腹泻奶粉,多数效果还是不错的,只是恢复稍慢。
❤总而言之,腹泻奶粉在宝宝腹泻历程发挥着重要作用,对于单纯的乳糖不耐受,缓解效果显著,对于肠炎、病毒、着凉等原因引起的腹泻可作为营养支持,避免继发性乳糖不耐受,加重腹泻!
说说乳糖酶那些事!
之前有家长问我,我孩子吃腹泻奶粉,是不是还需要吃乳糖酶?答案是不需要!乳糖酶其实跟腹泻奶粉一样,起初的设计都是针对单纯的乳糖不耐受,所以两者选择用一种即可!

乳糖酶主要的作用就是可以帮助母乳喂养的宝宝在腹泻期继续母乳喂养,妈妈也不用担心营养不足的问题了。
前面说了乳糖不耐受是因为乳糖酶不足,那么这种乳糖酶产品可以作为额外补充,帮助宝宝去消化摄入的乳糖,因此服用乳糖酶的宝宝一般无需刻意回避乳糖。
但是研究发现,这种体外补充乳糖酶仅仅能分解摄入80%左右乳糖,如果腹泻严重者,可能对此方法不适应,如果服用乳糖酶期间依然腹泻,那么还是建议暂停母乳,换用无乳糖配方奶粉。
- 坚持母乳喂养:乳糖酶+母乳,若出现腹泻,换用腹泻奶粉
- 不更换奶粉配方:乳糖酶+普通婴幼儿配方奶粉,若出现腹泻,换用腹泻奶粉。

▼选购指南:活性怎么看?
我们知道乳糖酶由于活性的问题,一般建议水温不能太高,具体冲调指南以产品食用指南为准,所以不建议与奶粉同时冲调。
很多家长纠结于产品酶的活性,家长肯定想选购活性高的产品,但是却无从下手,有个简单方法,就是看产品生产标准,最好购买调制乳粉生产标准的!而市场上有一部分固体饮料中乳糖酶则是用乳粉代入的,乳糖酶活性可能没有调制乳粉标准活性高。

乳糖酶仅添加在如图范围中
服用多长时间?也是根据宝宝腹泻恢复历程来看,如果宝宝腹泻好转,可逐渐停掉乳糖酶,无需长期食用。
关于益生菌与腹泻
益生菌治疗腹泻,这可能是很多家长的误区,有的宝宝确实使用益生菌能够治愈腹泻,有的孩子却不管用,有点类似于撞大运的感觉,但是我想说的是,妈妈不要轻易去拿孩子当小白鼠!

1.益生菌缓解腹泻的原理:
目前认为,在腹泻时,使用益生菌能减少肠道里坏菌的数量;或者形成一层益生菌的粘膜,覆盖在肠道粘膜上保护肠道细胞;或者是通过分泌物调节肠道的炎症反应,从而促进肠道恢复,减轻腹泻。
如果你给孩子用的益生菌正好满足了这些条件,同时用量是足量的,用法是正确的,孩子正好缺这个菌,并且孩子身体是“易定殖”的,那么就可能非常有效,因此部分宝宝的腹泻可以用益生菌治愈。但是也有很多宝宝,食用益生菌效果不明显,以至于孩子腹泻恶性循环。
2、目前研究,益生菌在两种情况下有明确效果,其余方面有待进一步研究
- 病毒性腹泻
- 抗生素引起的腹泻

3、原来用益生菌制治疗腹泻没有效果,是因为乳糖不耐受!
说道这里,让我想起了一件往事,之前小编有一次去某三甲医院参加科室会,当然我是以营养师的身份去沟通产品的医务渠道在给医生讲完之后,儿科主任恍然大悟说了一句,原来有的孩子用益生菌治疗腹泻没有用,是继发性乳糖不耐受啊!
如果宝宝确实是乳糖不耐受了,无论是原发性还是继发性,首要都是饮食中去乳糖,益生菌(如双歧杆菌)可以作为尝试,发挥协同作用,促进康复,仅仅协助作用。如果是病毒细菌感染,那么首要是药物治疗,用时无乳糖配方奶粉可作为营养支持,益生菌作为协助,促进康复。
益生菌确实是个好东西,但是家长一定要学会运用,不可过度夸大其作用。具体建议参考医生建议,选择对应菌株,家长不要盲目选择!

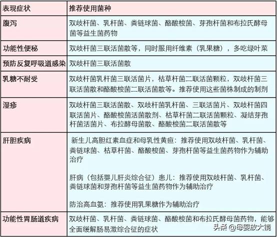
注意!选择合适的菌种!

关于妈咪爱
妈咪爱不同于益生菌,它属于药物!
适合给因肠道菌群失调引起的腹泻、便秘、胀气、消化不良宝宝食用
用法用量:2岁以下儿童,一次1袋,一日1~2次;2岁以上儿童,一次1~2袋,一日1~2次,用40℃以下温开水或牛奶冲服,也可直接服用。

权威指南:儿童腹泻病诊断治疗原则的专家共识
(1)调整饮食:
母乳喂养儿继续母乳喂养,小于6个月的人工喂养患儿可继续喂配方乳,大于6个月的患儿可继续食用已经习惯的日常食物,如粥、面条、稀饭、蛋、鱼末、肉末、新鲜果汁。
鼓励患儿进食,如进食量少,可增加喂养餐次。避免给患儿喂食含粗纤维的蔬菜和水果以及高糖食物。
病毒性肠炎常有继发性双糖酶(主要是乳糖酶)缺乏,对疑似病例可暂时给予改为低(去)乳糖配方奶,时间1—2周,腹泻好转后转为原有喂养方式。

(2)营养治疗
糖源性腹泻:以乳糖不耐受最多见。治疗宜采用去双糖饮食,可采用去(或低)乳糖配方奶或豆基蛋白配方奶。
过敏性腹泻:以牛奶过敏较常见。避免食入过敏食物,或采用口服脱敏喂养法,不限制已经耐受的食物。婴儿通常约90%能耐受深度水解乳蛋白配方奶粉,如仍不耐受,可采用氨基酸配方。
(3)对病情未好转或出现下列任何一种症状的患儿须及时送医院:
①腹泻剧烈,大便次数多或腹泻量大;
②不能正常饮食;
③频繁呕吐、无法口服给药者;
④发热(<3个月的婴儿体温>38℃,3—36个月幼儿体温>39℃);
⑤明显口渴,发现脱水体征,如眼窝凹陷、泪少、黏膜干燥或尿量减少等,神志改变,如易激惹、淡漠、嗜睡等;
⑥粪便带血;⑦年龄<6个月、早产儿,有慢性病史或合并症。
小编有话说:
关于宝宝腹泻期家庭护理,我们今天就到这里了,宝宝腹泻严重时期妈妈一定要及时就医!
关于宝宝腹泻药物,妈妈们是否也很迷糊呢?下篇小编给大家介绍小儿感冒药的那些事!

参考文献:
【1】 杨月欣。程五凤.中国儿童乳糖不耐受发生率的调查[J].卫生研究,1999,24(3):¨6.
【2】 姚福宝.婴儿乳糖不耐受的诊治研究[J].临床儿科杂志,2010,28(5):496-498.
【3中华医学会儿科学分会消化学组. 儿童腹泻病诊断治疗原则的专家共识[J]. 中华儿科杂志, 2009, 47(8):634-636.】