曾经的20家现金贷头部平台现状盘点
来源:新流财经| 作者:小慧吖|
摘要
近日,有自媒体盘点了20家曾经的头部现金贷平台,逐一了解了他们的现状。
去年末,一纸“141号”文件令现金贷行业陷入生死时刻。如今时间过去10个月,那些月放款数十亿,即使10亿坏账也能赚9亿的平台是否还在继续放贷?或是已经寻到了另一条收益同样可观的出路?
近日,新流财经盘点了20家曾经的头部现金贷平台,逐一了解了他们的现状,一起来看看:

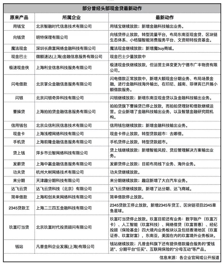
从以上表格信息可以看出:
1、有部分平台已经彻底停止放款。如手机贷、现金卡、发薪贷、简单借款等。
这些平台中,有的没有了音信,官网已无更新,有的已经转型成为*款贷**超市。
业内人士认为,能转型成为*款贷**超市,多是因为前期积累了至少千万级别的用户才有能力靠流量变现。
比如,据媒体报道,转型*款贷**超市的现金卡的运营主体浅橙科技就已经累计约 2500 万注册用户,其中活跃用户在 40-60 万之间。亿欧不完全统计,截至 9 月 27 日,现金卡转型的*款贷**超市" 去哪借 " 共上架了 109 家现金贷平台,其中不乏蚂蚁借呗、微粒贷、百度有钱花、中邮消费金融、中原消费金融、万达普惠、众安、国美易卡、小米*款贷**、51 人品贷等持牌机构。
*款贷**超市不需要放贷资质,但是靠流量变现也需要有稳定持续的新鲜流量,所以导流平台若要长久发展,也需要有独特的获客模式和增加用户黏性的运营能力。
2、不少平台还在继续放款,但是产品做了调整。如闪银、贷上钱、达飞云贷等。
自去年底的现金贷新政出台后,“现金贷”似乎已经成为一个负面词汇,不少平台开始转型成为“现金分期”,而现金分期和现金贷最大的区别便是额度更大、期限更长、年化利率也控制在36%以内。
不过,为了盈利,不少平台在这其中也增加了一定的门槛,比如设置了会员模式,增加了购物环节来满足监管层对“场景”的要求。
值得一提的是,产品做了调整还在继续放款的这类平台大多有银行、P2P、持牌消金、信托多渠道资金。
3、有平台不仅继续放款,还新增了其他业务,他们中有的向银行等B端机构输出金融科技能力,有的已经到东南亚市场开拓现金贷业务。
比如用钱宝和信用钱包不仅在继续放款,所在公司也在输出金融科技能力;闪电借款除了在正常放款,运营主体掌众还新增了大额现金分期业务、布局场景金融,进行金融科技海外输出,在印尼、越南、菲律宾上线了小额借款服务。
从业者分析,能向B端机构输出金融科技能力的平台大多技术实力过硬,“他们已经积累了一定的数据基础与大数据风控模型、反欺诈能力、AI能力等,因此可以帮助银行等机构更快速有效地输出个性化信贷解决方案。”
4、在以上平台中,也有不少正在发力区块链,如二三四五、明特量化,都将眼光瞄准了区块链领域。
5、还有一类平台虽然还在继续放款,但主体公司已经更换。例如上海的现金贷平台现金侠,目前已经出售给了宁德市广丰物资有限公司。
今年以来,还有不少互联网巨头,如滴滴、*今条头日**已经联合银行、持牌消金公司推出借贷产品,抢食消费金融蛋糕。
有从业者认为,这正是现金贷行业的发展趋势,“持牌经营是王道,没有牌照的平台会逐渐被淘汰掉,有技术、流量实力的平台可以和持牌机构开展联合*款贷**。”
只要借贷需求一直存在,现金贷产品便永不会消亡。只是经过时间的洗礼,监管层的整治,如今的现金贷行业正在慢慢合规化,并劫后重生。