作者:有局儿
来源:GPLP犀牛财经(ID:gplpcn)

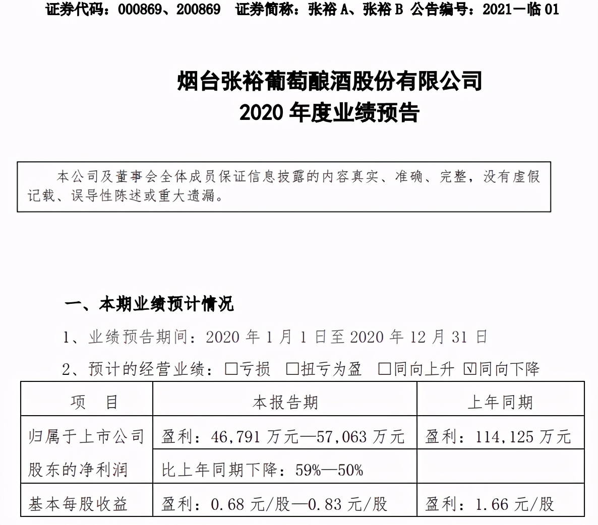
1月22日,张裕A(000869.SZ)发布了2020年业绩预告。2020年,张裕A(下称“张裕”)预计实现净利润4.68亿—5.71亿元,同比下降59%—50%。自2007年增至6.36亿元后,这一数据将是张裕近14年来的最低净利润。

来源:张裕A公告
公告表示,张裕净利润下降的原因有三:第一,受新冠疫情等因素影响,国内葡萄酒市场整体持续萎缩,导致张裕营业收入同比出现较大幅度下滑,削弱了盈利能力;第二,2.19亿元的商标使用费(扣除增值税后)计入了2019年度损益,因该事项计入2020年度损益的金额为零;第三, 2020年,收购了张裕集团旅游业务,为此,对2019年度已披露的年度数据进行追溯调整。受此影响,2019年净利润预计调整增加1152万元。
回顾2020年葡萄酒行业的发展,可以用“艰难”一词形容。中国酒业协会公布的2020年1—11月数据显示,全国155家规模以上葡萄酒企业利润总额为2.56亿元,同比下降51.85%。
对比5家A股上市的葡萄酒企业2020年前三季度财报,亏损的情况占大多数,张裕腰斩后的净利润依然是行业最优。其中,除了西部创业(002673.SZ)实现盈利外,其余三家被“ST”的葡萄酒公司全部亏损。
实际上,除了疫情影响,以张裕为代表的国产葡萄酒市场一直面临白酒、啤酒的*压打**及和进口葡萄酒品牌竞争。2021年,张裕能否实现逆袭,葡萄酒行业又将迎来怎样的发展?GPLP犀牛财经将持续关注。
(本文仅供参考,不构成投资建议,据此操作风险自担)