这篇文章主要是帮助很多不知道自己应该买什么球拍的入门新人,简单介绍一下尤尼克斯几大系列各种球拍的特点,给出新人对于球拍挑选的一定的推荐和建议。毕竟,对于论坛很多装备*党**老鸟而言,每个系列或者每款拍子已经是如数家珍,不需要我再多言,但是对于新人来说,这些系列和型号往往就像天书一样复杂。 在此之前,我先给出尤尼克斯官方的主流球拍坐标图。根据坐标图来简单判断一下,就知道这些球拍分别处于什么样的一个定位了。

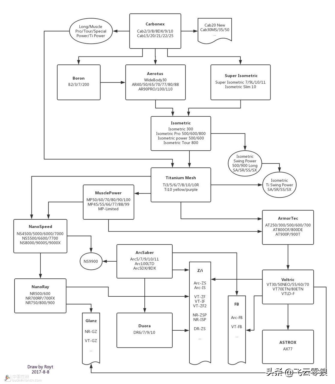
在这个坐标图中,左侧为中杆软,右侧为中杆硬,上面为拍头重,下面为拍头轻。而在坐标图里,目前尤尼克斯几大系列的球拍都有囊括。而尤尼克斯的球拍,近些年里基本都可以分为三大系列。 一类为力量系列,也就是曾经的AT系列,现在的VT系列,以及刚问世不久的天斧系列(AX)。一类为速度系列,也就是曾经的NS系列,现在的NR系列。一类为控制,也就是曾经的弓箭系列(ARC),以及现在的双刃系列(DUO)。 这些系列就是球拍中型号的前缀。不过除了前缀以外,尤尼克斯还特别加入了后缀系列。常见的后缀目前也有三大系列。一类是极为熟悉的小拍面系列(Z)。一类为超轻系列(FB)。一类为超弹系列(GZ)。除此之外还有i系列以及DG、DX、XP、FX等等较为特殊的尾缀。 那么,这些系列是怎样的一个发展历程呢?在这里我借用royt大佬绘制的一张尤尼克斯碳素拍历史进化图,给大家看一下尤尼克斯碳素拍的演化和变迁。

而本文主要分析的就是目前市售的几大主流系列。 第一类为力量系列,从AT演变到VT再演变到AX。此类系列因为头重感较强,所以在手感上4U的挥重与其他系列3U类似。所以推荐新手优先考虑4U。只有力量非常好的人可以考虑3U。 其中AT系列最经典的就是AT700、AT900T、AT900P三支了。是当年的头重拍的经典之作,目前因为市面上已经几乎买不到,所以不再过多说明。其中AT700的除了进攻*力暴**以外,驱动性也较好,AT900T则*力暴**控球结合,而AT900P就是单纯的极致*力暴**美学。当然这三支都不建议入门选手选择。而且只推荐单打使用。 接下来就是VT系列,VT系列最有名的也是VT80了,接替AT系列并完美传承了头重的精髓,而VT80在驱动和控制方面也比较出色,是一支好拍,但是因为VT系列更经典的两只ZF紧随其后,所以光芒盖过了VT80。当然,除了VT80以外,还有一支VT80E,出厂就佩戴了可以加装的配重套件。很多人以为它比VT80更*力暴**,其实不然。就算装满配重的它,仍然是一支偏向于更好驱动的头重拍,头重感没有VT80那么强,而且中杆稍软,可以比较容易的适合新手上手,以及需要一定*力暴**,但是还需要兼顾较好的控球和驱动性的球友。除此之外,VT系列还有VT70E,以及VT-LDF这两支特殊拍,我们后面再说。之后,VT-ZF作为第一款VT的Z字拍,虽然相对做的还算保守,但是其头重感更加明显,但是整拍实际挥动时却更为轻快,在*力暴**中把控制融合的非常巧妙。而VT-ZF2则是第二款VT系列的Z字拍,是VT系列拍面最小的球拍。所以它就把真正的*力暴**发挥到了极致。尤尼克斯最细的中杆,配合不错的硬度,再结合*力暴**的头重,小拍面的挥速,让这支拍成了尤尼克斯*力暴**拍中难以逾越的一款极端。所以,这个系列的三支拍,也不太建议入门选手使用。也只推荐单打使用。而在VT系列中,其实还有FB和iF结尾的特殊拍,这两支拍我并不把它算作力量系列,所以我们放在后面单独讲解。 然后就是目前的AX系列。如果说AT是拍头整体较重,那么VT则是拍框威力三角区较重,而AX则变成了拍头11点到1点位置较重。这种重心的不断前移,让尤尼克斯的力量系列变得越来越*力暴**。尤其是在AX99上更为明显。如此集中的重量,让杀球往往更容易一锤定音,但是带来的代价也是十分明显的,即失去了很大的第二板能力,导致连续性极差。所以只有在力量极为强大的选手手中,才可以驾驭这样更极端的拍子。因此,AX系列其他拍也是如此,只不过AX88D头重感弱于AX99,AX88S弱于AX88D,AX77更弱于AX88。所以此类球拍,也不推荐入门选手考虑。其中,AX99只推荐单打使用,AX88D可以用于男性打双,AX88S可以用于女性打双。而AX77相对也是双打较好。不过在AX系列中还有一支AX66,这支同样不属于力量系列,所以我们也放在后面单独解释。当然还有一支AX55,这支更为特殊。 第二类为速度系列,也就是NS和NR系列。这类球拍主打出球时的速度,而非球拍本身的挥速。这点需要大家注意。挥拍的速度和球拍的轻重以及拍头的轻重有关,但是出球的速度则和球拍的拍框以及中杆的弹性、韧性、材质等有很大关系。这类球拍普遍手感相对会稍轻一点点,所以推荐选择3U为主。力量非常好可以选择2U,力量不佳可以考虑4U。 首先是NS系列,因为也年代久远,不多介绍。NS系列最经典的就是NS9000S和NS9000X两支了。其中NS9000S中杆较脆,而NS9000X中杆较硬。所以,在此之后,尤尼克斯又结合了ARC10的控球球感,缔造出了一支NS9900的球拍。这支是目前唯一仍然在售的NS系列。它的中杆相对硬而脆,有着NS系列传统的出球快的传统,还有了一丝ARC10的控球感觉。相对来说,对新手相对比较友好,但是不算特别友好,不过也是可以尝试一下的。单打双打都可以兼顾。 然后是NR系列,目前大红大紫的拍子是NR-ZSP、NR900、NR800、NR750。其中最有名的是NR-ZSP,这支世界最快杀球球速保持者。所以就冲着这个名头,很多人都会跃跃欲试。但是,这支拍的中杆硬度较高,而且拍框很小,甜区比较难找,一旦打不准甜区,或者力量不足以打出硬中杆的形变,那么这支拍就会和烧火棍一样难打。所以不推荐初学者使用。而NR900作为一款大拍面的拍子,它的拍框是尤尼克斯球拍中最窄的,这样的三段式结构拍框,配上它的非常有韧性的中杆,得到了一种极为清晰而又爽快的击球感。出球速度极快,虽然稍逊于NS9900和NS9000,但是中杆的韧性却能带来非常强大的瞬间爆发力,在双打中非常合适。对新手比NS9900稍微友好一点点,但是没达到非常友好的程度,但是力量尚可的新手还是可以尝试一下的。而NR800则挥重更轻一些,更适合抢网,韧性和弹性兼顾,推荐双打网前选手使用,对力气不大的新手比较友好。至于NR750则更软一些了,基本上就是给双打网前的女孩子准备的。所以说初学者也可以考虑,尤其是力气小的女孩子,而且只准备打双打的那种。 第三类为控制系列,即ARC和DUO系列。这类球拍对于球的落点和线路的控制非常容易,适合做很多劈、搓、吊、拉、放等动作。用最直白的话来解释就是,指哪打哪。这类球拍,同样推荐以3U为主,力量非常好可以选择2U,力量不佳可以考虑4U。 首先是ARC系列,其中不用说都知道ARC系列的两大经典,弓10和弓11。弓10号称羽拍中的法拉利,四大天王中的盖德和陶菲克都曾使用过这支(而林丹李宗伟主要用的是AT和VT系列)。而弓10最大的特点就是控球,中杆较硬,甜区非常的大,所以对于球的落点把握可以说是相当顺手。但是弓10相对来说,中杆偏硬,因此对于初学者来说,他们对于技术手法掌握的并不熟练,所以感受不到弓10这种完美的控制力,因此虽然弓10对于新手来说较为平衡,但是却对于新手来说,不能很快的体会到这拍子好在哪里,所以不是特别推荐。但是弓11就不一样了,弓11的中杆要比弓10更软一些,挥速感觉比弓10更轻盈,而且甜区又大了一点点。所以在控制方面丝毫不逊色于弓10,但是在驾驭方面比弓10更为称手,尽管*力暴**方面稍逊于弓10,但是这样的改变却对于新手来说是个极大的福音。所以对于刚刚入门的初学者,甚至不知道自己打球的风格或者还几乎不会打球的新手而言,弓11是最平衡的选择,也是肯定不会错的选择。弓11是我目前最喜欢推荐给新手的球拍。最后弓箭系列还有一个弓Z,这是历史上第一款小拍面球拍,但是它的感觉却和弓箭其它系列区别较大,小拍面带来的很小的甜区,虽然控制还算可以,但是却需要极高的触球精确度。而小拍面带来的挥速加成,也在一定程度上球拍变得更适合进攻。所以这么分析来看,弓Z需要很高的技巧才能驾驭,所以丝毫不推荐新手使用。 然后是DUO系列,号称接替ARC系列的平衡拍。它的特色就是采用了正反异型设计,让正反击球时都能打出最佳的手感和球拍最佳的形变状态。最主流的当然就是D10、D10LT、D9、D7、D6、DZS了。首先是D10,相比于弓10和弓11而言,D10的中杆和弓10的硬度较为相似,比弓11更硬,所以D10的进攻能力和弓10类似。并且得益于D10的异形拍框,在防守时又有种弓11的尖锐,可以说是融合了弓10和弓11的一些特点。但是,却肯定不是弓10和弓11的合体。因为D10在抗扭方面没有弓11那么轻盈,而且在控球上也稍逊色于弓10和弓11。不过这样的设计,稍微加强了弓箭系列的进攻能力,在以拉吊突击为主的风格中,更具威胁,尤其是杀吊结合的打法。而D10LT是D10的4U版本,相对轻一点点,中杆也软一点点,但是拍头的平衡点比D10稍微靠上一点点,所以相对来说我觉得是D10的双打版本。在双打中可以更好的适应速度兼顾力度。对于D7这支拍,更多的就像是一支小D10,它保留了D10的特点,并且比D10更为轻盈和韧弹,所以D7恰好弥补了D10在双打中不够快的缺陷,也弥补了小力量选手难驾驭D10的尴尬。所以,对于新手来说,力量足够的单打选手可以选择D10,双打选D10LT,力量不够的单打以及双打选手可以选择D7。至于DZS,又是一款小拍面的经典之作。不过DZS相对来说,因为拍面小,所以挥速更快,但是所带来的甜区变小,也让触球需要更精确。而且DZS的头也更重了一点点,所以相对来说也是一款需要比较高水平才能驾驭的球拍。毕竟,头重杆硬甜区小,杀球重挥速快控球弱。球拍永远没有完美的,只有特点分明的。最后就是D9和D6,这款也相对较为特殊,我们后面再说。 下面,我们单独分析一下三大尾缀。 第一大尾缀就是小拍面Z系列。 在这个系列中,几乎每一支都是经典。从ARC-Z首发,再到VT-ZF和VT-ZF2,然后NR-ZSP,以及DUO-ZS。这个系列可以说牺牲了甜区面积,以控球为代价,带来了挥速的加强,也就是进攻的能力。而上述几款球拍的特色,上文中我们也都分析过,这里就不再重复。总之这样的小拍面设计,对于新手而言,用起来会非常的吃力。不推荐新手选择。 第二大尾缀则是超轻FB系列。 对于FB系列来说,目前高端拍中就只有VT-FB和ARC-FB。虽然两支拍一个属于VT系列一个属于ARC系列,但是我更愿意把它们同样归为FB系列。毕竟,VT-FB的头重感相对很轻微,而ARC-FB也没有特别大的甜区以及特别夸张的控球能力。相对而言,他们的区别仅为中杆的硬度上,VT-FB比ARC-FB中杆更硬一点点,头稍微重一点点,而ARC-FB的弹性比VT-FB更好一点点,控制更多一点点。相对而言,这两支拍我还是比较推荐新手的,前提是5U版本。6U除非你对速度有非常之高的要求,其它情况下不建议选择。因为这种超轻拍一旦用多了,再很难改回普通的球拍。所以除非双打网前的男女,其它情况下我不推荐新手选择FB系列。比较太轻了,初学者有可能会被误导。那么,真要推荐的话,喜欢硬一点的就选VT-FB,喜欢弹一点就选ARC-FB。 第三大尾缀为超弹GZ系列。 这个系列也只有两支拍,分别为VT-GZ和NR-GZ。这个系列号称是尤尼克斯科技含量最高的系列。同FB一样,我更愿意把这两支GZ归属为GZ系列而非VT和NR系列。因为二者的区别也相对不是很大。其中,VT-GZ头更重一点点,中杆更硬一点点,NR-GZ头重相对平衡一点,中杆也软一点。那么,GZ系列的特点是什么呢?就是超弹。这个系列是专为力气不大的人准备的,可以把你的力量放大。这种放大有点类似于涡轮增压的感觉,所以虽然拉高远球以及反手无比轻松,但是杀球却容易飘。因为这种放大往往会牺牲一定的稳定性。当然这里也要补充一点,GZ系列是尤尼克斯质保磅数最低的系列,甚至低于超轻的FB系列,所以非常容易断,要格外小心。 最后,补充一下上文没提到的几支拍。 首先是VT-IF。这是一支超轻的进攻拍,是女性用拍。因为VT的轻微头重以及5U的超轻设计,让这款拍子在双打的网前表现中非常优秀,封网扑杀很给力。所以相对而言适用范围很窄,除非已经决定好自己以后就是打女双,否则不推荐新手选购。还有,这支拍是尤尼克斯质量最差的高端拍,很容易在没撞拍而且非拉线问题的情况下莫名其妙断裂。 然后是VT-70E。这支拍虽然冠以VT开头,但是相对而言,却几乎感受不到太多的头重。反而是较大的甜区,有点让人错以为是弓箭系列的控球拍。而且这支拍中杆也比其他VT系列都相对较软,所以对以发力技巧好以及力量比较大的人而言,就是一支控球很好的微头重拍,所以说它更多的应该归属控球拍的系列,并不是VT系列,所以我在VT系列中也把它列为特殊拍。 其次是天斧66和双刃9和双刃6。这三个放在一起,因为它们其实都是女拍。相对而言,其实男性用户也可以使用,只是在设计上,更偏重女性而已。其中,双刃9的中杆比双刃6更应一点点,而双刃6又比天斧66更硬一点,天斧66更像是双刃6正反两面的结合,而双刃9则像是双刃6的*力暴**版。双刃9对应的更像是双刃10,而双刃6对应的则更像是双刃7。双刃9和6,它们毕竟是控制型球拍,所以正反异型,甜区较大,控球方面较为出色,而且中杆略微有点硬,所以杀球也非常舒服,不过需要较大的力量来驱动。相对而言,双刃9更结实更*力暴**,双刃6更灵活更轻盈。如果说双刃9是屠龙刀,那么双刃6就是倚天剑,想要驾驭,都必须要自身有一定水平。因此双刃9和6更多的适合已经有一定基础的女孩子,入门初学女孩子不是很适合,而且也不适合双打。如果是身材高大发力量较好的女孩子,用双刃9较合适,如果是身材适中发力偏重技巧性的,推荐双刃6。不过天斧66就不同了,它的驱动性要比双刃9和6好得多,因此手感更糖水一些了。因为中杆稍微不那么硬,而且拍头稍微有一点点几乎感觉不出的偏重,所以击球时会带着一点点轻微的惯性,这样的惯性让杀球和高远有一丝轻微的加成,对初学者有一定帮助。而且天斧66的甜区也不小,对于放网和吊球控制力也算不错,相对来说,新手以及有一定基础的女孩子都可以驾驭,而且不分单双打。 接下来是天斧55。这支拍更为特殊,而且也是尤尼克斯历史上的第一款这个定位的球拍,那就是为小孩子准备的。所以在重量上好像还有有2F的级别?所以这支拍我也不多介绍了,如果是买给小孩子,我觉得直接这支就好。至于买给成年人,那您自己看?理论上不是不可以,因为尤尼克斯每次的定位都比较随意。就像NRGZ和VTGZ定位为老年拍,但是我觉得很适合力量不足的年轻人使用。而双刃9、双刃6、天斧66是女性拍,但我觉得男性用起来也不会不好用。 还有VT-LDF。LDF是VT里最不像VT的,我觉得是最好驾驭的,也是最适合新手的,因为它的威力三角区几乎没有重量,更多的是控制好一点。这里就涉及到了我在文中提到的VT80E这支拍。VT80E的头重感比LDF更要明显一些,所以LDF几乎可以当做控球拍来对待,但是VT80E却仍然可以算是头重拍。与此同时,还有VT70E这支拍,VT70E则比LDF更为平和,反而已经几乎找不到头重的感觉,可能是VT系列最平和的一支球拍了,所以说LDF就是介于VT70E和VT80E之间的一种存在。最后,尤尼克斯从来不把特殊拍放在坐标图中,就比如LDF、LTD、LD、LCW等等这些拍子。所以我的介绍中也没有提到。但是既然很多人都问,那我就补充在这里吧。 然后是NR-ISP。这支号称小ZSP,因为它的中杆更弹,没有ZSP那么硬。但是也保持了较高的挥速,比ZSP对初学者更友好一点点,可以尝试一下。 最后是DG、DX、XP、FX等尾缀的拍子。这个尾缀其实并不能算一个系列,但是在球拍中它们都有一个共同的特性,就是高磅。这些拍往往都可以质保达到35磅。虽然普通的球拍也可以拉35磅,但是质保磅数偏低。而且以往的拍子质保磅数+10才是球拍本身的耐受磅数,也就是极限磅数。所以虽然一般人不可能用那么高,但是这个系列却也不能否定它存在的价值。当然,这样的定位,也就注定不适合新手使用了。 以上就是尤尼克斯主流的球拍对比和推荐了。如果不知道对应的球拍穿什么线合适,可以参阅我的帖子:《尤尼克斯球拍球线搭配指南》。对于还有什么需要补充的,或者需要咨询的,麻烦在回帖中说一下你的需求,否则我们无法为你解答。尤其是那种:我新手麻烦推荐个拍,我这个拍你推荐什么线,或者我这个线你推荐多少磅。以这样的方式问问题,得到的答案也是毫无参考价值的。就像你去医院问医生:我前天不舒服昨天不舒服今天也不舒服,我该吃什么药?如果你自己都说不清什么病什么症状,医生难道给你开包治百病的药?所以提问也是有提问的智慧的!所以标准的提问方式应该是:我多大年龄,身高体重,是男是女,打球多久,技术如何,发力怎样,打球频率,打单打双,什么风格。将这一套细节化的内容提供出来,大神才有可能给你详细而且准确的回答。所以对于那些提问都不会问的,我只能说,我们尽力了。 最后,球拍的感受以及球线的感受很多都带有浓烈的主观色彩,而且本人也技术有限,能感受的只能到此为止了,自认为对入门的新手能有一定帮助,但是对于已经是大神的高端玩家,就是班门弄斧了。希望大家有自己想法和心得的可以分享出来,尤其是与我有不同意见的,我很欢迎大家百家争鸣,但是不要上来就人身攻击或者肆意乱喷。毕竟每个人手感都不一样,合适自己的才是最好的,其他人的推荐也都仅仅只能是参考。谢谢大家。
还需要补充一点关于器材敏感度的问题。每个人球技都不同,但是不代表球技高的人器材敏感度就高。反之,不代表水平初学的新手,就手感不敏感。这两个之间没有什么绝对的线性联系。我身边有些水平很高的球友,你给他换拍子换线换磅数,他能感觉出不同,但是说不出区别在哪。而且你问他哪个更好,他都觉得差不多。这种不是技术不够,而是手感不敏感。反而有些新手,技术不行,但是换不同的拍子,的确能感觉出不同拍子直接细节上的区别。所以这就像耳机里面常说的一个词,木耳。有些人打球的确对器材的敏感度不高,而有些人很高。技术的提升有助于提升器材的敏感度,但是不代表技术高了器材敏感度一定高。有些人对鞋的敏感度高,但是对拍子的敏感度不高。这都是完全可能存在的情况。所以说选拍,还是推荐拍,都和自己的身体情况息息相关。所以我大概把器材敏感度分为这么几个等级,主要针对球拍和球线。1. 几乎不敏感,对于不同的球拍能感觉出的唯一区别就是轻重,对线的唯一感觉就是拍压软还是硬。2. 稍微敏感,能感受出大系列不同的拍子的区别,以及大系列不同线的区别。也能感受的出中杆有形变。3. 比较敏感,能感受出每个系列球拍的不同款的区别,以及不同版本、不同批次、不同年代、是否开杆、碳素是否扎实的区别。4. 极为敏感,能感受出球打在拍线上的哪个位置,感受的出线的张力程度,感受得出拍框的形变,以及感受的出中杆的形变量多少,感受的出中杆击球时的弯曲点,甚至能感受得出杀球时的风阻,还有球头的软硬。其中我自认为属于第三级别的敏感度,我身边有两位中羽七级的朋友能达到四级。其他多数为二级。所以我自认为我对器材的理解还是很到位的,一方面是身边各个水平段都有,一方面是身边不同器材敏感度的人也都有。所以我觉得我的推荐还是有一定参考价值。至于那些只打过几拍子,或者自己器材敏感度很低,或者推荐拍子不结合对方身体条件出发的,那种推荐一般都毫无意义。不过我也很反对某些自己水平不够或者器材敏感度很低,就在那里妄言所有推荐都不合理的人,以及说什么开杆都是玄学的人。综上所述,以后帮别人推荐产品的球友,最好先详细问清楚对方的情况,而希望让别人来推荐产品的球友,一定要先说清楚自己的情况。这样才能尽可能的准确而又清晰。
我还需要补充一个很重要的点!球拍是绝对有开杆一说的。如果你感觉不到开杆,那就是你技术不到这个程度。而且开杆有科学依据的,与碳素的拉伸有关。原理我也不是很懂,可以自己去查阅。