用小手指轻轻沾点郁美净的乳液,点在额头、鼻尖和两个脸蛋上,多出来的乳液涂在手背上,然后伸开手掌揉匀,这一系列“标配”动作成为“80后”“90后”孩子们不可磨灭的童年记忆。
在经典国货品牌中, 郁美净 的名字陪伴了几代人的成长。在不少人的童年记忆里,提起郁美净,就会想起每天洗完脸后妈妈给“擦香香”的日子。

随着高性价比国货潮流再度兴起,百雀羚、蜂花等老牌子逐渐回归消费者视野,但郁美净却似乎逐渐被家长们“淘汰”了。
本期,在小八对“10后”群体的采访中,有的小朋友知道“大宝”,有的知道“防晒霜”,却没有一位小朋友听说过“郁美净”。

你还记得郁美净吗?小八四处搜集了些资料: 从1979年发展至今,郁美净已经走过42年的历史。 郁美净的前身是天津第二日用化学厂,创立初期,它曾是国产化妆品行业里的知名代表。在1980年的时候,郁美净自主研发出了风靡全国的“ 郁美净儿童霜 ”,开始成为家喻户晓的品牌。有报道称,郁美净儿童霜在投产当年,销量就达到61吨。
好景不长。1993年,由于竞争和经营管理等原因,郁美净账面资金不足3万元,负债5000多万元,一度陷入困境。经过企业自救、清理库存、成立经销中心、产销分离等战略,到1999年,郁美净还清所有债务,摆脱了生存危机,还获得过中国国家护肤产品国优银奖和法国国际金桂奖。

然而,曾经备受消费者喜爱的“国货之光”郁美净在后期却逐渐掉队。 产品单一、研发落伍是许多消费者不再选择郁美净的原因。
近几年,随着国民消费能力提升,在国内外个护品牌层出不穷的时代,消费者拥有了更多的选择。尤其在针对儿童用的产品上,家长们可对比的品牌较数十年前大幅增多,对产品的要求也更加细致。有的家长会为孩子选择更高端、分类更细的产品。据英敏特预计,2021年,我国0-3岁婴童护理用品市场规模将由2016年的70亿元增长至176亿元,2020年儿童护肤类消费同比年增长了250%。
面对儿童护肤品市场需求愈加旺盛,郁美净或许是意识到品牌升级与加快研发的重要性, 2008年,郁美净开始推出成人功能型化妆品高端品牌“汉草香妍”及儿童护肤品高端品牌“郁婴坊” ,并对集团本部进行大规模技术改造,日常生产全部自动化,成立专门的高端产品试制车间。

郁美净上述种种举措似乎释放出从此要进军高端产品市场的信号。但在业内看来,郁美净这条路走得并不顺畅。
时至今日,小八在郁美净官方旗舰店中看到,“汉草香妍”产品月销量仅约200份。

更关键的是, 以儿童霜发家的郁美净在后期却产品质量问题频发。
2020年1月16日,国家药监局发布《关于27批次不合格化妆品的通告》,不合格产品中 一批次郁美净儿童爽身粉重金属铅超出限值近1倍 。作为儿童护理用品却重金属超标,郁美净一时间收到不少消费者失望的声音。
小八发现,郁美净已不是第一次被曝产品问题。早在2010年4月,有报道显示,郁美净武汉商贸公司员工自曝“家丑“, 称郁美净将过期产品更换包装、重新打印日期再卖给消费者。 就此问题,武汉郁美净商贸公司负责人向消费者致歉,表示已经更换标签的产品将退回总部,会将过期产品处理掉,也不再进入卖场。

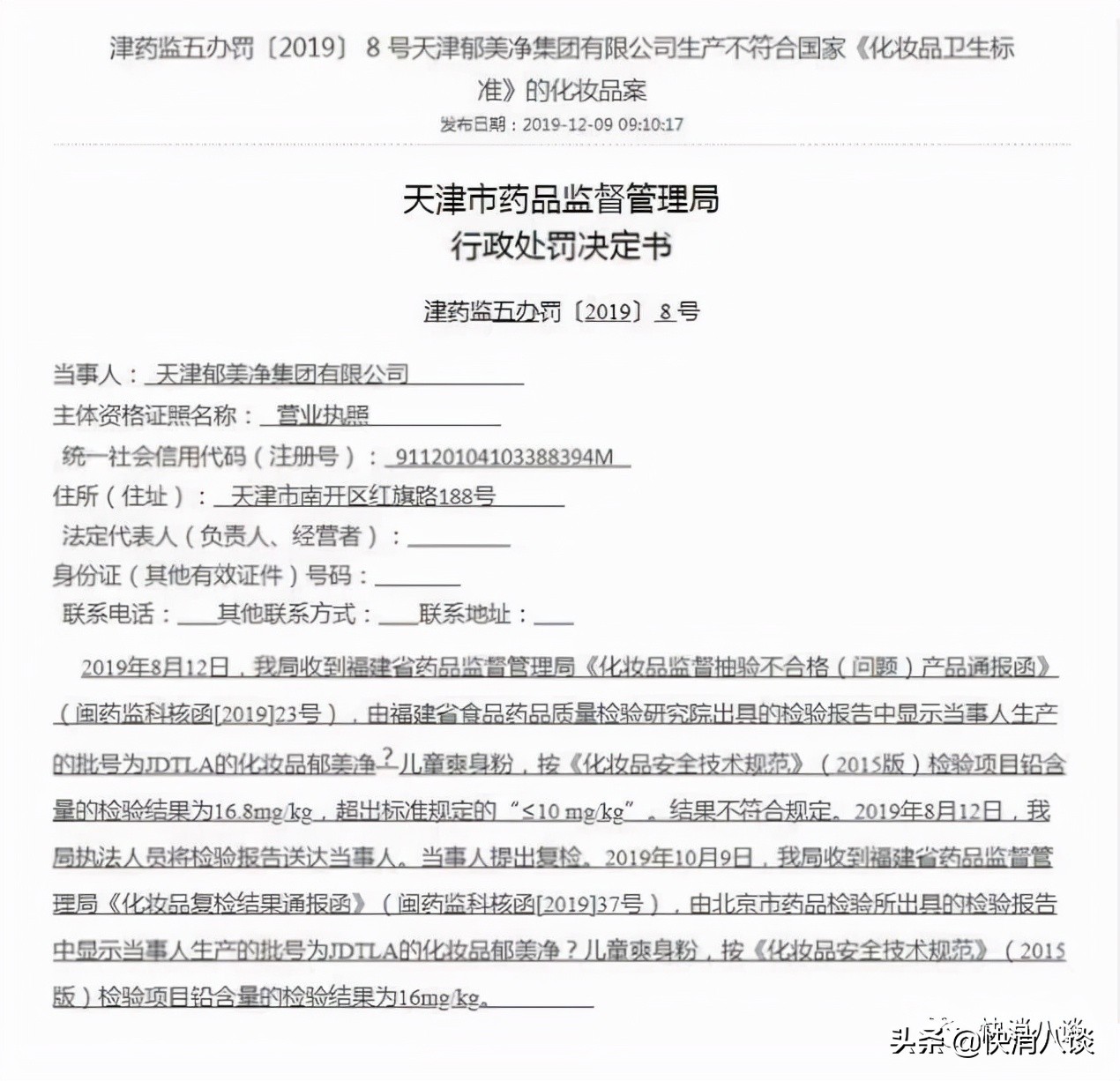
据天津市市场监督管理委员会官网消息,2019年12月9日, 天津药品监督管理局称郁美净生产的3批次儿童爽身粉铅含量超国标。天津市药监局没收郁美净产品39441盒和违法所得4019.66元,并处以16078.64元罚款。 经查,上述3批次化妆品共生产40050盒,召回39444盒,其余606盒已全部售出。

“儿童护肤品最重要的就是成分温和和安全性,毕竟是给孩子用的东西。”消费者对此普遍表示。专为儿童生产的护肤产品却长期频现质量问题,或许是郁美净在发展过程中的“致命伤”。
郁美净官网显示,集团目前拥有郁美净、汉草香妍、郁婴坊等三大品牌,要以“打造百年企业”为夙愿。然而,要走百年道路,恐怕郁美净还要在产品安全、品牌力等方面进行更多思考。
你还在用郁美净吗?
对于郁美净有怎样的童年回忆?
快来留言和小八聊聊吧!
