
最近一段时间,帝都已经连续被雾霾笼罩很久了,路上戴着口罩、掩着鼻子走的人也越来越多……

在这样的环境里,若不巧又碰上感冒,那你的鼻子君是不是更要抓狂了?
如果你正好感冒了,要注意这种感冒药啦!
昨天(2016年10月19日),国家食品药品监督管理总局发文,提醒大家注意新复方大青叶片的用药风险!

大青叶片?感冒的时候经常用啊,会有什么风险呢?
食药总局提示:新复方大青叶片如果长期、大量使用,可能会导致严重的过敏反应,以及肝及肝损伤、消化道出血等严重不良反应!
可能会导致过敏?到底是怎么回事?赶紧来看看吧!
插播科普:这里要注意的新复方大青叶片是哪种?
新复方大青叶片是一种中医药复方制剂,主要由复方大青叶提取物(含大青叶、羌活、拳参、金银花、大黄)及扑热息痛(对乙酰氨基酚)、异戊巴比妥、咖啡因、维生素C四种化药成分组成。
主要用于伤风感冒,发热头痛,鼻流清涕,骨节酸痛。

为什么会出现不良反应的情况?
药品都存在两重性,它能治疗疾病,但也存在一定的偏性和毒副作用,尤其对一些特定疾病和特定人群。
2014年1月1日至2015年11月9日,国家药品不良反应监测系统数据库共收到涉及新复方大青叶片的不良反应报告236例,其中严重报告11例。
主要表现有:
01
过敏反应
主要是皮肤过敏反应,也有重症药疹、过敏性休克等严重过敏反应的个案报告。
比如,有患者因为“头痛、咽喉痛”,门诊给开了新复方大青叶片4片,首次服药约20分钟后感觉嘴唇发麻,全身皮肤出现红肿瘙痒,继而意识不清,被送急诊……
02
不合理用药增加严重不良反应风险
长期或超剂量使用该药时,其组方成分异戊巴比妥和对乙酰氨基酚可能存在肝毒性协同作用。
还有个别病例长期服用新复方大青叶片,或合用多种与本品组分相同或类似的药品,导致肝功能损伤、消化道出血等严重不良反应。
比如,有人因“自觉全身乏力、胃脘不适、恶心、食欲不振”,自行服用新复方大青叶片、氨咖黄敏胶囊、藿香正气水、健胃消食片,连续4天。1周后发现皮肤及巩膜黄染,恶心……
03
长期服用致药物依赖
一般的感冒药谁会长期大量吃呢?但据文献报道,新复方大青叶片里的化药成分异戊巴比妥,长时间使用可发生药物依赖,停药后易发生停药综合症。
比如,有患者就曾连续用药1年,出现药物依赖的征象。每天早起必须先服大青叶片,服用后全身舒适,如果不吃,就会畏寒、怕风、心慌、全身肌肉颤抖、不能站立,生活不能自理等……
原来还真有人长期使用感冒药的啊……

不过,健康君查询了几种品牌的新复方大青叶片说明书,对于这些不良反应,有些并没有明确标识 ↓

△山东健民药业有限公司生产的新复方大青叶片说明书

△荣昌制药(淄博)有限公司生产的新复方大青叶片说明书
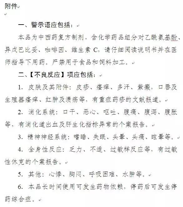
但是,国家食药总局在今年9月份发布了《关于修订新复方大青叶片说明书的公告》(2016年第158号),对新复方大青叶片的说明书警示语、【不良反应】、【禁忌】、【注意事项】和特殊人群用药项作出了修订要求。

通过对比发现,此次说明书增加的内容主要有:
对过敏者、肝病患者、抑郁症患者、有哮喘史患者等禁止使用;
不良反应的提示也由“尚不明确”和“偶有嗜睡”,增加了对皮肤、消化系统还有其他心悸、胸闷、呼吸困难、水肿等症状的说明;
增加了长时间使用该药可能发生的药物依赖及停药后可发生停药综合症的说明。

特殊人群注意
孕妇及哺乳期妇女禁用;
儿童不推荐使用;
老年患者用药应减量或者遵医嘱。
不同类型感冒药如何选?
含解热镇痛药成分
肝功能不全特别是严重肝功能减退的患者要慎用,并且在使用时还需要定期监测肝功能;
消化性溃疡患者慎用。在用药过程中,要及时关注自己的溃疡症状,如有不适应应立即停药;
肾功能不全患者慎用。感冒药中的解热镇痛成分可能会影响肾功能,尤其在肾功能低下时还会加重对肾脏的毒性。
含阿司匹林成分
血液系统疾病患者、哮喘患者慎用。
阿司匹林可诱发哮喘,称为“阿司匹林性哮喘”,所以此类患者尽量避免选用含有阿司匹林成分的感冒药。
含有镇咳成分
痰多的慢性支气管炎和肺炎患者应慎用含有镇咳成分的感冒药,以免加重不适症状。这类患者在使用感冒药的同时,是可以加用一些祛痰药的。
含麻黄碱成分
老年人患有高血压、冠心病的,尽量不要选用含麻黄碱成分的感冒药。
因为麻黄碱可以促使心率加快,血压升高。在服用此类药时,也最好不要跟降压药、镇静、催眠药同服,服药期间要少吸烟、少喝含酒精的饮料。
注意!
心血管系统疾病患者还应慎用含有布洛芬、苯海拉明、氯苯那敏的感冒药。
秋冬季节难免感冒,赶紧转给你身边的人吧!
部分来源 国家食品药品监督管理总局
编辑 火星Lu