24岁行政小姐姐转行做出纳,月薪7000还有双休,说实话,做出纳真的是在享福啊。
做出纳真的不难!把出纳的工作内容弄清楚,把资金核算、往来结算、工资核算、日记账的设置,备用金的管理这些学会,每天跟玩一样。 (文末可抱走)
怎么把出纳的工作做好?
出纳员的工作要点
出纳的日常工作主要包括:货币资金核算、往来结算、工资核算等三方面的内容。

出纳记账凭证的种类以及格式有哪些?
一般企业的出纳应填制与货币资金收付有关的记账凭证,即收款凭证、付款凭证。
出纳怎么设置日记账?
日记账的主要作用是按照时间的先后顺序记录经济业务,以保持会计资料的完整性和连续性。进行日记账的设置工作, 首先要确定其种类和数量 。

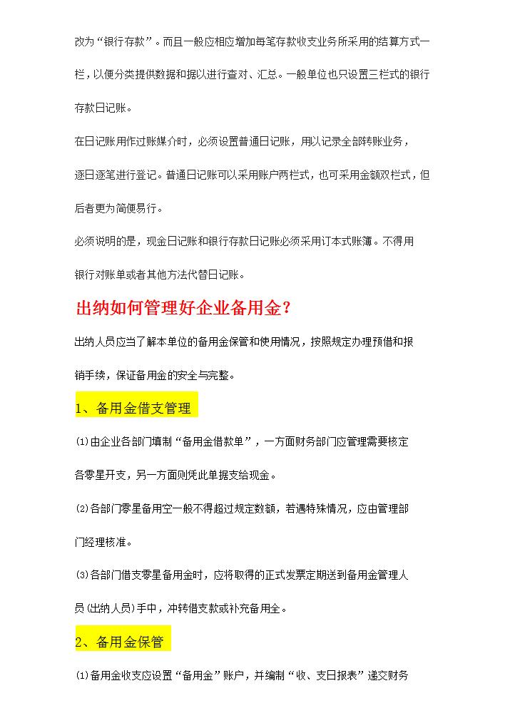
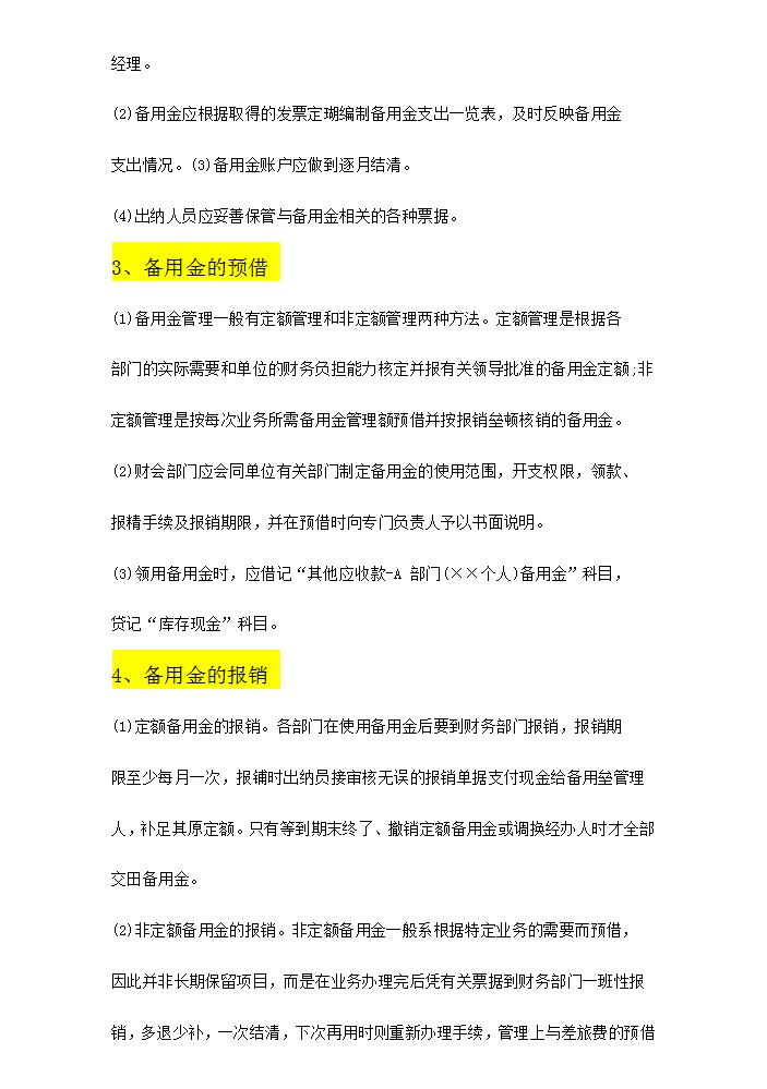
出纳如何管理好企业的备用金?
备用金借支管理

备用金保管
备用金预借
备用金的报销

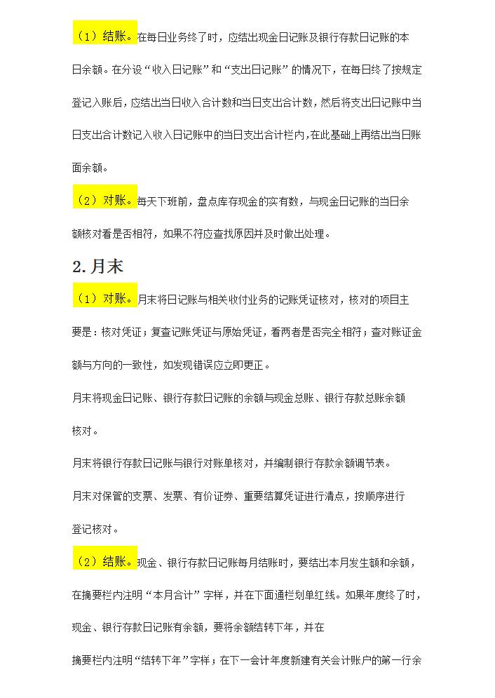
出纳的结账、对账工作包括哪些内容?

每日和每月的结账对账

......

有人说做出纳不如做会计,事实上,做会计还真不一定有出纳好。在一些公司,出纳的工作内容比较轻松,这样的工作简直就是在享福,俗话说得好“宁*鸡做**头不做凤尾”,就是这个意思。
