
文 | 南京开盘
未经授权,禁止转载
南京一波小区正在改名!整治不规范地名工作还是对南京楼盘下手了。

目前,纯新盘应天府的名字牌匾已经被红布遮挡,变成“无字天书”。

图片来源:哥们买房
不仅是牌匾,旁边的立柱广告牌也被穿上了“衣服”,挡住了原本的应天府字样。

图片来源:紫金山房
据消息,项目售楼处确实是接到了通知,名字已经遮盖起来了。但是具体会改成什么名字,他们还不清楚。
南京市地名办的工作人员表示,地名规范和整治一直都在进行中,所以出现楼盘改名是正常现象。根据要求,应该是改成本身批复名:越城天地。
不过还没等新名字挂上,网友已经开始为项目取名字:碧招香、赛虹新村、应天花园、银桥新村、中华门98亿……这波操作简直666啊。
应天府前身是坐落在中华门的G98地块,2017年2月被招商以总价98.1亿元拿下,创下南京土拍市场地块总价纪录,同年3月,招商局置地有限公司发布公告,确定将与香港置地、碧桂园联合开发该地块。

而应天府一词实际来源于明朝。应天府,或称京师,是南京在明朝时期的名称,为明朝前期首都。“应天”意指“上应天意”。
一比对,应天府称“本案建造成本2500年”,也是意指于此。
与此相对的,还有大家耳熟能详的“顺天府”。永乐元年(1403年)正月,京师改称“南京”;改北平府(今北京)名为顺天府,建为“北京”。不过目前南京还没名叫顺天府的小区,不知道北京有没有。
但现在,有的话也要被改名了。

除了应天府,南京桥北的威尼斯水城也已经改了名字。
据南京公交微博消息,原“威尼斯水城xx街区xx”通通改成“北外滩水城xx街区xx”。

但据盘哥住在威尼斯水城的朋友说,截止目前大门字样还没换下。

除了南京,全国各地已经有不少楼盘已经率先改名。
1、西安

2、温州
据温州发布消息,温州确定的全市不规范地名清理整治清单共计227个。
其中,欧洲城一期、二期名称规范为矮凳桥小区;中央花园已批准名称为鸿玺园;香缇半岛已改成香缇锦园;中瑞·曼哈顿已改成中瑞·曼哈屯。

3、南昌
南昌的威尼斯江域小区已经改为紫阳花园,南昌青山湖东方塞纳小区、红谷滩新区的东方海德堡都传来消息,小区确定要更名,至于换什么名,还在集思广益中。



对于整治小区名字的标准,共有如下4种类型:
1、刻意夸大的“大地名”——专名或通名的含义远远超出地理实体地域、地位、规模、功能等特征的地名。
未经批准,不得随意使用“宇宙、中央、天下、世界、环球、欧洲、澳洲、美洲、中国、中华、全国、万国、特区、首府”等词语的地名,或通名层级混乱,刻意夸大地理实体功能的地名。

对于此类标准,南京有万国府、中国府、浦泰和天下、金科观天下、家天下、金域中央、融侨中央花园、紫金西区中央、金域中央广场。
2、崇洋媚外的“洋地名”—包含外国人名、外国地名,用外语词命名的地名。
如曼哈顿社区、威尼斯花园、巴黎印象城、林肯公园等。(白求恩国际和平医院、列宁公园、西安凯旋门等不属于此范围)

南京的欧洲城、威尼斯水城、拉德芳斯、加州城、伦敦城、法兰谷、罗马假日、玛斯兰德……全部中枪。
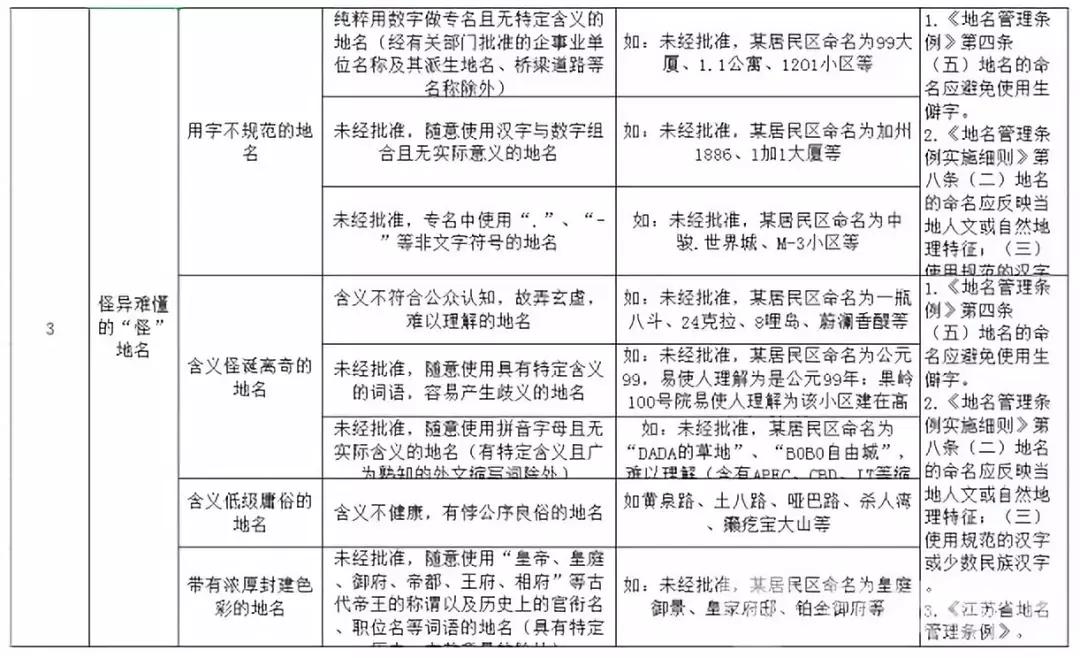
3、怪异难懂的“怪地名”—用字不规范、含义怪诞离奇、含义低级庸俗、带有浓重封建色彩的地名。
纯粹用汉字与数字组合且无实际含义的地名,如:99大厦、1201小区等。南京类似案例有:德基壹号公馆、沣麟公园壹号、壹城区、弘扬壹号、壹零壹座、六号街区……
随意使用“·”“-”等非文字符号的地名。
不得使用含义不符合公众认知,故弄玄虚,难以理解的地名,如:24克拉、8哩岛等。
随意使用拼音字母且无实际含义的地名,含义不健康、有悖公序良俗的地名,如哑巴路,黄泉路等。
随意使用“皇帝、皇庭、御府、帝都、王府、相府”等古代帝王的称谓以及历史上的官衔名、职位名等词语的地名。

南京类似情况颇多。其中,带“御”的楼盘最多,有御江金城、御湖国际、天御溪岸、金浦御龙湾、中海御山府、复地御钟山、金浦紫御东方、御龙湾……
带“王”的楼盘,包括金陵王府、金王府、王府花园、王子公馆。
带“帝”的楼盘有帝景天誉、帝景天成、阳光帝景、帝豪花园别墅。
带“皇”的楼盘有2家,包括皇册家园、皇冠钻石双星。
4、重名同音的“重”地名—一个城镇内的居民区、建筑物和道路、街巷名称重名或同音。
如:某城市内多处存在建设路、人民路、公园路、解放路等重名道路现象。

放在南京,不少老小区重名率很高,比如秦淮和鼓楼都有一个叫二条巷的小区。
你家小区名字要改吗?欢迎在评论区留言。
-END-