
导读:
生物医药是医药产业中的前沿阵地。中国生物医药企业存在三大发展瓶颈——基础研究、研发生产、风投融资,在三大制约因素中,风投融资困难对中国生物医药产业的发展限制由来已久,中国生物医药企业多为中小型企业,融资难问题十分突出。打通生物医药企业的融资生命线已经迫在眉睫,并且是中国生物医药产业转型升级的重要突破口。
科创板明确重点支持生物医药产业,为专注生物医药领域的VC、PE等产业资本创造了全新而稳定的退出渠道,加速产业资本周转效率,进而推动生物医药产业升级。科创板将助力优质生物医药企业汇聚产业资源,逐步扶植一批优质的生物医药创新企业,加速行业资源聚集、企业并购整合,提高行业集中度,终将孕育出具有创新实力的中国生物医药巨头。
一、 生物医药之困境与希望
按照联合国的标准,中国早在1999年就已经进入了老龄化社会,此后老龄化趋势愈来愈明显。据预测,直到2055年中国的老龄化程度都将持续加深。老龄化社会促使“银发产业”发展壮大,对医药的需求势必越来越大。据统计,中国药品市场规模将在2024年达到3.6万亿元(见图1-1)。

图1-1 2014—2023年中国医药市场规模
数据来源:发展和改革委员会、工业和信息化部、艾瑞公司;
整理制图:正略咨询
注:本图数据包括医药、医疗器械两个行业,不包括医药器械流通行业,医药器械流通行业的市场规模每年约为2万亿元
在以2017年“两票制”、2018年“药品带量采购”为代表的一系列制度和政策的改革完善中,我国医药产业大幅削减了医药市场中庞大繁冗的供应商体制,强制下调一系列药品的价格,实行医疗保险对药品调整报销等惠民措施,有效缓解了民计民生与企业盈利之间的矛盾。与此同时,通过原研药和仿制药充分竞争,完善药品集中采购机制,引导药品降价提质,促进药品产业转型升级,推动公立医院深化改革。在医疗改革的阵痛中,医药行业在2017年和2018年出现市场规模增长率下降。
医疗改革也将加速医药产业的集中,掀起兼并重组的浪潮,催生医药巨头。预计20年后,中国制药企业将从现在的3000余家减少到50家左右。
同时,国家出台了鼓励创新的整套扶植政策及具体措施,有力激发新药及医疗器械的创新活力,耕犁出医药产业更长足发展的一片沃土,预计未来5年内医药市场规模将保持加速增长的势头。
生物医药是医药产业中的前沿阵地,借助先进生物技术,对遗传性疾病、恶性肿瘤等各类重大疾病的治疗将为整个医药产业注入新的生机,带来全新的希望(见图1-2)。

图1-2 生物医药主要治疗领域
信息来源:公开网络;提炼制图:正略咨询
具体而言,生物医药目前取得一些进展:
1、目前遗传类疾病只能使用基因重组的生物技术药物来治疗;
2、目前全球销量最大的4种肿瘤治疗药物都是生物技术药物;
3、溶栓治疗急性心肌梗死使用最多的药物是基因工程t-PA及其突变体;
4、治疗糖尿病最有效和销量最大的药物是基因重组的胰岛素及其突变体;
5、治疗类风湿关节炎、银屑病等免疫疾病最有效和销量最大的药物是anti-TNFα抗体类药物;
6、生物疫苗在传染性疾病防治领域发挥着巨大作用。
生物医药产业具有产业链条长、专业化分工细的特点,产业链主要由三大环节构成, 核心环节是“研究开发”和“生产制造”,科创板申报企业及上市企业大多处于“研究开发”的产业环节(见图1-3)。

图1-3 生物医药产业链
信息来源:公开网络;提炼制图:正略咨询
具体而言,三个环节各有特点,阐述如下:
1、 研究开发环节 是生物医药产业链的核心环节,包括实验室研究和临床研究两大步骤。本环节利润率较高,但前期投入高、周期长、成功率低,在研发方向选择、开发能力评估、技术转移等方面均存在较大风险。
2、 生产制造环节包括试生产和规模化生产两大步骤。本环节规模效益显著,需要较高资金投入,在运作能力评估、政策稳定性把控等方面存在风险。
3、商贸流通环节包括商贸物流和销售服务两大步骤。本环节进入门槛较低,市场集中度低,在政策环节稳定性把控、人才利用等方面存在风险。
源于生物医药产业链各环节的上述特点,中国生物医药企业存在三大发展瓶颈——基础研究、研发生产、风投融资(见图1-4)。

图1-4 生物医药产业发展三大瓶颈
信息来源:公开网络;提炼制图:正略咨询
三大发展瓶颈对生物医药企业的阻碍不尽相同,具体阐述如下:
1、基础研究限制是全球医药行业发展的共同障碍。例如,人类至今仍然无法确切了解包括癌症在内的多种疾病的明确发病机制,更无法给出针对性强的解决方法。
2、 研发生产限制在于 生物医药无法像化学药一样呈线性扩大规模,不同产线、不同细胞的产品可能药效不尽相同。生物医药遵循制药行业的特定程序,需要经历科研、中试和临床三个阶段才能确保药品的安全性,其中任何一个阶段出现问题都有可能导致新药被否决,这也是新药研发的成功率很低(美国约为1/5000)的原因之一。
3、风投融资限制源于生物医药研发天然具有的长周期、高投入、高风险的鲜明特点,开发一个新药通常需10年10亿美元的长期高风险投入,并且长期处于不盈利甚至亏损状态,美国300~400家生物技术上市公司中有90%以上不盈利,生物医药企业专业性强,因而风险投资出手非常谨慎,导致创新研发型生物医药企业的融资渠道狭窄。
在三大制约因素中,风投融资困难对中国生物医药产业的发展限制由来已久,中国生物医药企业多为中小型企业,融资难问题十分突出。资金的捉襟见肘使中国的生物医药企业研发投入严重不足,企业自然长不大、长不快。
以生物医药产业的主导领域——生物制药为例,生物制药在中国市场的四个子领域(研发服务、原料供应、设备供应、药品制造)均由发达国家企业占据主导地位(见图1-5)。

图1-5 中国生物制药子领域的主要企业分布
信息来源:公开网络;提炼制图:正略咨询
清科研究显示,2018年,美国企业研发费用投入额TOP20中有8家医药企业入围,占比为40%(另外60%的企业属于信息技术产业),医药已经成为美国企业最重视研发投入的产业领域,一批世界级巨头企业已经发展形成。相比之下,2018年中国企业研发费用投入前20名中竟然没有一家生物医药企业,这直接反映出中国缺少生物医药巨头的现实(见图1-6)。

表1-6 2018年中美研发费用前20名企业的所属产业对比
信息来源:《2019上半年中国股权投资市场回顾与展望》;
提炼制表:正略咨询
中国生物医药企业研发投入不足必然造成自主知识产权匮乏,导致市场竞争劣势和发展困难,关键仪器设备、试剂等支撑技术和装备方面较为落后,主要依靠进口,整体竞争力较低。不仅如此,生物医药企业的研发投入低下还将进一步导致融资议价能力不足。中国生物医药企业拥有技术等无形资产的投资者的股权结构占比普遍在35%以下,而美国生物医药企业在早期融资中,技术出资者可控制50%以上的股权。
打通生物医药企业的融资生命线已经迫在眉睫,并且是中国生物医药产业转型升级的重要突破口。国外生物医药企业的融资模式相对成熟,值得借鉴,主要包括五大融资模式:证券市场融资(生物医药产业的主流融资模式)、私募股权融资(VC、PE等投资机构非常看好生物医药产业的爆发性增长机会)、企业间合作融资(包括企业研发合作、专利拍卖与转让两种)、银行信贷(融资成功率低,难度大)、政府支持补贴(金额有限,仅具有示范作用和象征意义)。生物医药企业在不同成长阶段可以采取与之相适合的融资模式(见图1-7)。

图1-7 生物医药企业成长过程中的融资模式
信息来源:公开网络;提炼制图:正略咨询
在传统意义上,中国生物医药企业的融资主要来源于创业者个人投资、上市企业和民营企业投资、政府风险投资、中小企业担保基金、中小企业科技创新基金五种渠道。2015年以来,随着医疗技术的不断突破、医药行业和医疗器械的持续创新,医疗健康行业获得了更多资本的关注。中国生物医药行业备受股权投资机构的追捧,投资金额、投资案例数双双快速拉升(见图1-8)。

图1-8 2010—2018年中国生物医药领域的股权投资情况
数据来源:清科研究中心《2019上半年
中国 股权投资市场回顾与展望》;整理制图:正略咨询
2018年,北京(投资金额180.48亿元,投资案例286起)、上海(投资金额252.43亿元,投资案例256起)、江苏(投资金额112.51亿元,投资案例190起)成为生物技术/医疗健康领域股权投资最活跃的三个地区。
二、 科创板力挺生物医药创新
科创板明确重点支持生物医药产业,为专注生物医药领域的VC、PE等产业资本创造了全新而稳定的退出渠道,加速产业资本周转效率,进而推动生物医药产业升级。
在科创板推出之前,中国生物医药企业难以符合国内资本市场的上市条件,通过证券市场融资的方式受阻。科创板在第五套上市标准中,专门结合生物医药企业的特点制定了相应的上市标准,为具备创新实力的生物医药企业开辟了证券市场融资通道。申报科创板上市的生物医药企业中,泽璟制药、百奥泰两家创新药研制企业尚处于亏损经营状态,因此均选择以第五套标准申请上市,并且进入了审核问询阶段。
上市的估值是企业最为关心的,科创板采用市场化估值定价模式,为生物医药企业的估值提供了新的思路,主要体现在两个方面。一方面,DCF估值成为主流。目前对医药行业公司的估值多重视业绩,导致尚处于研发早期的管线基本不给估值。科创板标的多为未盈利企业,申报上市的生物医药公司大多为处于研发阶段的创新公司。因此,科创板一改重视业绩的估值方法,转换为基于标的公司的研发管线产品的DCF估值方法进行合理估值。另一方面,估值体系国际化。港股和美股都接纳了具备创新能力而尚未盈利的生物医药公司上市,科创板将迎来估值体系国际化,并将之逐步映射至A股市场。
当前,中国医药行业展现出创新药、创新器械、创新治疗方式三大创新方向,成长态势良好。
1、创新药:综合考虑未来创新药行业的竞争格局、融资难易程度、优质临床资源的约束等因素,头部企业的优势将进一步凸显。未来两年,重磅新药基本全部来自跨国公司及国内创新药头部公司。
2、创新器械:创新医疗器械的特别审批程序加速医疗器械的创新发展,该程序让审批时间较普通产品平均缩短了83天,国内细分龙头公司受益明显,这将引导更多的医疗器械企业加大创新和研发力度。
3、创新治疗方式:CAR-T将成为中国实现创新的重要突破口。国内CAR-T研究虽然起步较晚,但是研发火热。
其中,创新药研发是资本市场中最受关注的生物医药领域。根据创新程度的不同,创新药可以分为四个级别(见图1-9)。
1、Me-too: 模仿药物,属于创新药的入门级别,但不是仿制药。这类药物是通过改造已知药物的分子结构来获取专利,新药与已知药物相比具有活性高或活性类似等特点。
2、Me-better:与Me-too类药物相比,该类药的创新做得更深入,结构改变更大,甚至改动核心结构。这类药物通常是在原分子结构上进行二次创新,变成具有独特优势的药品。
3、Best-in-class:是Me-better这类创新药中更好的一种新药,即同类治疗药物中获益/风险比最优的药物。
4、First-in-class:这类创新药是全新靶点、全新结构的首创药,此类药研发难度极大、风险极高,但价值也是四类创新药中最高的。

图1-9 创新药的四个级别
信息来源:公开网络;提炼制图:正略咨询
全球创新药巨头基本只做自己的创新药,并且大多属于First-in-class类的顶级创新药。中国医药公司正在研发或已经上市的创新药,大多处于Me-too、Me-better级别,不过仍然面临活性、选择性、生物利用度、DMPK、药效/安全性等难以预测的影响,既要避开专利保护,又要实现临床疗效优于被仿产品,还需要克服相当的技术挑战。微芯生物研发的西达本胺,是我国迄今为止上市的第一个真正First-in-class类的原创新药。
创新药研发具有高技术、高投入、高风险、长周期、高收益五大特征。药品能够成功研制并走向市场绝非易事,选择该领域进行创业创新的企业需要具备相当的综合实力和事业耐力(见图1-10)。

图1-10 新药研发行业特征
信息来源:公开网络;提炼制图:正略咨询
新药研发的风险不仅仅来自行业特征——投入成本高、研发周期长、不确定性强。即便研制成功,还将面临专利到期后仿制药加入竞争可能导致公司持续性竞争优势丧失的风险。此外,医药企业通常还面临产品单一、遭遇诉讼、政策导致降价等一系列风险 。
中国创新药行业有其独特的优势,人口规模、市场需求、临床资源、改革利好、人才回归、领先技术等都将成为创新药行业新一轮成长的底气,为医药创新注入强劲动力。同时,中国创新药行业在知识产权、评价系统、定价制度、支付体系、专业资历、风险意识等方面存在急需弥补的短板。
在中国独有的创新药研制环境下,因应市场的呼唤,一批创新药企业茁壮成长起来,微芯生物公司就是其中的佼佼者。作为中国创新药领域的领军企业,微芯生物是中国为数不多的具备First-in-class级别新药研发能力的创新药企。微芯生物研发的西达本胺是全球首个亚型选择性组蛋白去乙酰化酶口服*制剂抑**,服用西达本胺的临床效果更优,而治疗费用仅为国外同类产品的十分之一左右。西达本胺的问世让国内的外周T细胞淋巴瘤患者能承受相关的治疗费用。
然而,微芯生物光鲜形象的背后,却是18年步履维艰的成长历程,资金不足自始至终都是梗于其心头的“刺”。2001年成立之初,微芯生物获得初始投资6538万港元。这笔融资仅仅支撑公司走到2005年,距离微芯生物的第一款原创新药西达本胺获批上市还有整整10年时间。当时,微芯生物进入了发展的至暗时刻,两位创始成员离开了公司,微芯生物迫不得已将已经完成国内临床前评价的西达本胺的国际专利作价2800万美元,授权给美国沪亚公司,以求渡过难关。此后,微芯生物的产品研发不断取得阶段性进展,也相继获得融资输血。最终,西达本胺在2015年成功获批上市。
四年之后的2019年8月,微芯生物成功在科创板上市,其表现异常抢眼,上市首日开盘即暴涨5倍之多,创下科创板开盘涨幅的最高纪录。不仅如此,2018年微芯生物营收1.48亿元,净利润3116万元,市值一度超过400亿元,静态市盈率超过1300倍,一举刷新科创板企业估值纪录。
粗略估算,微芯生物在上市前的18年里,融资规模累计超过10亿元,20余家VC、PE接力陪跑。这个过程中,需要投注的定力与心力难以想象。随着微芯生物登陆科创板,帮助其成长的投资机构终于熬到了丰收的季节。以A轮投资者祥峰投资的收益情况为例,祥峰投资在2001年向微芯生物投资750万港元,按发行价计算,这笔投资的对应价值接近5亿元人民币,投资回报超过70倍。如果把上市后的涨幅计算在内,A轮投资者的投资回报超过300倍。
还有很多类似微芯生物的创新型医药企业在自己的事业跑道上狂奔,坚守初心、隐忍执着。终于,科创板点亮了茫茫前行路上的那座“灯塔”,在生物医药企业的长跑中提供稳定补给,也为长期陪跑的VC、PE们创造了一个踏实的接力平台。科创板的作用远远不止于此,长期来看,该板块将助力优质生物医药企业汇聚产业资源,逐步扶植一批优质的生物医药创新企业,加速行业资源聚集、企业并购整合,提高行业集中度,终将孕育出具有创新实力的中国生物医药巨头。
三、 科创板上市企业(生物医药产业)
1、高端化学药——微芯生物(688321)

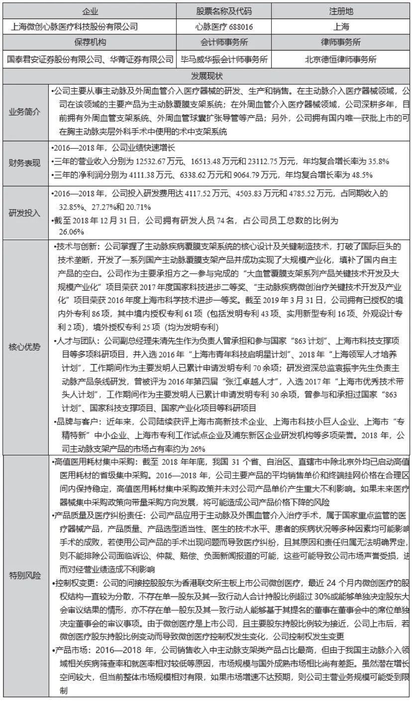
2、高端医疗设备与器械——心脉医疗(688016)

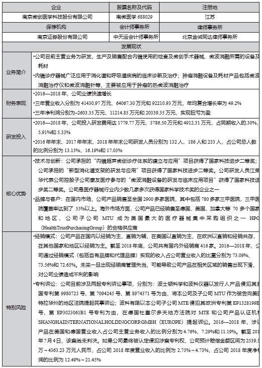
3、高端医疗设备与器械——南微医学(688029)
