1
这两天有朋友私信老白一个问题:
“抖音里说平安的保险谁买谁倒霉,真有这么恐怖吗?老白如何评价平安”
对于平安这家公司,如果从财报数据来看,盈利能力不错,看起来是一家好公司。
但是如果以一个保险公司的角度来评价,老白觉得平安算不上一家好公司。
因为它过于看中利润,会导致保险产品性价比严重不足,说白了就是多花钱买了保障力度严重不足的保险。
尤其是保险公司最为挣钱的重疾险和寿险,平安的几乎毫无性价比可言。
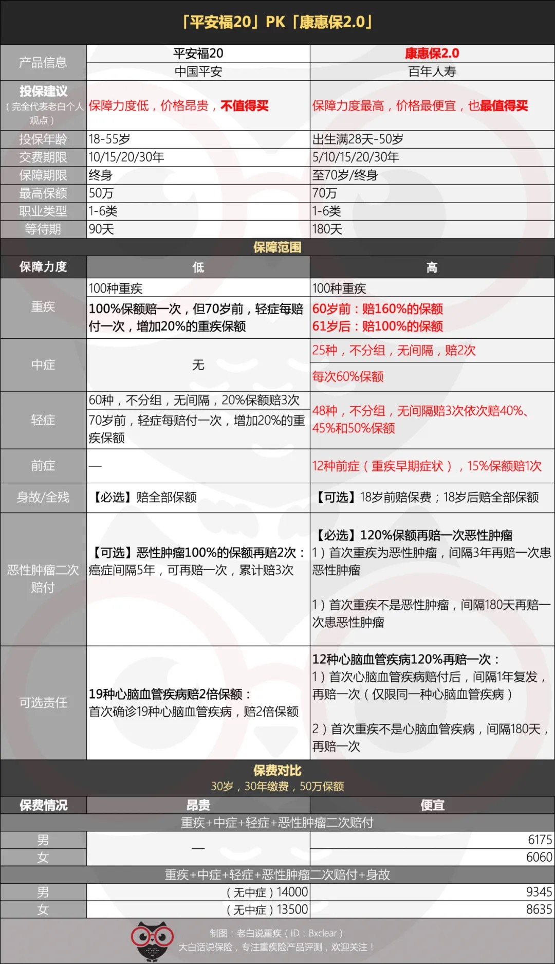
以重疾险为例给大家贴一张图:
同样的投保条件,平安的明星产品「平安福20」保障力度大幅利于「康惠保2.0」,但价格每年却贵了近6000块。

所以老白也想给平安洗白,但臣妾真的做不到啊~

还有平安此前重疾险*绑捆**寿险、医疗险、意外险等一堆险种的骚操作,真的不忍直视。
但是平安也不是没有好产品:
比如平安的一些少儿意外险、能6年保证续保的百万医疗险、学平险等短期险种,虽然价格不算最优,但也还算不错。
而且平安算是国内综合性最强的保险公司之一了,除了我们常见的重疾险、医疗险等健康险,还有车险、财产险等。
因此,如果是买车险、财产险等,平安的产品其实也还可以。
所以说,如果你想买重疾险和寿险或年金险等花钱多的保险,平安肯定不是好公司。
但如果你想买一些意外险、医疗险等便宜的险种,平安其实还可以。
如果你只想买车险、财产险等,平安的其实还不错。
2
但是从平安的业绩构成来看,重疾险和寿险仍是主要利润来源。
所以说,如果平安不在性价比上下功夫,难说不会在互联网保险的冲击下,影响其保险业务。
有人说平安的保险虽然差,但是人家卖的多,群众的眼睛是雪亮的呀。
保险圈,群众的眼睛还真不是最亮的。
平安的销售其实跟他的人海经营策略有很大关系。
平安数万名员工每年更新,他们既是员工,也是客户,而且每个员工身边的亲戚朋友都是平安的潜在客户。
你可以想象一下如果你是平安的员工,你能发动身边多少人买平安的保险。
所以平安的高销量,并不是因为产品性价比很高的口碑销量,而是人海战术下的强行提升的销量。
要知道,平安算是国内保险公司员工最多的之一了,几乎每个人的朋友圈都有一两个平安业务员。
所以如果从保险销量判断平安是家好公司,那你还真的是错了。
至于平安的股票为什么能一直涨,只能说能把一家公司的商业逻辑和盈利瓶颈摸透的人,他就不是韭菜,不是韭菜,也不会买平安。
所以,老白觉得,如果你只想买一款好的重疾险或寿险,或年金险,一定要远离平安。
至于其他的险种,平安的产品还是可以看一看的。
最后,大家如果还有其他保险问题,可以在文章下面留言,也可以微信老白: