
证监会日前公布的行政处罚决定书显示,经查明,廖英强利用其知名证券节目主持人的影响力,在其微博、博客上公开评价、推荐股票,在推荐前使用其控制的账户组买入相关股票,并在荐股后的下午或次日集中卖出。根据当事人违法行为的事实、性质、情节与社会危害程度,依据《证券法》第二百零三条的规定,证监会决定:对廖英强没收违法所得43,104,773.84元,并处86,209,547.68元罚款。
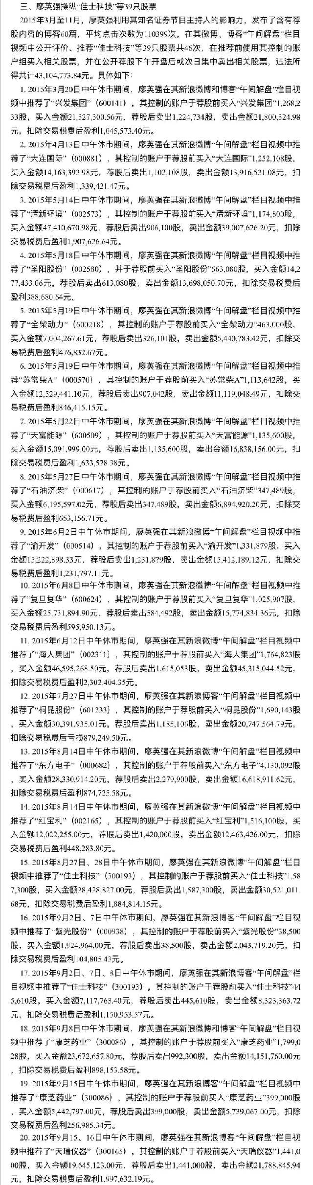
"抢帽子",是指证券公司、证券咨询机构、专业中介机构及其工作人员,买卖或者持有相关证券,并对该证券或其发行人、上市公司公开作出评价、预测或者投资建议,以便通过期待的市场波动取得经济利益的行为。

2012年2月至2016年4月,廖英强在上海广播电视台第一财经频道《谈股论金》节目担任嘉宾主持人。《谈股论金》作为第一财经证券类品牌节目,始终保持较高人气,收视率表现稳定。廖英强还从2014年9月开始担任第一财经频道周播节目《谈股论金之英强开讲》的嘉宾主持。上述两档节目在上海地区的收视率均高于同时段所有频道财经类节目在上海地区的平均收视率。
廖英强作为大股东的上海股轩文化创意有限公司通过“爱股轩”网站的APP,以解盘视频“金钱风暴”“股动钱潮”等节目以及新浪微博、博客、土豆网等互联网平台进行推广和宣传。2015年,股轩文化在上海举办多场培训讲座,讲座视频放在“爱股轩”网站上,以提高股轩文化知名度。随着股轩文化的推广活动,廖英强也积累了一定粉丝,其博客点击率很高。
廖英强通过在电视台主持高收视率的证券类品牌节目积累名气和受众,再辅以互联网各类平台宣传和推广,开办培训讲座等形式,具有了相当的知名度和影响力。
在证监会行政处罚落地之前,2015年9月就有小散举报廖英强非法推荐股票,理由是“忽悠”老股民购买炒股书籍和视频,利用股民非法推荐股票。

百度“廖英强”贴吧,成了不少小散的“泄愤地”,这个累积发帖3万、2383人关注的贴吧大多数都在说廖英强是*子骗**。

证监会调查显示,2015年3月至11月,廖英强控制其本人及“张某萍”等13个证券账户操纵了39只股票。上述账户不少和廖英强有亲戚或工作关系,比如柴某英是廖英强的表姐,柴某玉是柴某英的妹妹;柴某美是廖英强的母亲;廖某杰是廖英强的哥哥;金某是廖某杰妻子的姐姐,他们账户的资金来源大多数来自于廖英强及其妻子郭某琳。
拿到账户后,廖英强就开始了疯狂的市场操纵行为,他利用其知名证券节目主持人的影响力,发布了含有荐股内容的博客60篇,平均点击次数为110399次,在其微博、博客“午间解盘”栏目视频中公开评价、推荐“佳士科技”等39只股票共46次,在推荐前使用其控制的账户组买入相关股票,并在公开荐股下午开盘后或次日集中卖出相关股票,违法所得共计43,104,773.84元。
其中买入金额最大的要数“清新环境”(002573),廖英强在2015年5月14日中午休市期间,在其新浪微博“午间解盘”栏目视频中推荐了“清新环境”,其控制的账户于荐股前买入“清新环境”1,174,800股,买入金额47,410,670.98元,荐股后卖出906,100股,卖出金额39,007,626.20元,扣除交易税费后盈利1,907,626.64元。
而获利最大的股票则是“海大集团”(002311),廖英强在2015年6月12日中午休市期间在其新浪微博“午间解盘”栏目视频中推荐了“海大集团”,其控制的账户于荐股前买入“海大集团”1,764,823股,买入金额46,595,268.50元,荐股后卖出1,615,053股,卖出金额45,315,044.52元,扣除交易税费后盈利2,302,404.35元。
利用影响力,廖英强的市场操纵愈发得心应手,39只个股的操纵失手次数仅3次。包括了2015年7月27日买入的“桐昆股份”、2015年10月27日买入的“兴业银行”、2015年11月26日买入的“太阳电缆”,亏损金额分别为879,249.50元、52,744.18元和3,574.63元。
可以看出,廖英强个股操纵有一定的模式,即利用中午休市期间荐股,在荐股前就以买入推荐个股,荐股后卖出获利。
在听证中,廖英强在听证及陈述、申辩意见中提出:
第一,廖英强的亲属廖某杰、金某、柴某美、刘某钟、柴某玉等人在交易时喜欢听取当事人意见。路某当时在股轩文化担任总经理职务,廖英强将部分资金作为股轩文化备用金交于路某,但廖英强并不了解路某交易股票的情况。
第二,廖英强是在进行技术分析研究的基础上才在微博和博客上推荐股票的,其中绝大部分股票的走势,验证了其技术分析和判断,其荐股行为具有合理性和准确性。
第三,相关账户的盈利归属于廖英强的亲属、公司员工及朋友,其本人未获盈利,无力承担罚款,请求从轻处罚。
证监会一一回应,表示:
第一, 廖英强所称其亲属在交易时喜欢听取其意见的主张,不足以对抗证监会认定账户控制关系的证据。
第二, 证监会认定廖英强控制“路某”账户,主要是根据“路某”账户在涉案期间进行股票交易使用最多的电脑MAC地址与廖英强办公电脑MAC地址重合以及“路某”账户84.97%的资金来源于廖英强等证据。据相关人员询问笔录显示,股轩文化总经理为廖英强而非路某,且路某在询问笔录中称其证券账户中的资金系廖英强给其用于帮廖英强购买日用品,并未提及该资金系廖英强给予其的公司备用金,廖英强和路某二人关于“路某”账户资金的表述相矛盾。
第三, 现有证据表明,基于资金关系、MAC地址重合、身份关系及相关人员询问笔录等多个方面,足以认定廖英强在2015年3月至11月间实际控制涉案账户组,廖英强关于涉案账户控制关系的申辩理由不予采纳。
第四, 证监会处罚的是廖英强的操纵行为而非单独处罚其荐股行为。证监会对廖英强进行处罚所依据的是《证券法》第七十七条第一款第四项“以其他手段操纵证券市场”的规定,追究的是廖英强操纵证券市场的责任,其操纵市场行为是由先行建仓、公开荐股、反向卖出的系列行为构成的,并非单纯就其中的公开荐股行为进行追责。此外,廖英强称其通过技术分析看好并推荐“全柴动力”等8只股票,在其推荐后的10日至3个月时间内,上述股票涨幅均很大,但根据“张某萍”等13个证券账户的交易记录,廖英强在荐股后随即将荐股前买入的股票卖出,其卖出行为与荐股行为以及其所称的上述股票后续上涨情况均产生矛盾。
第五, 廖英强控制涉案账户组实施操纵市场行为所产生的违法所得应予没收,其与他人之间关于盈利的划分并不影响本案的处罚。此外,廖英强称其本人未获取盈利的主张也与事实不符。
第六,廖英强并未提出从轻处罚的事实和证据,其也不具有法定的从轻情节。
最终,根据当事人违法行为的事实、性质、情节与社会危害程度,依据《证券法》第二百零三条的规定,证监会决定对廖英强没收违法所得43,104,773.84元,并处86,209,547.68元罚款。(券商中国程丹)

其实荐股者连推涨停股的方法非常简单。他们推荐的一般都是盘子很小、股价较低的股票,拉升时多选择在早盘集合竞价或盘面压力很小时,很多时候,几百万元就能将一只股票拉至涨停。
而大多数情况,都是荐股机构和*家庄**联合运作。荐股机构从*家庄**那里得到消息后提供给客户,以收取咨询费或分成;而*家庄**则希望通过荐股机构的"撒网"获得更多的接盘筹码。股票走势跟荐股预告吻合,一些股民就会上当,跟着买,*家庄**资金刚好可以趁此出货套现。
有的微博或微信荐股师,是靠盘后拿消息,知道哪些股票第二天会有资金拉升,然后再将这些信息展示给投资者。
荐股师推荐的股票在当天盘后推荐后,次日往往能够高开。类似这样的推荐,往往会持续几日。
虽然荐股神准,但投资者却未必能因此受益。因为你收到荐股师的神通消息往往都是在盘后,如果你第二天跟进,按现行规则,即便当天上涨,你也无法卖出,而这种涨势到第三天往往就已无法持续。
一名资深炒股人士解释,如果你按荐股师的推荐,在第二天介入,就会成为抬轿的人,间接成了拉升力量。不要小看这个力量,几个荐股或免费荐股群下来,只要有一批人跟进,资金是以千万计的。

【机会提示】点击下方蓝字“了解更多”关注头条号牛股王!领取“尾盘三只牛股”,尾盘发出信号买入,早盘冲高卖出赚钱>>