近日,长沙三孩及以上家庭每孩将补贴1万的消息冲上热搜,引起人们广泛热议,其实从2021年7月22日四川攀枝花市发布三孩补贴政策开始,各地为了鼓励居民多生二胎或三胎,都开始陆续出台一些鼓励措施,那么今天通过2022年各地二孩、三孩生育补贴一览表详细看看:

2022年各地二孩、三孩生育补贴一览表
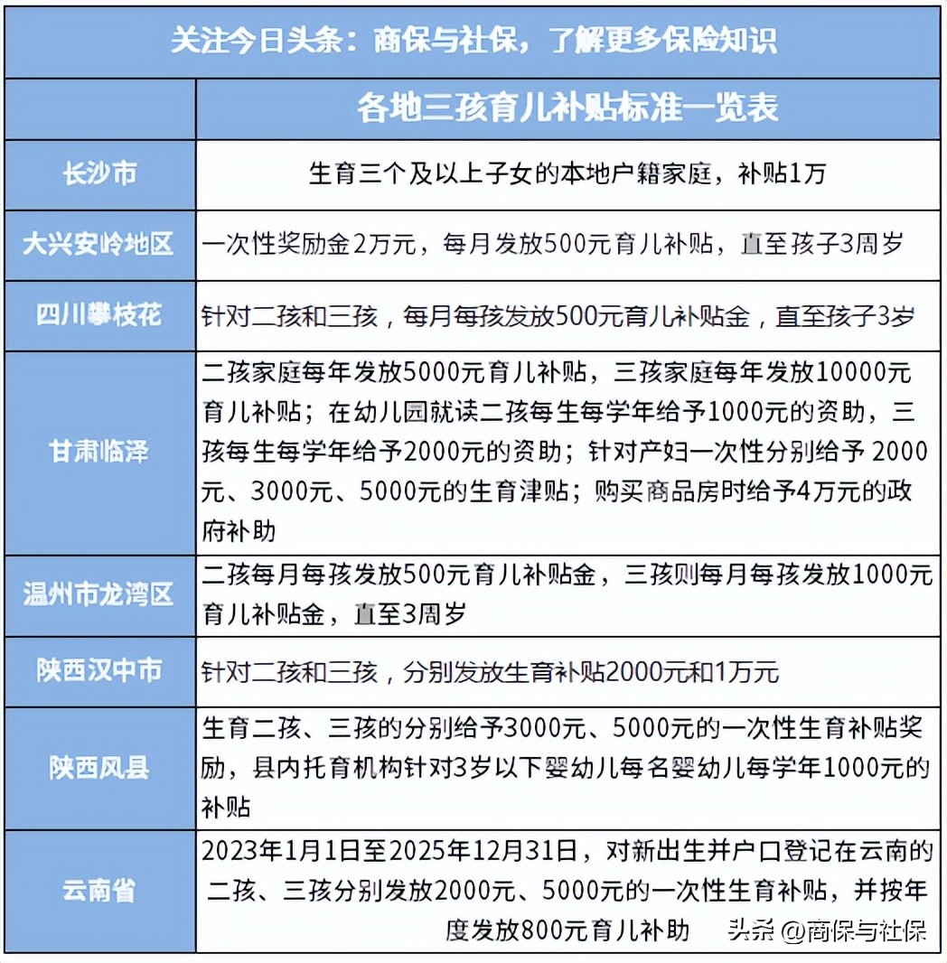
通过图表看到:下面省市都出台了三孩生育补贴政策,具体包括长沙市、大兴安岭地区、四川攀枝花、甘肃临泽、温州市龙湾区、陕西汉中市、陕西风县、云南省,发放金额和配套发放金额比较全面的就是甘肃临泽,具体包括二孩、三孩生育补贴;孩子就读幼儿园入学补贴、产妇发放生育津贴、加上4万购房补贴,与陕西的风县类似。
实施积极的人口战略,鼓励二胎、三胎的好处:
1、增加出生人口,延缓人口老龄化趋势,根据第七次人口普查报告,目前65岁以上老龄人口占比达到13.7%,已经达到深度老龄化。

第七次人口普查报告
2、增加未来养老保险参保人数,能够提升社保基金收入,有利于养老保险收支平衡;
3、有利于改善男女比例失衡,根据第七次人口普查报告,目前男性人口7.23亿,占比51.24%;女性6.88亿,占比48.76%,男性比女性多出3500万人。
4、有利于增加购房需求,尤其是新增二胎或三胎,不少居民为了改善居住环境或者为子女提前准备住房,可以增加商品房销售。
5、有利于切实减轻居民抚养孩子的负担,生孩子关键不在于生,而是在于养。女性备孕期间不上班收入减少;分娩相关费用;孩子出生后奶粉钱和上学费用;夫妻未来抚养孩子,可能其中一方在家不能上班,也会造成潜在收入损失,孩子放入托育机构也是在花钱;将来为孩子买房也需要花钱。
在已经出台二孩、三孩激励措施省市中, 那么您认为哪个省市方案具有吸引力呢?欢迎留言。
#长沙三孩及以上家庭每孩将补贴1万#