上一篇文章主要讲到了购买商品房的相关政策,那么在国家当下全力推进住房保障的情况下,各地都陆续出台了相关的住房保障政策,本篇内容主要就是给大家介绍成都市的住房保障政策。
当下成都市执行的住房保障政策主要包含两类,一类是面向人才销售的 人才公寓 类型,另外一类是面向低收入家庭的 保障性住房 。保障住房可租可购,那么具体是哪些人员能够享受住房保障政策,申请到相应的保障性住房呢,请看下方详细解读。
本文将以通俗易懂的方式对保障住房政策进行解读,有需要了解细节的朋友请私信我!

2022成都首个保障性租赁住房-高新区南华佳苑
1. 住房保障政策(人才公寓)
人才公寓是面向人才优先、优惠销售的商品住房。
建设方式分为集中新建和商品住房配建,项目全部房源优先面向符合条件的人才销售,不限制人才可选房源的户型和位置。

成都市人才公寓项目-人居锦城峰荟
随着人才安居工程的持续深入实施,2022年成都将供应人才公寓2万套,那么人才公寓的具体政策是如何执行的呢,请往下看:
购买人才公寓需要取得人才公寓购房资格,人才公寓租售对象为《成都市急需紧缺人才和高端人才目录》中的ABCD类人才。

成都市急需紧缺人才和高端人才目录
各个区县会根据实际情况,认定一些其他高端人才,详细情况可到各区县人社局或成都市人民政府网站了解。
我放上了成都市高新区2021年修订的《成都高新区急需紧缺人才和高端人才目录》,供大家参考,其余各区县在人才方向上可能有细微差别。

高新区A类人才

高新区B类人才

高新区C类人才

高新区D类人才
人才公寓资格申请唯一途径为:成都人才安居服务网。
具体申请步骤如下:
登陆成都人才安居服务网-->点击“立即申请”-->进入“人才安居资格申请”页面-->注册-->逐项填报和上传相关证明材料-->等待初审通过-->初审通过7天公示-->取得人才公寓资格
人才公寓租售有两个限制:
第一个是要和成都市用人单位签劳动合同,并且缴纳社保,合同和缴纳社保的单位必须一致;第二个是在一二圈层加青白江区工作的,需要在成都名下没有住房并且没有享受过其他的住房优惠政策,在三圈层(青白江除外)工作的,需要在单位注册地没有名下的房子并且在当地没有享受其他的住房优惠政策。
人才公寓的几种销售方式:
先租后买方式
按照政府规定的租金租满房子5年之后,可以在6个月内提出购买申请,按照入住时候的市场价购买房子,如果市场价跌了那就按照跌了之后的价格买。租房期间,区市县政府还会根据每年对人才的考核评价结果,给予租金补贴,一般是租金的25%以上。如果租满5年不买的话,还可以继续租3年,但是不能享受租金补贴了,当然也可以满了5年就不租了。
共有产权方式
就是和开发商或者代管单位共同持有房产,但是第一次必须买75%的产权,满了5年之后可以买剩下的25%的产权,然后都是你的产权了就可以卖房了。另外就是5年内,这25%产权还是要给租金的,当然政府也会给发一部分租金补贴。
优惠购房方式
如果是以市场化方式购买,规定的租购面积部分可以享受15%的购房优惠,AB类人才享受120平,C类90平,D类60平。另外还有一个,用优惠买的房子,合同备案之后要等两年时间才能*证办**,在两年内必须在成都工作和交社保。
另外需要提的事情是,人才公寓是先向人才销售,没卖完的再给有资格的毕业3年内的全日制本科生、那些调入成都有购房资格的部队和单位的人员,还有就是给区县认定的其他人才销售。
人才公寓资格取得后,怎么选房呢?

锦城峰荟选房现场
人才公寓项目上市前将至少提前一个月在网站发布项目信息,您也可以提前到项目现场了解项目情况。关注成都人才安居服务网“房源信息”页面您工作单位所在地的人才公寓项目信息。
项目在成都人才安居服务网发布项目租售公告后,即可在成都人才安居服务网点击“租购报名”,进入“租购登记”页面,按程序填报项目报名信息即可。然后,安心的等待。项目报名结束后,项目开发企业将会通知您选房签约。
人才公寓选房不摇号,将按照人才类别和取得安居资格时间先后顺序确定。
特别提醒
如果有人告诉你,他有人才公寓内部房源、可以代办人才公寓资格,切记“不要信”“不要信”“不要信”。因为任何房地产中介机构或个人不具备代办、代购人才公寓的资格。在申请过程中,如果用人单位和个人提供虚假资料、伪造证明材料的,一经查实将取消其人才安居资格,收回租售住房,依法追缴违规享受减免的补贴,并抄送成都信用网和人民银行成都分行征信部,后果很严重哦!
2. 住房保障政策(保障性住房)
保障性住房主要包括:公共租赁住房、经济适用房、限价商品房。申请这些住房都是有标准的,大多面向的是成都市本地户籍或者外来务工人员的低收入人群。目前政府大力发展的是公共租赁住房,经济适用房及限价商品房均已暂停。

成都市保障性住房-锦和康城
公租房相关政策内容:公租房分为两种,一种是普通公租房,另外一种是廉租房。这两种房子申请的条件和资格是不同的。
公租房资格申请唯一途径为:成都市住房保障信息网。
以下是成都市的公共租赁房和廉租房的申请指南。
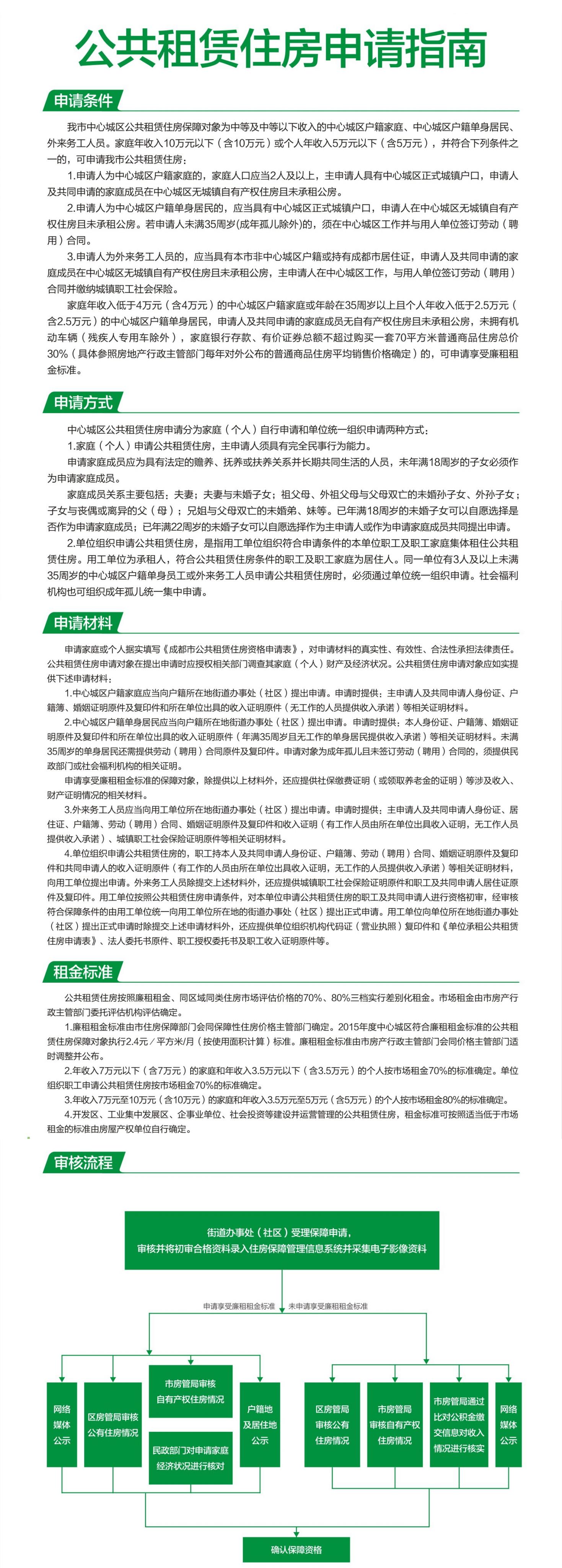
公共租赁住房申请指南:

图片可放大查看
公共租赁住房(廉租租金标准)申请指南:

图片可放大查看
其余各区县申请资格及方法,可到各区县住房和城乡建设局或政府网站进行了解。
成都市在保障住房的建设上一直都是不遗余力的,鼓励国企开发商加快发展保障性租赁住房。并且新开发的保障性住房不论是从楼盘品质,物业服务质量,周边设施配套等方面都得到了极大改善,与前些年的那些保障性住房形成了鲜明的对比。
如果在成都有资格申请人才公寓或者保障性住房的朋友们,一定不要错过机会,早日安居成都,实现梦想!
以上就是成都市当前执行的住房保障政策,有不清楚的地方欢迎私信我!