
一、公司概况
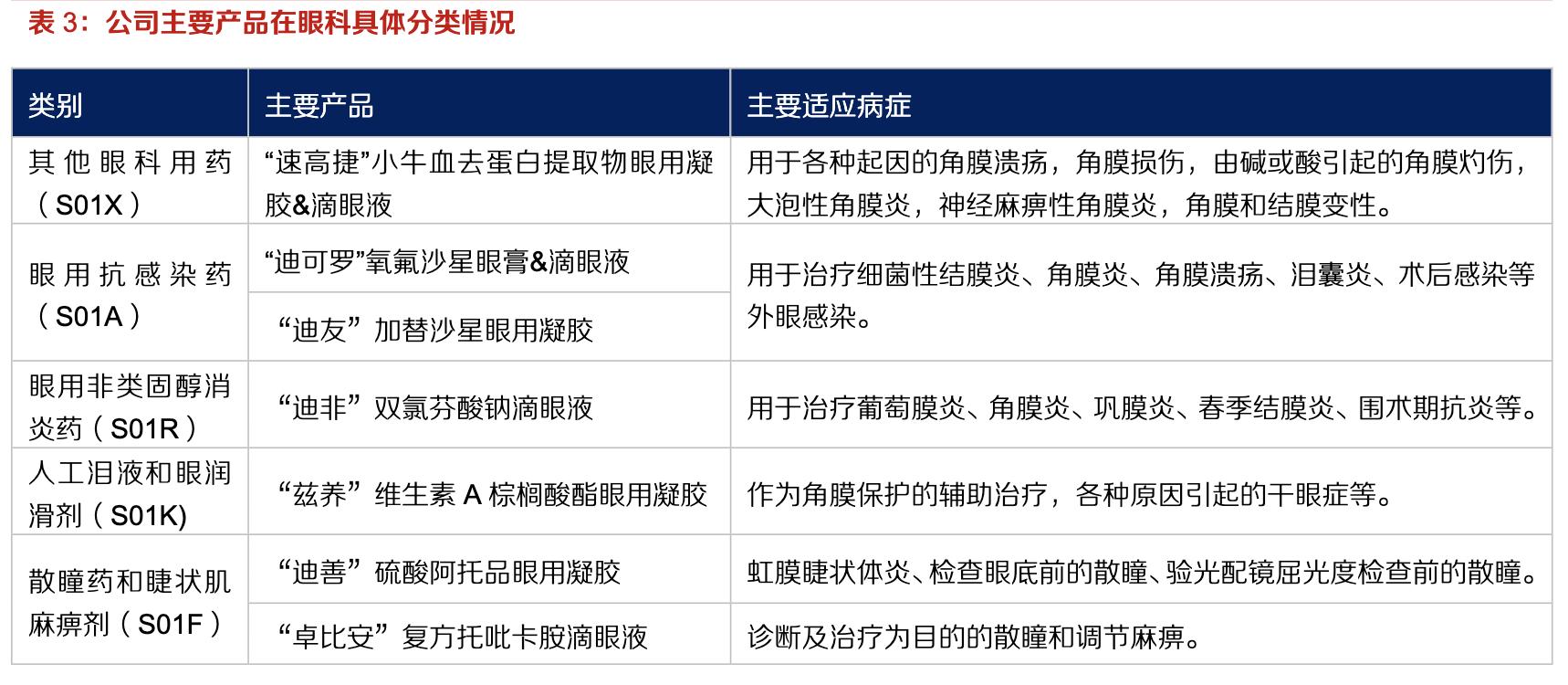
兴齐眼药是一家专业从事眼科药物研发、生产及销售的公司,其前身沈阳市铁西区兴齐街道办事处制药厂成立于1977年,于2016年登陆创业板。目前,公司产品共涵盖了眼科药物16个种类当中的10种,包括眼用抗感染药、眼用抗炎/抗感染药、散瞳药和睫状肌麻痹药、眼用非类固醇消炎药、缩瞳药和抗青光眼用药等,具有“系列全、品种多”的竞争优势。



二、营收情况
公司收入端增长比较平稳,净利润增长由于受到多重因素的影响出现波动。2018年,公司营收为4.31亿元,11-18年间营收CAGR为12.4%,考虑到2010年以来公司无新产品上市,增长较为稳健。净利润在上市前后均出现下滑,主要原因在于:1)上市前:新建生产基地于2014年投入使用,折旧费用和运营成本提升导致毛利率出现大幅度下滑(13-15年毛利率分别为86.31%,75.43%和70.40%);2)上市后:16-18年则是由于原材料成本大幅上涨、同时加大销售和研发投入等原因。

销售改革+股权激励”有望推动公司业绩快速增长。首先,公司继续加大销售投入(18年销售费用同比45%),打造专业精英销售团队,并对相关人员薪酬待遇进行了大幅调整,充分调动了员工积极性(18年营收同比19.8%,较17年高出近14%);其次,18年11月,公司进行了上市后第一次股权激励,主要对象为中层管理人员及核心骨干人员,解锁条件对应为19-21年营收分别不低于5亿元、6亿元和7亿元。
三、产品情况
公司营收分布均衡、稳定性较高。从终端数据来看,公司营收主要来自于7个产品,最大单品小牛血去蛋白提取物(速高捷)营收占比也只有28%。从治疗领域来看,主要分布在眼科抗感染、其他眼科用药(含干眼症)和散瞳药3个细分市场。




四、散瞳药及屈光不正:0.01%硫酸阿托品有望成为核心单品
散瞳药领域是公司营收主要来源之一,其中最主要的产品是复方托吡卡胺(卓比安)和阿托品凝胶(迪善)。另外,0.01%硫酸阿托品滴眼液是公司未来2-3年最重要的产品,国内首家获得临床批件,市场空间较大。
1散瞳药:市场规模迅速扩大,公司“阿托品+托吡卡胺”市占率相对稳定
近年,国内散瞳药市场规模保持较快增长。根据样本医院数据,2018年该领域产品销售额达到3900万元,15-18年CAGR为31. 9%。可以看到,阿托品与托吡卡胺为主要品种,二者合计市占率多年来超过90%。


由于硫酸阿托品凝胶(迪善)和复方托吡卡胺(卓比安)市场表现较好,公司在散瞳药领域地位较为稳固。2013年以来,公司在该领域市占率维持在50%左右,主要竞争对手为日本参天。

具体来看:1)“迪善”:主要用于散瞳(虹膜睫状体炎检查眼底、验光配镜屈光度检查),市占率稳居国内第一,2015年以来,市场规模快速增长(2018年销售约为3600万元);2)“卓比安”:主要成分为托吡卡胺和去氧肾上腺素,用于诊断及治疗为目的的散瞳和调节麻痹,近年来该产品销售稳步提升(15-18年CAGR为12.5%)。

2屈光不正:近视防控形势严峻,国内0.01%阿托品市场待开拓
根据国家卫健委统计,我国儿童青少年总体近视发生和防控形势严峻。2018年,全国儿童青少年总体近视率为53.6%,初高中生甚至超过70%,居全球第一,整体人群或超过1亿人,预防与控制近视的任务异常艰巨。

低浓度阿托品(尤其是0.01%)延缓近视效果较为明显。目前来看,国外已完成的针对低浓度阿托品对近视延缓作用的临床研究有ATOM(Atropine for the Treatment of Myopia)、ATOM2和LAMP(Low-Concentration Atropine for Myopia Progression)。其中,ATOM2通过比较2年期的实验数据研究不同浓度(0.5%、0.1%和0.01%)阿托品的效果差异,结果显示:0.01%阿托品延缓近视有效率接近60%,在3种浓度中效果最为明显,并且副作用最小。
0.01%硫酸阿托品已在国外上市,公司在国内首家获批临床。目前,低浓度阿托品(以0.01%为主)已在新加坡、中国台湾和日本等地区上市,以其使用简便和价格适中等优势成为近视防控市场的有力竞争者。2019年1月23日,公司0.01%硫酸阿托品滴眼液获批临床试验(2.4类新药),适应症为延缓儿童近视进展,国内尚无同类产品获批临床,先发优势明显。
OK镜可有效延缓近视进展,但原理与低浓度阿托品不同。目前,专家共识指出预防和控制近视主要包括三种方式:角膜塑形器(OK镜)、低浓度(0.01%)阿托品和户外运动。据Eye&Contact对7次OK镜临床试验的分析,在24个月内OK镜可以延迟6-12岁儿童约45%的近视加深。
低浓度阿托品和OK镜具有协同效应,二者或共享近视防控市场。根据现有研究,OK镜与低浓度阿托品联合使用,近视防控效果优于单独使用。所以,我们预期低浓度硫酸阿托品滴眼液上市后,会出现两者联合使用的现象。如果按照1亿近视青少年(年治疗费用3000元/人)和OK镜&手术渗透率(3%)来简单计算,则低浓度阿托品市场空间可达90亿元。
五、眼科抗感染制剂:主力产品稳健增长,左氧氟沙星即将上市
眼科抗感染制剂需求低速稳定增长,用药结构相对稳定。根据PDB数据,2018年样本医院眼科抗感染药物市场规模达到6.3亿元,12-18年CAGR达到6.3%。具体来看,主要是抗生素(喹诺酮类和氨基糖苷类等)和非甾体类药物,以左氧氟沙星、普拉洛芬、妥布霉素为主。可以看到,该领域用药结构比较稳定,除去左氧氟沙星对氧氟沙星的替代,其余产品市占率基本保持稳定。


1市占率较为稳定,近年上市多个新产品
公司在该领域市占率稳定,新产品上市有望加强竞争优势。从样本医院数据来看,公司在眼科抗感染领域市占率维持在8%左右,处于第二梯队,在国内企业中处于领先位置。2017年以来,公司有多个眼科抗感染产品获批上市(溶菌酶滴眼液、他克莫司混悬液及奥洛他定滴眼液),并且左氧氟沙星滴眼液也即将上市,在眼科抗感染领域竞争力有望得到加强。
2“双氯芬酸钠+加替沙星”市场表现较好,氧氟沙星面临升级换代
公司目前在该领域的主要产品包括:1)非类固醇消炎药:双氯芬酸钠(迪非);2)喹诺酮类抗生素:加替沙星(迪友)和氧氟沙星(迪可罗)。具体来看:
1、“迪非”:进口替代趋势明显,公司市占率稳步提升。2018年,“迪非”销售规模约为6400万元(12-18年CAGR为13.5%),市占率从最初的10%提升至2018年的19%。
2、喹诺酮类抗生素:“迪可罗”下一代产品将上市,“迪友”竞争优势明显。从产品梯队来说,氧氟沙星、左氧氟沙星和加替沙星分属第二代、第三代和*四代第**喹诺酮类抗菌药物,后两者抗菌谱更广,杀菌能力更强。如上文所述,氧氟沙星(迪可罗)受左氧氟沙星替代影响,市场表现一般,但公司左氧氟沙星也即将上市,值得期待。相比之下,加替沙星(迪友)表现出色,2009年上市后,市占率从2012年11%迅速提升至2018年的59%。
六、其他眼科用药:“玻璃酸钠+环孢素”共同发力,“速高捷”恢复高增长
其他眼科类用药市场规模稳定增长,集中度有所提升。从样本医院数据来看,2018年其他眼科类用药市场规模达到8.3亿元(12-18年CAGR为8.5%)。同时,可以看到的是头部企业竞争优势愈发显著:15-18年CR6从60%提升至68%,其中Eusan(德国)、Santen(日本参天)和兴齐市占率有明显提升。

1干眼症是该领域最重要细分市场,公司重点布局
从用药结构来看,其他眼科类用药当中最常见疾病是:干眼症、视网膜和角膜相关病变。根据PDB数据,干眼症用药(玻璃酸钠、羟丙甲纤维素等)近年来占比持续提升,到2018年市占率已经超过了1/3。
干眼症是由于泪液出现了质或量或动力学相关异常,导致泪膜稳定性下降、眼部不适的一类疾病。临床上又把干眼症细分为两种:水液缺乏性干眼(aqueousteardeficiency,ATD)和睑板腺功能障碍(meibomianglanddusfunction,MGD),二者治疗方法类似,一线用药包括人工泪液(玻璃酸钠)、环孢素滴眼液和lifitegrast滴眼液(Xiidra)等。
2“速高捷”:公司第一大单品恢复高速增长
小牛血去蛋白提取物是其他眼科类用药主要品种之一,“速高捷”稳居国内第一。小牛血去蛋白提取物是角膜修复类药物,从历史数据来看,成长性较好(12-18年CAGR为12.2%)。“速高捷”眼用凝胶/滴眼液在国内首家获批,目前年销售规模接近1.0亿元,具有绝对统治地位(2018年市占率为95%)。
七、盈利预测
预测公司2019-2021年可实现归母净利润0.39/0.75/2.07亿元,对应EPS为0.47/0.91/2.52元。由于在研产品主要在2021年兑现,故根据可比公司给予2021年40倍PE,对应目标价100.80元。
选择以下6家公司作为可比公司的主要原因:1)康弘药业、欧普康视、爱尔眼科这三家公司业务均与眼科疾病治疗相关,与兴齐眼药的主营业务同领域;2)兴齐眼药是国内眼科药物研发、销售细分领域的龙头企业,同时健帆生物、我武生物和金域医学也分别是各自细分领域的龙头企业,因此也选作可比公司。
