*文/黑桃与长剑
明星张庭和林瑞阳创立的美妆品牌“TST庭秘密”,自去年年底以来一直处于舆论风波之中,彼时,它的运营主体上海达尔威贸易公司曾因涉嫌传销而被立案调查。而就在最近,又一则关于庭秘密涉嫌传销的指控突然发酵,让这家“微商帝国”的前景变得更为渺茫。
根据近期知情人士向媒体透露的消息来看,上海达尔威贸易公司早在去年就曾被市场监管部门认定构成组织策划传销违法行为,被没收违法所得1927.99万元,罚款170万元。对庭秘密进行处罚的是保康县市场监督管理局,作出处罚的时间则是去年2021年9月。

保康县市监局认为,达尔威公司制定的奖金制度中,“红卡”会员执行的奖金制度要求被发展人员引导其他人员加入,形成了上下线关系;同时,其以下线销售业绩为依据,计算给付上线报酬的行为也符合《禁止传销条例》中所指的情形,故判定达尔威公司为传销行为的发起、组织、策划和管理者,构成传销违法行为。
所谓“红卡”,实际上是庭秘密对外宣称的微商代理机制之一。其中红卡等级较高,而在红卡之下还有“蓝卡”。若消费者在TST庭秘密App注册会员,并加入一个代理团队后,便可升级为蓝卡会员,这个等级可以通过个人业绩领取工资,以业绩计算可以升级为红卡;红卡的功能就像上文所提到的那样,具有开卡功能,创造的销售额越高,返利也就越高。
关于公司是否涉及传销,庭秘密方面一向保持着否认态度。去年12月,石家庄市裕华区市监局反不正当竞争科基于“李旭反传防骗团队”的举报,对达尔威涉嫌传销一案展开调查,同时还分两次冻结了其涉案资金6亿元;TST庭秘密则在微博回应称,上海达尔威“一直是合法经营、合法纳税,公司目前一切正常”,张庭、林瑞阳也先后转发了该条微博。

自2014年进军微商以来,合规合法和正能量一直是庭秘密经销商们拉下线的“卖点”。查阅其官网可知,庭秘密曾在2018年初获得上海市青浦区人民政府颁发的“2017百强纳税企业”荣誉。当时的报道称,达尔威2018年纳税额达到12.6亿元。此外,张庭和林瑞阳出手之阔绰也时不时见诸报端,例如一口气给员工发十个月年终奖、17亿买下上海总部大楼等。
美妆的确是高毛利的商品,而庭秘密的操作使得这一特性更为显著。此前知乎一位美妆代购曾公开表示,庭秘密的产品成本极低,在天猫卖298元的“活酵母面膜”,拿货价仅为14元。
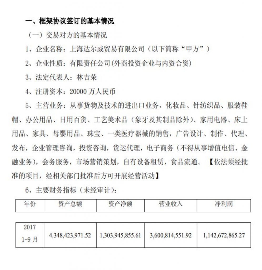
如此低廉的成本,再加上旗下经销商的疯狂拉人头行径,庭秘密的收入自然不会低到哪里去。虽然达尔威未曾上市,也没有公布过财务报表,但另一家上市公司山东华鹏(603021)曾在2017年欲收购达尔威旗下的一家子公司,为此在报表中披露了达尔威的部分业绩。 根据信息,达尔威光是在2017年1-9月的营业收入就达到36亿元,而净利润也高达11.43亿元。

但有意思的是,在本次爆料人员公布的处罚信息中, 保康县市场监督管理局认定,2018年1月1日至2021年7月,达尔威在涉及传销主营业务上的营收仅为91.71亿元,获利更是只有1927.99万元 ——参考2017年达尔威的半年财务数据,再以此推断,它此次被曝出的三年收入及净利润属实是少了些。退一步说,就算微商产业近些年发展势头不佳,但也不应该出现三年营收近百亿,净赚还不到2000万元的奇葩景象。那些理应出现在公众视野里的钱去了哪儿?在监管部门的更具体调查结果出炉之前,我们恐怕只能继续等待。
*图片来自上市公司公告、庭秘密官网及宣传