奶粉智库致力于为1亿宝妈及从业者解读每一款奶粉,欢迎关注奶粉智库评测中心的奶粉评测系列文章!今天我们选择了8款奶粉,从品牌、奶源、原料、配料、营养配方方面进行深度评测,为您解读不同奶粉的特点!如果这篇文章没有你想了解的产品,可以在文末给我们留言,下次评测可能就出现了哦~
本次评测的8款奶粉包括:飞鹤舒贝诺、贝因美红爱、瑞哺恩菁珀、澳优珀淳、欧能多启辉、雅培亲护、完达山安力聪菁采、红星启冠。

评测说明:
本次评测由奶粉智库评测中心组织进行,不涉及感官评测,参加评测产品均以3段为例,下面均省略段位。营养配方参考我国目前执行国标GB10767-2010《食品安全国家标准 较大婴儿和幼儿配方食品》和GB14880-2012《食品安全国家标准 食品营养强化剂使用标准》以及2021年2月发布的GB10767-2021《食品安全国家标准 幼儿配方食品》。
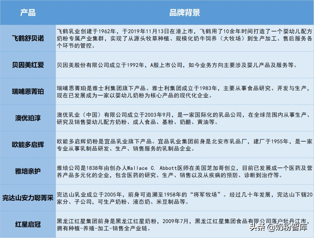
一、品牌背景
下面是8款奶粉的品牌背景信息。

品牌背景体现了乳企的综合实力,本次评测的8款奶粉,均具有一定的品牌力,在研发、生产、营销、售后等方面有各自的优势。
二、基础信息
下面是8款奶粉的产品名、版本、奶源、产地、奶基原料等基础信息。

奶源、国别总结
国产奶粉:飞鹤舒贝诺、完达山安力聪菁采、红星启冠均属于国产奶粉。
国行奶粉:贝因美红爱属于爱尔兰原装进口,瑞哺恩菁珀属于新西兰原装进口,澳优珀淳属于澳大利亚原装进口,欧能多启辉属于韩国原装进口,雅培亲护属于西班牙原装进口。
原料总结:
第一奶基原料为生鲜乳:飞鹤舒贝诺、完达山安力聪菁采和红星启冠的第一奶基原料均为生牛乳。
奶基原料为乳粉:贝因美红爱和欧能多启辉的主要奶基原料为脱盐乳清粉,瑞哺恩菁珀和澳优珀淳的主要奶基原料为脱脂乳粉,雅培亲护的主要奶基原料为乳清蛋*粉白**。
三、配料
下面我们来看一下这8款奶粉的配料情况~

特色成分小结:
★飞鹤舒贝诺添加有无水奶油;
★瑞哺恩菁珀添加有α-乳清蛋白;
★澳优珀淳和雅培亲护均添加有β-胡萝卜素,雅培亲护还添加有水解乳清蛋白。
敏感成分小结:
★红星启冠添加有麦芽糊精和白砂糖;
★欧能多启辉添加有麦芽糖粉;
★雅培亲护添加有葡萄糖浆、白砂糖、食用香料(香兰素、乙基香兰素)。
四、营养配方
婴幼儿配方奶粉属于配方食品,在选择奶粉时,营养配方是妈妈们比较关心和纠结的点。那么,这8款奶粉配方如何呢?下面我们来为大家具体分析~
可选择成分
可选择成分包括常规强化配方和特色强化配方,在国标中没有强制要求添加。大多数品牌会添加常规强化配方,一部分品牌会选择性添加特色强化配方。

以上8款奶粉有5款的可选择成分种类较多,均为10种以上,其中,红星启冠和瑞哺恩菁珀的可选择成分种类较突出,均为15种。
选择奶粉时,营养素种类是一方面,营养素的含量也同样值得关注,下面我们具体看看8款奶粉的营养素含量,如下:

比奶粉、查品牌、看评测,上奶粉智库
不同奶粉配方有各自的侧重点,下面我们对8款奶粉的营养素种类与含量所侧重方面进行分析,比如大家关注度比较高的消化吸收、脑部和视力发育、免疫力方面相关营养素的成分:
与消化吸收相关的成分
在消化吸收相关营养素方面,我们可以关注OPO、CPP、益生元、益生菌等,此外,还可关注无水奶油等特色成分的添加。
(1)OPO:
OPO属于一种结构脂,有助于减少肠道内钙皂的形成,降低宝宝便秘几率。

本次评测的8款奶粉中有3款添加了OPO,其中飞鹤舒贝诺和完达山安力聪菁采的含量比较不错。
(2)CPP
CPP又称酪蛋白磷酸肽,能够与钙、铁、锌发生螯合反应,避免其与磷酸、草酸、植酸等物质结合而沉淀,促进钙、铁、锌等二价矿物质的吸收。

本次评测的8款奶粉中有2款添加了CPP,其中瑞哺恩菁珀含量比较优秀。
(3)益生元:
益生元可以理解为“益生菌的食物”,有助于促进肠道蠕动,帮助消化。

本次评测的8款奶粉均添加有益生元,其中欧能多启辉和瑞哺恩菁珀的益生元含量比较不错。
(4)益生菌:
益生菌的含量我们可通过配料表查看,本次评测的8款奶粉中仅有1款添加有益生菌,菌种与含量情况如下:

小结:与消化吸收相关营养素含量方面,欧能多启辉、瑞哺恩菁珀和飞鹤舒贝诺比较不错。
与脑部、视力发育相关的成分
在脑部、视力发育相关营养素方面,我们可以关注胆碱、牛磺酸、DHA、ARA、叶黄素等营养素的含量,其中完达山安力聪菁采和雅培亲护的胆碱含量比较充足。本次评测的8款奶粉均添加了牛磺酸,含量差别不大。下面我们重点看看DHA和叶黄素的含量。
(1)DHA:
研究表明DHA对于促进婴儿早期神经系统和视觉功能的发育有重要作用,中国营养学专家组在《中国孕产妇及婴幼儿补充DHA的专家共识》中提出在无法母乳喂养或母乳不足的情况下,可以选择含DHA的配方奶粉,其中DHA含量应为总脂肪酸的0.2%-0.5%。

此次评测的8款奶粉均添加有DHA,其中贝因美红爱、澳优珀淳和欧能多启辉的DHA含量比较不错;其余奶粉的DHA含量均未达到总脂肪酸含量的0.2%。对于喝3段奶粉的宝宝,如果奶粉中DHA比较低,宝妈们在饮食中要注意让宝宝多摄入一些DHA含量高的食物,如芝麻、坚果。
(2)叶黄素:
叶黄素是构成人眼视网膜黄斑区域的主要色素,有助于促进视力神经发育。

此次评测的8款奶粉中有7款添加了叶黄素,其中瑞哺恩菁珀、红星启冠和贝因美红爱共3款的叶黄素含量比较优秀。
小结:在脑部和视力发育相关的营养素含量方面,贝因美红爱和澳优珀淳比较不错。
与免疫力相关的成分
奶粉中与免疫力相关的成分主要有乳铁蛋白、核苷酸、益生菌、硒、牛磺酸等。
下面我们主要从宝妈们比较关心的核苷酸、乳铁蛋白和益生菌三个方面来看看8款奶粉的具体添加情况。

此次评测的8款奶粉中有6款产品添加了核苷酸,其中雅培亲护的核苷酸含量比较不错;有5款产品添加有乳铁蛋白,其中贝因美红爱的乳铁蛋白含量比较不错,仅有1款产品添加有益生菌。
小结:与免疫力相关的成分方面,贝因美红爱比较不错。
五、价格参考
在养娃的日常开销上,奶粉占据着一个重要的部分,一般来说家长都想选一款性价比高的奶粉,所以奶粉的价格是值得对比的。由于各品牌奶粉本身有不同的规格,所以计算奶粉的克单价能较为直观地比较各奶粉的价格情况。下面我们来对比一下这8款奶粉的价格:

以上统计数据属于实时参考价格,另外,许多奶粉有多买多送或者附带赠品的活动,这些额外价值需要单独考虑,请大家购买时以实际到手价为准哦~
小结:从上述8款奶粉的克单价来看,贝因美红爱、瑞哺恩菁珀、欧能多启辉和完达山安力聪菁采的价格较高,克单价在0.4元/g及以上;雅培亲护、澳优珀淳、红星启冠和飞鹤舒贝诺的价格适中,克单价在0.3-0.4元/g之间。
六、评测总结
本次评测从奶源、原料、配料、配方等方面为大家分析比较了8款奶粉,在选择奶粉时,消费者也可以结合这几点来比较。

★在营养配方方面,如果宝爸宝妈比较关注消化吸收相关营养素,那么欧能多启辉、瑞哺恩菁珀和飞鹤舒贝诺比较不错;
★如果比较关注脑部和视力发育相关营养素,那么贝因美红爱和澳优珀淳比较不错;
★如果比较关注免疫力相关营养素,那么贝因美红爱比较不错。
(注:评测结果仅供参考,不代表唯一选择标准,购买时可结合宝宝实际情况、商家优惠、购买渠道便利性、奶源、性价比等方面来选择。)
最后要特别说明的是:母乳是宝宝最好的食物,母乳充足的话,建议最好还是母乳喂养。宝妈最终选购时还需结合自己宝宝的实际情况而定,适合宝宝的才是最好的。
比奶粉,查品牌,看评测,上奶粉智库!